日 星期 | 网站首页
首页 >> 新闻资讯 >> 新闻

江西省赣州市轨道交通一期建设规划最新进展

2020-09-11   来源:本站   浏览次数:13
本文摘要:江西省赣州市轨道交通一期建设规划最新进展

江西省赣州市轨道交通一期建设规划最新进展

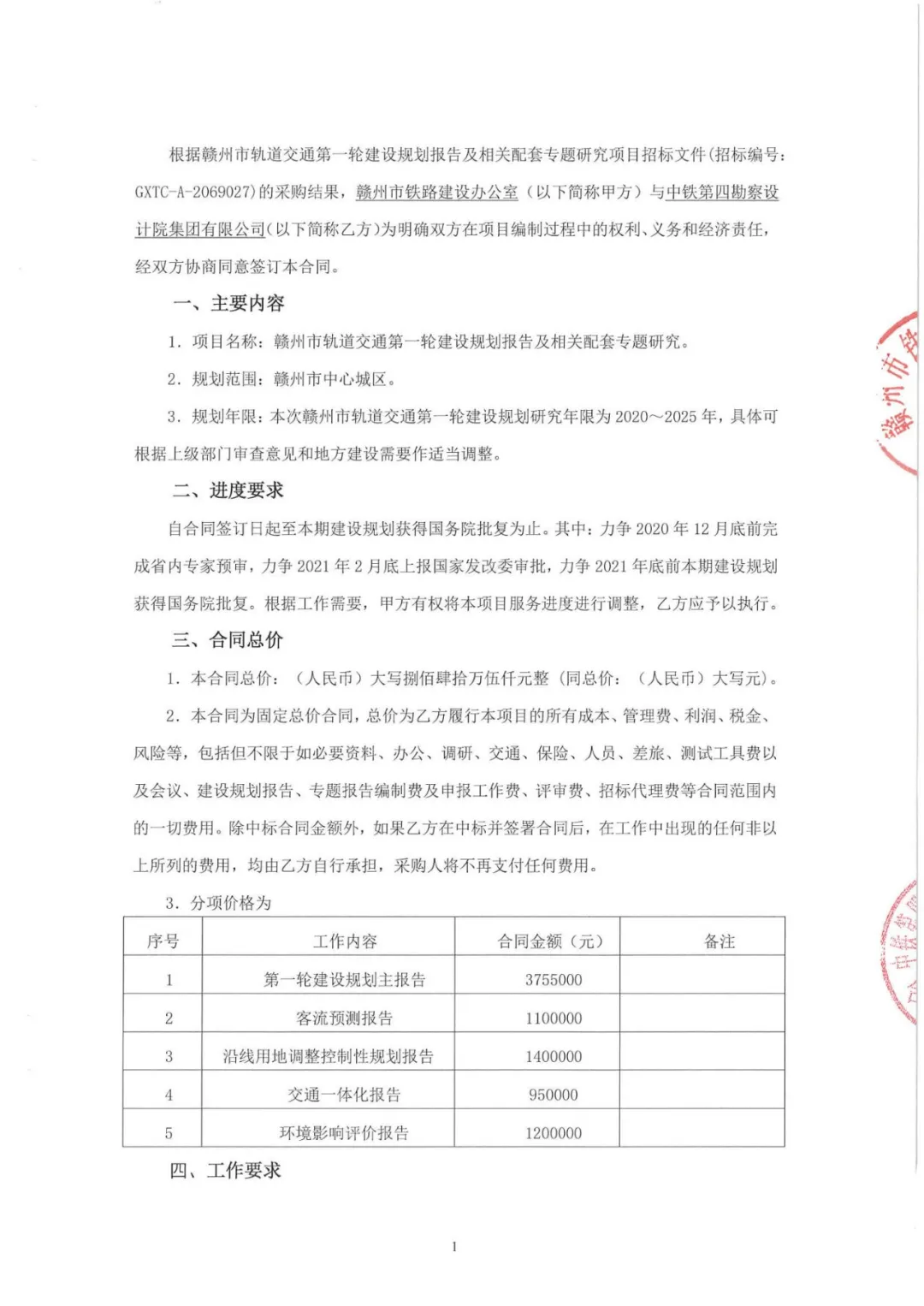
2020年9月8,赣州市发布了《赣州市轨道交通第一轮建设规划社会稳定风险分析报告(项目编号:ZHTH2020-GZ-C003)竞争性磋商公告》,开展社稳分析报告的招标工作。


2020年9月9日,赣州市公布了《赣州市轨道交通第一轮建设规划报告及相关配套专题研究项目》的完整合同。

《赣州市轨道交通第一轮建设规划报告及相关配套专题研究项目》合同

一、合同编号:

赣市购2020B000351809

二、合同名称:

赣州市轨道交通第一轮建设规划报告及相关配套专题研究项目合同书

三、项目编号:

GXTC-A-2069027

四、项目名称:

赣州市轨道交通第一轮建设规划报告及相关配套专题研究项目

五、合同主体:

采购人(甲方):赣州市铁路建设办公室本级

地址:江西省赣州市章贡区绵江路8号 

联系方式:0797-8682027

供应商(乙方):中铁第四勘察设计院集团有限公司

地址:湖北省武汉市武昌区和平大道745号

联系方式:027-51186086

六、合同主要信息:

名称

服务范围

服务要求

服务时间

服务标准

赣州市轨道交通第一轮建设规划报告及相关配套专题研究项目

赣州市城市轨道交通第一轮建设规划主报告编制工作(建设规模暂定57.7km,线路编号顺序及里程可以调整)及客流预测报告编制、用地调整控制规划报告编制、交通一体化报告编制、环境影响评价报告编制等

建设规划主报告要求通过国家发改委委托的咨询公司评估、住建部审查,满足轨道交通建设规划经国家相关部委审批的要求,最终取得国务院批复。配套专题研究报告需按要求通过专项专家评审或取得相关行政主管部门的批复

自合同签订日起至本建设规划获得国务院批复为止

合格

合同金额:8405000.00 元

履约期限、地点等简要信息:

采购方式:公开招标

七、合同签订日期:

2020年09月02日

八、合同公告日期:

2020年09月09日

九、其他补充事宜:

合同全文:

江西省赣州市轨道交通一期建设规划最新进展
江西省赣州市轨道交通一期建设规划最新进展
江西省赣州市轨道交通一期建设规划最新进展
江西省赣州市轨道交通一期建设规划最新进展
江西省赣州市轨道交通一期建设规划最新进展
江西省赣州市轨道交通一期建设规划最新进展
江西省赣州市轨道交通一期建设规划最新进展
江西省赣州市轨道交通一期建设规划最新进展
江西省赣州市轨道交通一期建设规划最新进展
江西省赣州市轨道交通一期建设规划最新进展

江西省赣州市轨道交通一期建设规划最新进展


赣州市轨道交通第一轮建设规划社会稳定风险分析报告(项目编号:ZHTH2020-GZ-C003)竞争性磋商公告

项目概况

赣州市轨道交通第一轮建设规划社会稳定风险分析报告 招标项目的潜在投标人应在 中汇天合工程管理有限公司(赣州市章贡区华润中心C2区华润大厦C座1005室) 获取招标文件,并于 2020年09月22日 14点30分 (北京时间)前递交投标文件。

一、项目基本情况:

项目编号:ZHTH2020-GZ-C003

项目名称:赣州市轨道交通第一轮建设规划社会稳定风险分析报告

采购方式:竞争性磋商

预算金额:1100000.00 元

最高限价:无

采购需求:

采购条目编号

采购条目名称

数量

单位

采购预算(人民币)

技术需求或服务要求

赣市购2020F000372065

赣州市轨道交通第一轮建设规划社会稳定风险分析报告

1

1100000.00元

详见公告附件

合同履行期限:乙方应在收到成交通知书后30日内和甲方签订合同,2020年11月完成社会稳定风险分析,并完成赣州市政法部门备案,满足赣州市轨道交通第一轮建设规划批复要求。

本项目不接受联合体投标。

二、申请人的资格要求

1.具有独立承担民事责任的能力;2.具有良好的商业信誉和健全的财务会计制度;3.具有履行合同所必需的设备和专业技术能力;4.有依法缴纳税收和社会保障资金的良好记录;5.参加政府采购活动前三年内,在经营活动中没有重大违法记录;6.响应供应商被“信用中国”网站列入失信被执行人和重大税收违法案件当事人名单的、被“中国政府采购网”网站列入政府采购严重违法失信行为记录名单(处罚期限尚未届满的),不得参与本项目的政府采购活动。

三、获取采购文件:

时间:2020年09月09日 至 2020年09月15日,每天上午9:00至12:00,下午14:30至17:30(北京时间,法定节假日除外 )(磋商文件的发售期限自开始之日起不得少于5个工作日)

地点:中汇天合工程管理有限公司(赣州市章贡区华润中心C2区华润大厦C座1005室)

方式:现场购买

售价:200.00元

四、响应文件提交:

2020年09月22日 14点30分 (北京时间)(从磋商文件开始发出之日起至供应商提交首次响应文件截止之日止不得少于10日;从谈判文件开始发出之日起至供应商提交首次响应文件截止之日止不得少于3个工作日;从询价通知书开始发出之日起至供应商提交响应文件截止之日止不得少于3个工作日)

地点:中汇天合工程管理有限公司(赣州市章贡区华润中心C2区华润大厦C座1005室)

五、开启:

2020年09月22日 14点30分 (北京时间)

地点:中汇天合工程管理有限公司(赣州市章贡区华润中心C2区华润大厦C座1005室)

六、公告期限:

自本公告发布之日起3个工作日。

七、其他补充事宜:

1.为做好新型冠状病毒感染的肺炎疫情防控工作,减少人员流动和集聚,确保参与各方的人身安全有下列情形之一的人员,一律不得进入开标现场:一是最近14天接触过新冠肺炎疑似或确诊患者的;二是来自重疫区隔离期未满的;三是近期有发热、乏力、干咳、气促等可疑症状的;四是体(额)温超过37.3摄氏度的。2.开标现场只允许授权委托人进入,其余无关人员不得进入开标现场。3.授权委托人须携带居民身份证及《开评标人员健康信息登记表》(详见磋商文件)并加盖单位公章。

八、凡对本次采购提出询问,请按以下方式联系:

1.采购人信息

名称:赣州市铁路建设办公室本级

地址:赣州市章贡区绵江路8号

联系方式:0797-8682027

2.采购代理机构信息

名称:中汇天合工程管理有限公司

地址:江西省赣州市章贡区华润大厦C座1005

联系方式:0797-8260699

3.项目联系方式

项目联系人:张乐洋

电话:18370844463

附件:

品目

项目名称

数量

单位

项目概况、服务期限、主要服务要求

赣州市轨道交通第一轮建设规划社会稳定风险分析报告

1

(一)项目概况:

暂定赣州市轨道交通第一轮建设规划由1号线、3号线组成。其中

1号线线路全长34.6km,地下线长约24.1km,地面线长约10.5km。含一段一场,分别为赣州西综合维修基地(40ha)、双龙村停车场(15ha)。

3号线线路全长23.1km,地下线长约10km,地上线长约13.1km。含一段一场,分别为潭东车辆段(25ha)、南康南停车场(15ha)。

(二)服务期限:

2020年11月完成社会稳定风险分析,并完成赣州市政法部门备案,满足赣州市轨道交通第一轮建设规划批复要求。

(三)主要服务要求:

综合主报告开放的资料,响应供应商对轨道交通沿线社会稳定因素 进行识别和论证规划实施潜在的风险和风险等级,提出风险对策、处置对策,编制赣州市轨道交通第一轮建设规划社会稳定风险分析报告和分析评估报告,具体详见采购项目需求。


合作企业
友情链接