日 星期 | 网站首页
首页 >> 新闻资讯 >> 专题

城市轨道交通智能运维技术发展及智能基础设施建设方法研究

2020-09-22   来源:本站   浏览次数:285
本文摘要:城市轨道交通智能运维技术发展及智能基础设施建设方法研究
文章聚焦城轨智能运维技术,首先概述该技术的良好发展环境,简要阐述城轨智能运维技术内涵和涉及的相关技术,分析研究具有较强代表性的北京、上海、广州、深圳地区城轨公司在智能运维技术方面的发展动态,指出现阶段我国城轨行业在智能运维发展中存在的不足。在此基础上,重点研究分析《中国城市轨道交通智慧城轨发展纲要》中基础设施智能运维体系的建设目标与重点内容,并在智能基础设施方面提出平台搭建、技术接入、生产应用、数据积累与智能应用的五步发展路径,以促进我国城轨交通行业信息化健康发展和智慧城轨建设有序实施。




城轨智能运维技术内涵



城市轨道交通运维的全部工作,包括了人员管理、设备管理、物资管理、维修策略管理、现场维修、离线维修、后勤保障、应急管理等, 涵盖了全部城轨运营涉及的土建设施系统与机械电气化系统。智能运维则是应用泛在数据和智能技术对“运维”生产任务所进行的赋能,以关键设施设备为主要管控对象,采用移动通信、云计算、物联网、大数据、人工智能等智能技术,围绕设施设备运维全过程质量控制开展全面数字化、互联化、智能化,实现关键系统和设备故障自诊断、远程集中检测、专家系统综合决策、故障预测健康管理等功能的综合智能维修系统,以提高安全服务水平和管理效率,降低劳动强度、技能要求和运维成本。智能运维技术充分建立在基于状态的维护(CBM)、结构健康监测(SHM)、故障预测与健康管理(PHM)等技术之上,故在此对相关技术作简要阐述,有助于深刻认识智能运维技术内涵。


1.1 CBM 技术

在检修体制演变的过程中,根据不同的行业特点、不同的设备管理要求,出现了各种追求不同具体目标的检修方式,主要包括事后维修、预防性计划检修以及状态检修。事后维修是当设备发生故障或其他失效时进行的非计划性维修。在现代管理设备要求下,事后维修仅用于对生产影响极小的非重点设备、有冗余配置的设备或采用其他检修方式不经济的设备,这种检修方式又称为故障维修。预防性计划检修是一种以时间为基础的预防检修方式,也称计划检修、定期检修。它是根据设备磨损的统计规律或经验,事先确定检修类别、检修周期、设备检修内容、检修备件及材料等的检修方式。定期检修适合于已知设备磨损规律的设备,以及难以随时停机进行检修的流程工业、自动生产线设备。状态检修(CBM)是从预防性检修发展而来的更高层次的检修体制,是一种以设备状态监测技术(CM)为基础、以预测设备状态发展趋势为依据的检修方式。它根据设备的巡检、例行试验、在线监测、诊断性试验等方式提供的信息、经过分析处理,判断设备的健康和性能劣化状况及其发展趋势,并在设备故障发生前及性能降低到不允许极限前计划性安排检修。


1.2 SHM 技术

SHM 是指通过先进传感技术监测结构在环境或人为激励下的结构响应,结合先进信号信息处理技术,进行结构特征参数和损伤状况的识别与结构性能的评估乃至未来服役周期内的性能预测,从而保障结构安全与实现结构预防性管养的技术。SHM 技术与CM 技术在思路上较为接近,但在方法与对象方面有所差异。CM 技术倾向于在自旋转设备结构外围对其运行状态进行监测,而SHM 则基于无损检测方法,更倾向于对受外载荷影响为主的设备结构(如飞行器、桥梁等)的监测点直接进行监测。SHM 技术的应用范畴主要包括损伤探查、损伤定位、损伤识别、损伤量化、健康预测。


1.3 PHM 技术

PHM 技术从外部测试、机内测试、状态监测和故障诊断发展而来,涉及故障预测和健康管理两方面内容。故障预测是根据系统历史和当前的监测数据诊断、预测其当前和将来的健康状态、性能衰退与故障发生的方法。健康管理是以诊断、评估、预测的结果作为信息,根据可用的维修资源和设备使用要求等知识,对任务、维修与保障等活动做出适当规划、决策、计划与协调的能力。PHM 技术旨在实现从基于传感器的诊断向基于智能系统的预测转变;从忽略对象性能退化的控制调节向考虑对象性能退化的控制调节转变;从静态任务规划向动态任务规划转变;从定期维修到实情维修转变;从被动保障到主动保障转变。PHM 技术是一种针对设备设施健康状态管理提供整体性指导的策略方法,实现了管理对象全生命周期内故障/ 损伤与维护维修的可预测性,从功能范畴来看,PHM 技术实际上是包含了CBM 与SHM 技术,其核心内容如图1 所示。智能运维即是建立在PHM 基础上的一种维护方式。






我国城轨智能运维技术发展动态



2.1 上海地铁

上海地铁当前运营线路总长705 km,位于世界第一,规模巨大的网络化运营带来了设备规模大、故障数量多、维修强度大、可用资源少等若干问题。近年来,全自动运行、基于建筑信息模型(BIM)的建设管理平台,以及上海轨道交通网络运营调度指挥大楼、上海轨道交通行业数据中心等项目的陆续建设与投用,为上海轨道交通超大规模网络运营管理提供了新的途径。上海地铁制定了智慧地铁1.0(2018 — 2020)与智慧地铁2.0(2020 —)的智慧化发展目标,其中在第一阶段设定了到2020 年在线监测达到状态感知覆盖率50%、降低一线人员比例20% 的量化指标目标,主要功能架构如图2所示。


《企业级AIOps 实施建议》白皮书中对智能运维应用进行了5 个阶段的划分:①尝试应用,单相电尝试,无成熟应用;②单点应用,单项点功能成熟应用;③串联应用,多项点功能串联应用;④能力完备,实现标准化流程的运维状态采集、分析、应用;⑤智能运维,全寿命周期运维成本、效率、可靠性动态调整。


上海地铁参照上述关于智能运维阶段的定义对自身所处阶段进行了定位,在车辆专业、供电专业、通号专业、工务专业以及物后专业均达到了3 ~ 4 阶段的水平,通过各专业智能运维平台的建设与应用,上海地铁在车辆专业方面实现了日常检查于夜间窗口时间完成,提升了20% 的生产效率;在供电专业方面巡检效率提高75%;通号专业方面实现了事后抢修升级为事中和事前干预,响应维修时间缩短30% ;工务专业方面则通过轨道检查车和钢轨探伤车的运用,比人工检测效率提升10 倍以上。特别是,上海地铁车辆智能运维系统已成为国家示范工程项目,也被中城协认定为车辆智能运维系统示范工程,可以说在车辆智能运维方面做到了行业领先。


2.2 广州地铁

广州地铁从2011 年结合“十二五”科技支撑计划和国家“863 计划”重点项目,开展了城轨列车在途监测与安全预警关键技术研究和示范应用,对列车的行驶状态、关键系统运行状态进行监测,开发了综合监测与预警系统和综合运营维护管理系统。近年来,广州地铁又基于安全和维修的目的,开展了行车关键设备设施主动运维系统研发应用。经国家发改委批复,广州地铁、城轨创新网络公司、广州地铁设计研究院共同承接了“城轨交通行车关键设备设施主动运维系统研究及工程应用项目”,并依托广州地铁11 号线建设进行试点工程应用。通过构建车载+ 地面检测体系,结合主动运维数据服务系统,全面形成线路、车辆、信号、供电各专业设施设备智能运维能力,如图3所示。


基于主动运维系统架构,广州地铁已在线路上对车载综合检测子系统以及轨旁/ 地面检测子系统的部分功能进行实践。目前,广州地铁已实现对列车走行部的轴温、轴承振动等关键参数的在线监测和预警技术以及示范应用。车载式轨道巡检技术利用载客运营期巡检对轨道缺陷进行智能识别,提高巡检效率,可减少轨道巡检人工成本达80%。信号运维模块已在广州地铁多条线路推广应用。供电运维模块实现了对供电设备的实时监测,同时接入了广州地铁既有电力监控系统(SCADA)和精细化维修信息系统(LMIS)的相关数据,可进行深度数据挖掘、趋势预测及预警。


2.3 深圳地铁

深圳地铁通过运营智慧系统的构建,实现维保模式、管理模式的变革。全系统进行统一规划,承载智慧运维、智慧出行、智慧车站、智慧段场、智慧行车、智慧调度、智慧经营等生产经营管理系统,具备跨专业、跨系统、跨功能、整合联动等特点。深圳地铁智慧运维体系建设内容如图4所示。


在吸取高铁高速综合检测列车研发、运用的成功经验基础上,深圳地铁集团与铁科院组成联合团队,开展了综合检测列车研发及深圳地铁基础设施检测数据处理中心建设工作。综合检测列车检测系统主要包括了轨道几何、钢轨轮廓、轨道状态巡检、接触网几何参数、弓网受流参数、钢轨短波不平顺、隧道限界、通信、车辆动态响应等检测系统及定位同步和线路周边环境监视系统等。同时,该系统应具备双向的检测能力,其技术性能并不会受到运行速度和运行方向的影响,各检测系统检测精度处于国内领先水平。综合检测列车主要包括以下功能:可对城轨新建线路开展联调联试、动态验收,提高新建城轨项目总联调的质量和效率;在双向自走行状态下,具备地铁基础设施全项目、高效率、实时综合同步检测能力,实现动态、系统、全面地掌握各项基础设施的状态;可对既有线进行定期检测,及时发现问题并指导养护维修作业,保证运营安全,替代各专业检测车和检测设备,大幅度降低养护维修成本。可以说,城轨综合检测列车的研制应用,有效补充了城轨基础设施状态感知源的欠缺与不足,能够为城轨基础设施开展智能运维工作奠定良好基础。


2.4 北京地铁

北京地铁在较早时期便起步开展设施设备安全状态检测监测与运维大数据方面的研究及应用,涵盖了车辆、线路、通信、信号、机电等各个专业,使得线路运维水平得到很大提升。


在智慧城市与智慧地铁大发展初露端倪之时,北京地铁抢抓机遇,快速行动,拿出了“北京智慧轨道交通发展行动策划方案(2019 — 2021)”。其围绕智慧轨道交通发展目标,规划打造5 项智慧地铁应用示范、4 类智慧地铁示范工程、3 类基础支撑、1 套标准体系。其中,智慧运维方面划分为三大类业务,即设备系统监视、运维保障以及关联资产信息,至2021 年实现5 个功能点的应用,包括图像通信系统(CCTV)、乘客信息系统(PIS)、自动售检票系统(AFC)设备监视,设备设施定位,维修计划、维修流程、维修工单等电子化,移动端智能维修辅助与远程运维支撑,设备维修维护结果与资产信息实时关联。


结合自身发展状况与生产需求,北京地铁运营公司研究制定了“智慧地铁三年行动计划研发方向(2020 — 2022)”,通过逐步构建完善感知层、融合层、分析层、应用层共计78 项科研及工程项目,形成各专业智能维护、智能融合,以及全系统的智能运行、智能管理、智能客服以及智慧大脑。


2.5 智能运维发展存在的问题

2.5.1 技术层面

(1)检测监测感知设备有待进一步研发。由于检测监测装备技术发展程度所限,城轨轨道、桥梁、隧道等基础设施状态智能感知水平较低、手段较少,桥梁、隧道结构健康监测技术在城轨领域应用较少,近年来涌现的综合检测列车、智能机器人、无人机等智能巡检装备也处于探索应用阶段。同时,监测钢材、混凝土等土建结构所用的传感器自身寿命不足或可靠性不够,也是一大制约因素。


(2)信息传输通道亟待技术革新。当前城轨信息传输能力极其有限,无线局域网(WLAN)或车地综合通信系统(LTE-M)通信带宽对于承载列控、PIS 视频、列车运行状态监测、公务电话、时钟通信、专用电话通信等常规业务尚可,但对于大规模检测监测数据的实时传输或无线传输功能而言,目前不论从带宽容量、传输质量还是传输效率方面均难以实现。需要依靠新一代5G 通信技术以及边缘计算技术应用来解决此问题。


(3)智能运维标准体系有待健全。由于城轨发展历程短,当前设施设备状态性能评价评估体系尚不完善,部分指标评价方法参照铁路领域或其他相关领域,其适用性难以保证,另外检测新装备技术的应用也需要进一步配套相应的评价评估方法。检测评估技术发展的不充分,造成当前数据积累不足以及相关联因素状态参数/信息的缺失,以至于现阶段仍然无法形成全面、有效的设施设备智能化诊断、评估、预测能力,更难以产生智能决策应用。


2.5.2 管理层面

(1)全产业链信息共享能力不足。智能运维平台的主要功能之一即是开展设施设备的全寿命周期健康管理,这需要全面基于设施设备在设计、生产、施工安装、调试、交付使用、养护维修、更新改造、报废等方面的信息数据支撑,当前由于各阶段实施主体未形成有效的信息共享与交互,使得全寿命周期管理成为空谈,这一问题需要全行业的通力合作来解决。


(2)数据信息融合应用有待提升。当前,城轨仍多数采用各专业独立开展检修维保工作的传统运维模式,各专业集成程度、体系性、数据信息共享程度较低,甚至存在不同专业由不同公司负责运维的情况。专业割裂管理导致单专业较难即时共享关联专业信息,进一步导致跨专业关联信息维护场景缺失,对于城轨全系统以及各子系统开展科学合理检修、应急预案编制与应急处置等方面工作造成不利影响。这一局面仅靠推动智能运维平台应用难以快速扭转,更需要有效结合管理手段,开展顶层设计、全局部署,充分共享关联信息,实现各专业间的协同运维。


(3)智能运维尚处于投资探索阶段。当前各地城轨交通智能运维系统基本处于平台搭建或规划阶段,运维平台也处于数据积累阶段,数据分析深度与实际生产应用方面工作开展较少,难以形成直接面向生产的成熟智能应用。因此,感知、传输、分析、应用平台等各个系统的建设均需要大量资金投入,且在短期内难以产生直接的可观效益,这一因素制约了部分城轨新兴城市在现阶段对于智能运维技术的探索应


智能基础设施建设方法路径



3.1 智慧城轨发展纲要简述

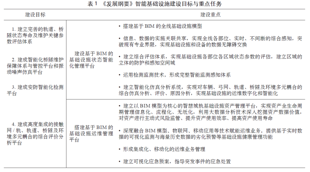
为了促进我国城轨交通行业信息化的健康发展和智慧城轨的有序建设,进行行业层面的顶层设计,统筹发展战略,中国城市轨道交通协会于2020 年3 月发布了《发展纲要》,为今后我国城轨行业制定智慧城轨发展的技术政策、技术规范、发展规划以及实施计划予以指导。《发展纲要》将智慧城轨建设规划为八大体系、一个城轨云与大数据平台、一套中国智慧城轨技术标准体系,并均提出了建设目标及重点任务,为开展相关研究与应用明确了方向与思路,在此给出智能基础设施体系2035 年建设目标与重点内容,如表1所示。


由表1 可知,城轨基础设施智能运维体系建设主要围绕轨道、桥隧、接触网/ 轨等设施,通过BIM 技术实现基础信息、状态变化信息的系统管理与可视化;通过检测监测技术实现设施自身状态变化、设施设备关联影响、环境影响等信息的感知,并建立相应的状态评估体系;通过综合仿真分析技术实现对设施及环境多元耦合状态的评价、诊断及预测;利用海量数据积累并结合大数据技术,实现设施健康状态预测模型的建立及开展劣化预警应用;广泛利用信息技术实现基础设施全生命周期的资产管理、集成化移动化的运维管理及智能化可视化的安全管理;利用大数据分析技术并结合信息管理技术实现基础设施健康管理与智能分析决策,在资产管理与运维管理中进行合理应用。


3.2 智能基础设施发展路径

根据智能化技术发展规律,以及充分考虑上述各项技术当前发展水平,城轨基础设施智能运维基础体系建设路径可按照平台搭建、技术接入、生产应用、数据积累与智能应用决策五步走。


(1)平台搭建。智能运维是以数据信息驱动的业务综合应用,因此首先需要具备云平台、大数据平台、基础信息与业务管理平台(如BIM 平台)等基础类平台,为业务信息与相关数据的存储、分析、传输、共享、应用,以及装备、系统、业务等的管理与综合承载提供开发应用环境。


(2)技术嵌入。为实现基础设施安全性与可靠性有效管控,及开展经济性强的视情维修,需在状态检测监测、评价评估、分析诊断、综合仿真分析等方面提供充分的技术支撑。分层次分阶段开展既有成熟技术集成应用、其他领域相关技术转化应用、空白关键技术壁垒自主或合作攻破,逐步完善核心支撑技术并嵌入平台。


(3)生产应用。利用已搭建平台与嵌入技术开展基础设施状态感知、健康度评价、问题故障诊断、多要素关联分析,巡检维修过程管理、质量管理、资产管理。在解决生产需要的同时,加速积累完善数据信息,充分挖掘运维业务智能化应用点。


(4)数据积累。通过既有业务开展应用,充分积累数据量,扩充数据类型,关联信息源,构建分析预测模型并加以训练,形成具备智能应用能力的算法库。同时,进一步利用大数据分析技术,挖掘具有应用潜质的应用点。


(5)智能应用决策。将信息技术、PHM 技术、管理技术等深度融合,全面形成基础设施状态智能感知、诊断、报警预警、预测、维修智能决策、应急智能处置、资产智能管控等能力,达到降低人工作业强度、减轻故障等级、提升生产效率、降低运维成本等目的。


 参考文献 

王 冰,李 洋,王文斌,赵正阳. 城市轨道交通智能运维技术发展及智能基础设施建设方法研究[J].现代城市轨道交通,2020(8):75-82.


 作者简介 

王 冰(1978—),男,高级工程师,铁科院(北京)工程咨询有限公司,副总经理。

李 洋(1987—),男,博士,中国铁道科学研究院集团有限公司城市轨道交通中心。


合作企业
友情链接