日 星期 | 网站首页
首页 >> 综合服务 >> 招聘

厦门轨道交通集团2021届管培生校园招聘正式开启

2020-09-24   来源:本站   浏览次数:8

厦门轨道交通集团2021届管培生校园招聘正式开启

根据厦门轨道交通集团发展规划,现启动2021届管培生校园招聘,厦门轨道交通集团将提供行业内具有竞争力的薪酬待遇和广阔的发展空间,欢迎专业对口、有志于投身厦门轨道交通事业的优秀学子报名应聘。现将相关事项公告如下:

一、招聘行程

实际时间以各学校招生就业网发布的招聘公告为准。

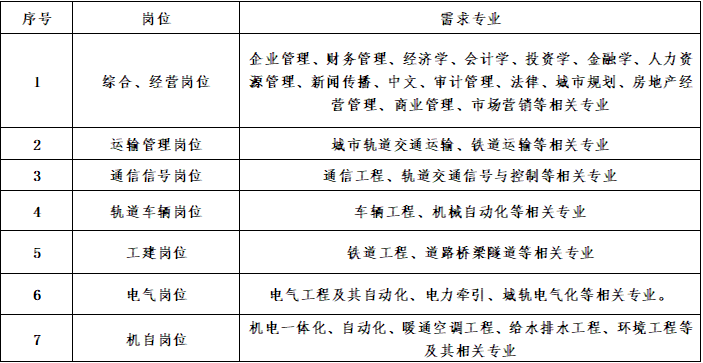
二、招聘岗位


三、招聘基本条件

1、原985/211院校、双一流院校、海外名校、重点轨道交通类及重点财经、政法类院校、2021届及尚未就业的2020届全日制本科及以上学历优秀毕业生;

2、身体健康,符合岗位工作要求,无妨碍相应工作的疾病和生理缺陷;

3、遵守国家法律法规,具有良好的思想品德,认同公司核心价值。

四、招聘流程

网上报名→资格审核→综合考核(测评、面试)→体检→签订就业协议→入职

报名截止时间:宣讲会当天

五、其他事项

1、现场考核前提交纸质版个人简历(网申渠道简历)两份,成绩单加盖公章(复印件)一份、身份证复印件一份及相关证书复印件。

2、学生提供的个人信息资料如发现虚假信息或隐瞒相关信息以骗取公司录用的,将取消应聘者的资格,如属已被录用或已入职的,公司有权解除与之签订的《就业协议》或《劳动用工合同》。

3、应聘者须在招聘期间保持本人手机畅通,以免招聘相关信息无法通知到位;


合作企业
友情链接