日 星期 | 网站首页
首页 >> 综合服务 >> 招聘

专科可报!近期铁路局招聘公告!不限户籍!

2020-09-29   来源:本站   浏览次数:13

全国铁路系统正在招人

正式工、大专以上均可报名!

多数不限户籍,无需笔试

多个专业均可报名



01

中国铁路西安局集团有限公司

招聘计划:招聘2020年应届全日制普通高等职业院校高职(大专)毕业生

报名时间:2020年9月30日

报名网址中国铁路人才招聘网http://rczp.china-railway.com.cn

公告详情:中国铁路⻄安局集团有限公司招聘2020年全⽇制⾼职毕业⽣公告(⼆)



02

中国铁路南宁局集团有限公司

招聘计划:招聘 2020届全日制本科毕业生

报名时间:2020年10月7日

报名网址:中国铁路人才招聘网http://rczp.china-railway.com.cn

公告详情:南宁铁路局招聘公告!20届可报!

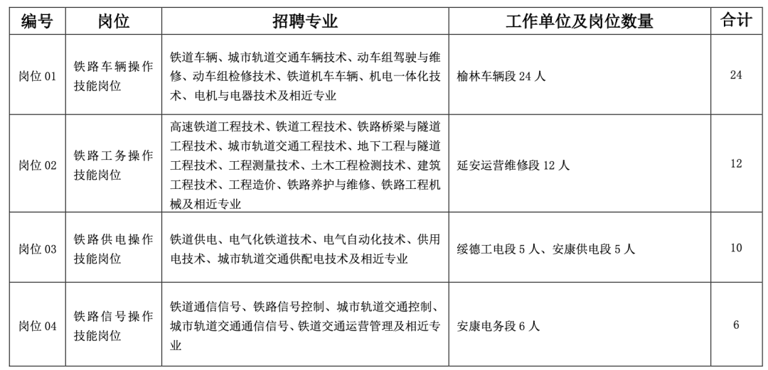
本次招聘岗位为铁路一线操作技能岗位,详见下表:



03

中国铁路文工团有限公司招聘公告

招聘计划:国家统招统分的2020年应届毕业生

报名时间:2020年10月11日

报名网址:中国铁路人才招聘网http://rczp.china-railway.com.cn

公告详情:中国国家铁路集团有限公司所属企业招聘公告


合作企业
友情链接