日 星期 | 网站首页
首页 >> 新闻资讯 >> 新闻

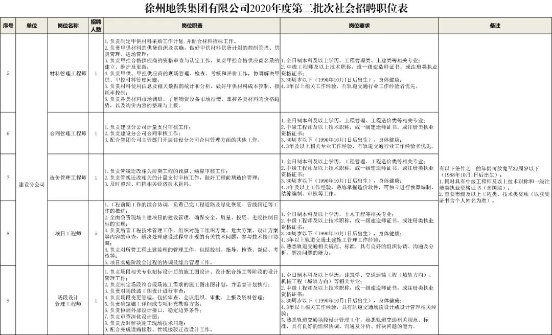
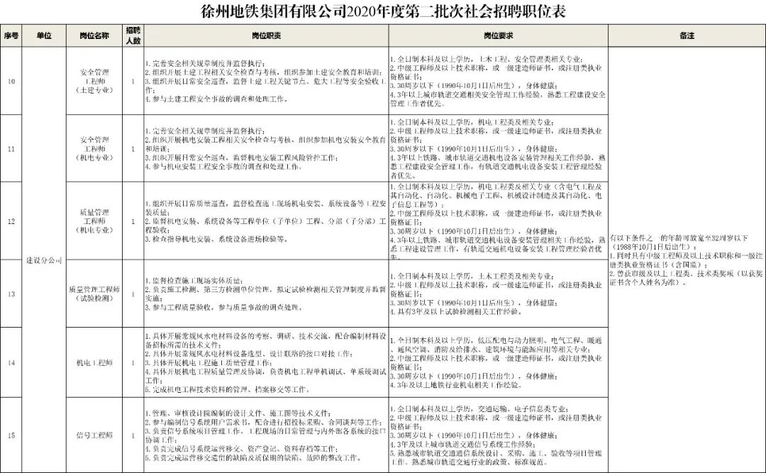
23人!地铁集团最新招聘

2020-09-30   来源:本站   浏览次数:60
本文摘要:23人!地铁集团最新招聘

徐州地铁集团有限公司为徐州市属国有大型集团化企业,是我市城市轨道交通项目投融资、建设、运营、管理及资源开发主体。徐州市轨道交通1号线一期工程已于2019年9月通车运营,2号线一期工程计划于2020年11月底开通运营。现根据工作需要,诚邀有志投入徐州市城市轨道交通事业的优秀人才加入。具体招聘事宜如下:

招聘条件及需求岗位

1.自觉坚持党的领导,牢固树立“四个意识”和“四个自信”,遵守宪法和法律,积极践行社会主义核心价值观;

2.工作态度积极,具有较强的事业心、责任感;

3.身体健康,能够适应岗位工作要求;

4.招聘岗位及具体条件详见附件。

招聘方式

实行面试考核,具体时间另行通知。

报名及相关要求

1.有意参加应聘者请登陆徐州地铁官方招聘网申系统http://recruit.xzdtjt.com进行职位报名投递。

2.报名时请上传身份证、学历(学位)证书、职称证书等扫描件和近期彩色一寸免冠照片。

3.应聘者需根据岗位要求选择适合自身情况的岗位进行报名,每人只限报考一个岗位。

4.报名截止时间为2020年10月23日17:30。

相关说明

1.在招聘过程中,应聘者请保持所提供的通讯方式畅通。

2.资格审查贯穿招聘工作全过程,应聘者报名时提交的信息和提供的有关材料必须真实有效,凡出现以下情况者,即取消其应聘及录用资格:

(1)提供虚假信息的;

(2)有违法犯罪记录的;

(3)因违反纪律被单位开除的;

(4)被人民法院列入失信人名单的;

(5)有黄、赌、毒等不良嗜好的;

(6)处于精神病和传染病发病期的;

(7)有其它不良行为和记录的。

3.我公司在本次招聘过程中,未委托任何机构和个人,应聘者也无须缴纳任何费用。

4.应聘者可通过电话咨询招聘相关事宜,谢绝应聘者来访。咨询电话:0516-80805211、0516-80801777。


合作企业
友情链接