日 星期 | 网站首页
首页 >> 新闻资讯 >> 新闻

住建部:2020年第七批建设工程企业资质名单

2020-10-09   来源:本站   浏览次数:34
本文摘要:住建部:2020年第七批建设工程企业资质名单

image.png

住房和城乡建设部关于核准2020年度第七批建设工程企业资质名单的公告

根据《中华人民共和国建筑法》及有关建设工程企业资质管理规定,现将我部核准的工程勘察资质、工程设计资质、建筑业企业资质、工程监理企业资质的单位名单予以公布。未予核准的单位及原因可登录国家政务服务平台住房和城乡建设部政务服务门户,点击办事服务中“申请事项办理进度查询(受理发证信息查询)”栏目进行查询。

特此公告。


住房和城乡建设部
2020年9月18日

核准工程勘察资质的单位名单

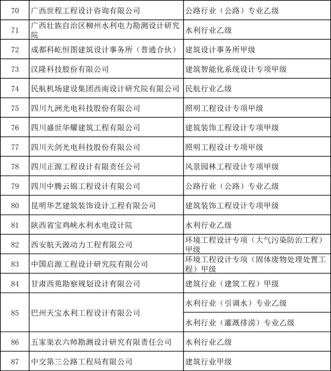
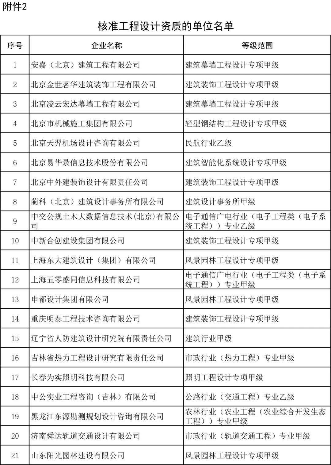
核准工程设计资质的单位名单

核准建筑业企业资质的单位名单

核准工程监理企业资质的单位名单


合作企业
友情链接