日 星期 | 网站首页
首页 >> 综合服务 >> 招聘

苏州市轨道交通集团有限公司招聘公告

2020-10-16   来源:本站   浏览次数:7

苏州市轨道交通集团有限公司所属运营一分公司、运营二分公司、运营管理中心2021 届全日制本科及以上毕业生招录公告

苏州市轨道交通集团有限公司(以下简称苏州轨道交通)为市直属大型国有企业,主要承担苏州市轨道交通规划、建设、运营、资源开发及物业保障等工作。集团现下设8个处室,9家分(子)公司、中心,对外投资4家公司,目前共有职工10000多人。

2019年,根据苏州轨道交通发展需要,在原苏州轨道交通运营分公司的基础上,成立了“一个中心、两个分公司”——运营管理中心、运营一分公司、运营二分公司。其中,运营管理中心座落于苏州市工业园区,目前下设1个控制中心、2个生产部门、3个职能部门,共有员工150多名,主要承担线网运输组织、线网票务清分、线网信息发布、综合执法等;运营一分公司座落于苏州市吴中区,下设4个车辆段、4个停车场、1个控制中心、5个生产中心、8个职能部门,现有员工7000多名,主要承担已开通1、2、3、4号线总计约120公里线路的运营组织工作和设备设施维修任务;运营二分公司座落于苏州市吴中区,下设1个控制中心、4个生产中心、8个职能部门,现有员工1100多名,主要承担即将运营的5号线和建设中的6、7、8、S1号线的运营组织工作和设备设施维修任务,其中5、6、8、S1号线为全自动运行线路。

苏州轨道交通的快速发展为优秀人才提供了广阔的发展平台,我们热忱欢迎有志于从事苏州轨道交通运营工作的优秀人才加入,共同实现职业发展理想。

了解更多详情,可登录官方网站http://www.sz-mtr.com。


一、招录条件 

1、2021 届全日制本科及以上毕业生(不含本三、独立院校、自考、函授、网络、成人教育等本科毕业生),符合招录专业要求,毕业时须取得学历证书; 

2、认同苏州轨道交通核心价值观。思想政治素质高,遵纪守法,品行端正,有较强的事业心和责任心,无不良行为记录; 

3、热爱城市轨道交通运营工作,组织纪律性强,工作态度积极; 

4、身体健康、无色盲色弱,无传染性疾病,五官端正,身体无缺陷,无纹身,有吃苦和敬业精神,能适应倒班要求。 

5、学生干部及中共党员优先考虑(须提供相关书面证明材料)。


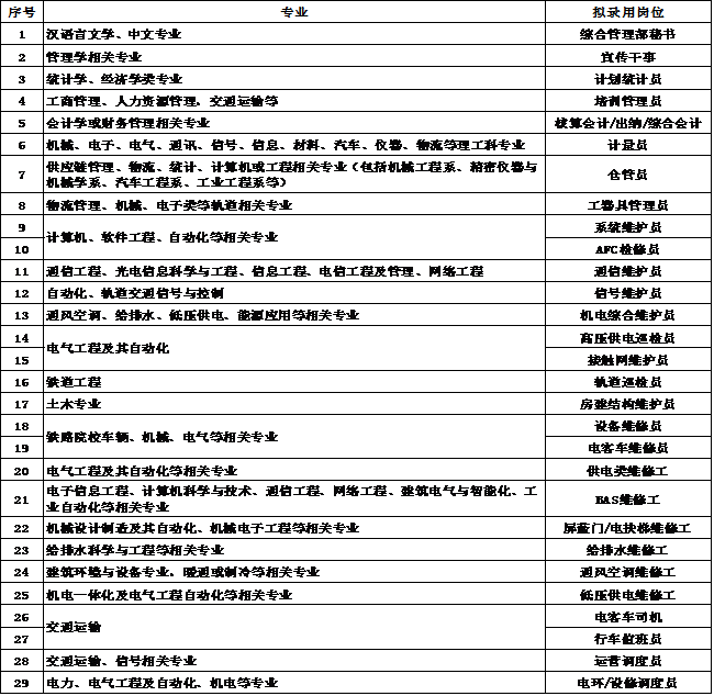
二、招录计划

以下岗位排名不分先后,招满为止。


三、 招录程序 

1、发布公告:苏州轨道交通在招录学校官方网站发布招录公告,并到学校现场进行招录。

2、现场报名:应聘学生根据个人意愿,现场报名。 

3、资格筛选:根据招录专业、条件,对报名名单进行资格初选。

不符合招录条件或弄虚作假者,取消应聘及录用资格。 

4、面试:苏州轨道交通运营各单位组织人员到学校对初选合格的人员进行集中面试,确定初步录用意向人员。 

5、签订协议:确定初步录用意向的学生填写个人三方协议、违约协议。 

6、入职体检:签订协议后,由单位组织入职体检。 

7、人员确定:体检合格的,由单位向苏州市人社局办理应届毕业生录用备案,并将三方协议、违约协议盖章后寄回所在学校。 

8、入职报到。学生毕业后安排入职报到,与苏州轨道交通运营各单位签订劳动合同,自愿办理苏州市落户事宜。

四、职业发展 

苏州轨道交通运营各单位实行技能等级鉴定和公开竞争上岗制度,录用人员入司时为一线基层岗位,经岗位锻炼后符合条件的可参加公开竞争上岗到高一级岗位。 

五、福利待遇 

1、苏州轨道交通运营各单位提供五险一金、企业年金、餐补、劳保、节日等福利。入司税前综合年薪不低于 9 万元。 

2、工作地点:苏州大市范围。 

六、其他 

1、面试时需携带本人身份证、毕业生就业推荐表、就业协议书、成绩单、相关证书原件和复印件。 

2、以上有关时间、地点以学校通知为准。 

3、苏州轨道交通运营各单位人员招录不收取任何费用,苏州轨道交通未委托任何中介或个人招录,请学生注意甄别。

4、宣讲会时间地点请关注学校网站,不接收网上简历,宣讲现场收取简历。联系人 黄先生   69899999-18330


合作企业
友情链接