日 星期 | 网站首页
首页 >> 综合服务 >> 招聘

300人!青岛地铁运营分公司招聘公告

2020-10-23   来源:本站   浏览次数:22

青岛地铁运营分公司2021届高校应届毕业生校园招聘公告

青岛是中国沿海重要的经济和文化中心,风光秀丽、气候宜人,连续多年被评为中国“宜居城市”。青岛地铁线网远景规划共18条线(含2条支线),总规模800余公里。目前已获批线路9条,总长约364公里。现已运营4条线路(3、2、11、13号线),5条线路同时在建,年底将通车1号线北段、8号线北段2条线路。青岛地铁的快速发展,为广大优秀人才提供了广阔的发展平台。青岛地铁运营分公司全面承担青岛轨道交通的运营管理工作,包括行车组织、乘客服务、票务收益、设备设施维修管理以及新线运营筹备等工作。因工作需要,现面向全国轨道交通类及其他本科类院校招聘2021届国家统招全日制本科及以上学历应届毕业生。我司现处于快速发展阶段,员工具有广阔的发展空间和公平公正的晋升机会,同时为广大毕业生提供六险二金、公租房、班车、健康体检、用餐补贴、交通补贴、通讯补贴等优厚的福利待遇,我们将遵循公平、公正的原则择优录用,欢迎有志于青岛地铁运营事业的优秀学子积极报名应聘。相关招聘事宜如下:

一、基本条件

1.2021届国家统招全日制本科及以上学历应届毕业生及2020年8月31日至2021年6月30日(海外院校以学位证时间为准)期间毕业的全日制本科及以上学历的海外留学生,专业符合岗位要求。2021年7月份能按期毕业并取得毕业证、学位证和报到证,海外留学生还需取得国家教育部颁发的学历学位认证。

2.思想政治素质高,遵纪守法,品行端正,无违法犯罪及不良记录。

3.热爱城市轨道交通工作,组织纪律性强,工作态度积极。

4.无色盲色弱,无重大疾病,身体健康,符合岗位工作要求。

5.年龄要求:本科生出生日期为1996年1月以后;研究生出生日期为1993年1月以后。

6.具有良好的英语及计算机应用能力。

7.山东籍生源优先;中共党员、学生干部和获得国家级荣誉者优先。


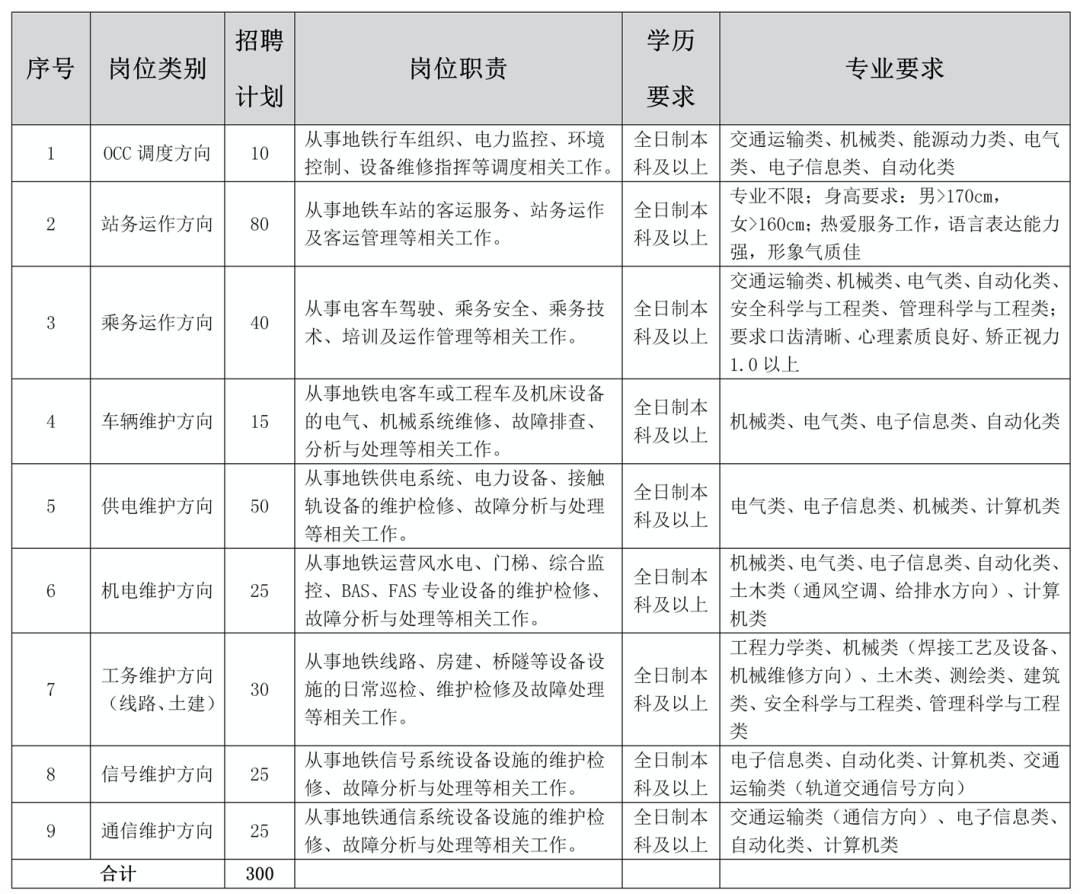
二、招聘岗位及人数


三、报名及相关要求

1.报名时间:2020年10月23日—10月30日(12:00截止报名)。

2.所需材料:在线填写个人信息,上传一寸彩色照片。

长按识别下方二维码,回复数字“203”获取报名网址

3.报名方式:应聘人员进入报名网站端口http://zhaopin.qd-metro.com:8090/wbApp/login.action,应聘者注册账号选择一个招聘岗位后,在线如实详细填写应聘信息,并提交简历报名。

4.应聘者须根据应聘条件选择适合自身情况的岗位进行报名,每人只限报考一个岗位,多报无效。服从岗位调剂的,请在应聘信息表“是否服从岗位调剂”栏填写“是”,我司将根据应聘者情况和实际需要调剂至相关岗位。

5.应聘者须对个人填报信息的真实性负责,凡有弄虚作假行为,一经查实,取消其录用资格。

四、招聘流程

1.简历筛选

我司将统一筛选简历,2020年11月5日前确定参加笔面试人员,并通过短信和邮件的形式通知应聘者;未进入笔面试的应聘者,将不再告知。

2.笔面试

2020年11月上旬,在青岛或济南进行笔面试,具体时间和地点以通知为准。参加笔面试人员需携带:学生证、毕业生推荐表、成绩单、英语四/六级、计算机等级证书及其他各类证书。笔面试结束7个工作日内,根据笔面试综合成绩,确定进入体检环节人员名单并进行通知。未进入体检范围人员,将不再告知。

3.体检及录用

体检合格者将正常录用;不合格者将取消拟录用资格。

4.签订协议

我公司与拟录用人员签订三方就业协议。


五、相关说明

1.录用人员经培训后,按公司规定须参加入司、安全和上岗资格等考试,如考试不合格,我司有权依据公司规章制度,进行包括解除劳动合同在内的相关处理。

2.本次招聘均为地铁运营一线生产岗位,入职后统一执行运营公司应届大学生薪酬待遇,后续根据个人培养发展情况,可向技术、职能及管理类岗位多通道发展。

3.招聘过程中,我司将根据应聘人员所学专业和应聘人数情况,经应聘人员同意,对应聘及拟录用岗位进行调整。

4.我司将根据工作需要,将录用人员分配到不同线路工作,录用人员须服从工作安排。

5.我司为有需要的录用人员按公司规定提供住宿安排及公司集体户落户手续办理。

6.录用人员毕业后,按我司规定的报到时间,凭毕业证、学位证、报到证报到并办理入职手续。

7.应聘者应对个人填报信息的真实性负责,凡有弄虚作假行为者,一经查实,取消其录用资格。

8.本次招聘为我司直接招聘,不收取任何费用。请应聘者按照本招聘公告中提供的报名方式进行报名,谨防上当受骗!

9.请关注青岛地铁集团官网http://www.qd-metro.com,了解我司其他信息。


合作企业
友情链接