日 星期 | 网站首页
首页 >> 综合服务 >> 招聘

114人!北京市地铁招聘公告

2020-11-09   来源:本站   浏览次数:37

110人!北京市地铁运营有限公司

2021届大学生招聘公告

一、公司简介

北京市地铁运营有限公司成立于1970年4月15日,是北京市市属大型国有独资公司,是国内最早成立的城市轨道交通运营企业,开通运营了新中国第一条地铁。截至2019年底,地铁公司共运营16条线路,总运营里程超过500公里,年客运量32.02亿人次。

随着运营里程及客运量的不断增加,以及人才强企、创新驱动的战略要求,地铁公司现诚邀有激情、有梦想、有志于从事轨道交通行业的优秀人才加入,共谋发展大计,共创美好未来,共同努力打造国际最先进水平的城市轨道交通运营企业。

二、招聘需求

交通运输工程、车辆工程、机械设计及自动化等理工类专业和财务管理、法学、人力资源管理、审计学等文史类专业,共计110余人。    


三、招聘条件

(1)热爱城市轨道交通事业,有良好的服务意识和高度的责任感。具有良好的思想政治素质,遵纪守法,无不良记录;

(2)具有招聘岗位所需的专业、学历及工作技能,有较强的沟通协调和团队合作意识,有较强的文字表达能力,熟练掌握日常办公软件;

(3)身体健康,无任何慢性疾病、传染病、无遗传病史;双眼矫正视力1.0以上;

(4)985、211、双一流院校毕业者优先录取。

四、简历投递方式

扫描下方小程序码,点击校园招聘模块进行在线简历投递。      

长按识别下方二维码,回复数字“190”获取报名网址

五、薪酬待遇

一经录用,公司与其签订正式劳动合同,薪酬待遇执行北京市地铁运营有限公司现行标准,并享有五险二金、带薪年休假、年度体检、劳动保护、工会互助等福利待遇。

六、特别声明  

公司在招聘过程中不收取报名费、中介费、手续费、资料费等任何费用。对应聘者因虚假招聘造成的损失,我公司不承担任何责任。对于发布虚假招聘信息的个人或机构,我公司保留追究法律责任的权利。 

北京市地铁运营有限公司总部机关招聘公告

一、公司简介

北京市地铁运营有限公司成立于1970年,是国内最早成立的城市轨道交通运营企业,是专门负责北京地铁网络运营管理的专业公司。北京地铁公司全力履行政治责任、社会责任和经济责任,积极输出管理、扩大行业交流合作和影响力,树立了良好的品牌形象,赢得了政府信赖、乘客满意、社会好评和同行称赞。在国际地铁协会CoMET指标中名列前茅。截至2019年底,公司共运营北京市16条地铁线路,总运营里程超过500公里,年客运量32.02亿人次。公司主营业务涵盖客运服务、维修服务、广告业务、民用通信业务、文化传媒业务、商业业务;关联业务涵盖投融资、新线、更新改造、技术研发、培训咨询业务。

随着运营里程及客运量的不断增加,以及人才强企、创新驱动的战略要求,地铁公司现诚邀有激情、有梦想、有志于从事轨道交通行业的优秀人才加入,共谋发展大计,共创美好未来,共同努力打造国际最先进水平的“六型地铁”,为落实首都城市战略定位、推进京津冀协同发展和建设国际一流和谐宜居之都做出应有的重要贡献。

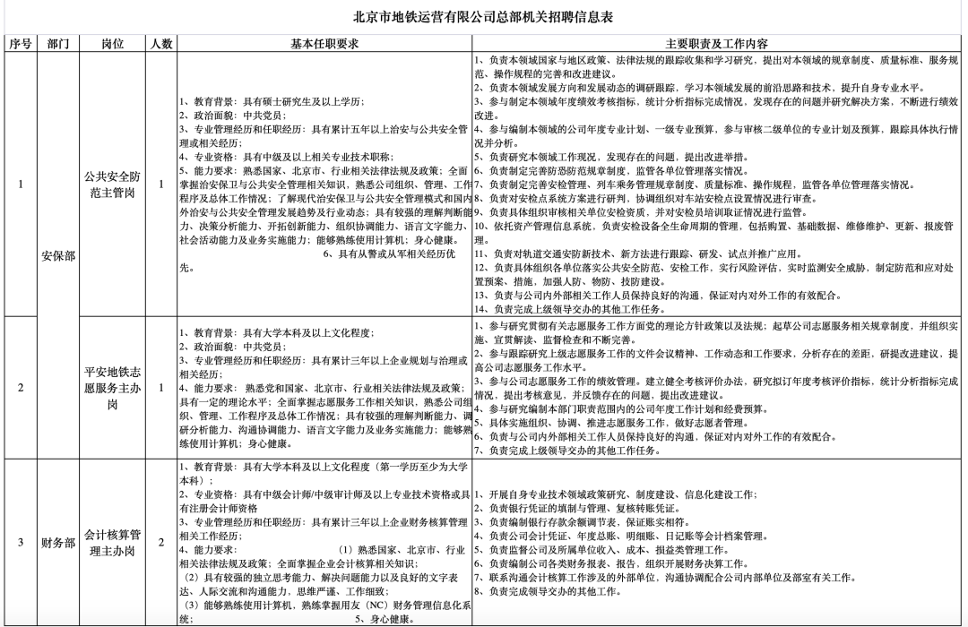
二、招聘岗位及人数

安保部公共安全防范主管岗1人

安保部平安地铁志愿服务主办岗 1人

财务部会计核算管理主办岗2人

三、岗位职责及任职条件详见附件

四、简历投递方式

符合条件者可通过智联招聘官方网站报名链接:

https://special.zhaopin.com/Flying/Society/20200824/13125486_16574635_ZL32173/index.html

资格审核合格者,公司将通知面试。具体薪资待遇面谈。

特别说明:竞聘者应如实填写个人简历等信息,资格审查贯穿竞聘全过程,凡弄虚作假者,一经查实,即取消聘用资格。


合作企业
友情链接