日 星期 | 网站首页
首页 >> 综合服务 >> 招聘

这7家轨道交通公司大量招聘!不限户籍

2020-11-25   来源:本站   浏览次数:17

1、徐州地铁建设工程有限公司2020年度第二批次社会招聘公告

2、109人!徐州地铁运营有限公司2020年度第二次社会招聘公告

3、170人!宁波市轨道交通集团有限公司运营分公司2020年度公开招聘公告(第四批)

4、130人!宁波市轨道交通集团有限公司运营分公司委托浙江省对外服务公司宁波分公司对外公开招聘公告

5、宁波地铁产业工程有限公司2020年度招聘岗位信息公告

6、23个岗位!金华市轨道交通集团有限公司招聘公告!

7、常州市轨道交通发展有限公司校园招聘信息公告

8、绍兴市轨道交通集团有限公司校园招聘公告(2020年11月)

9、社招!无锡地铁集团有限公司招聘公告

10、洛阳市轨道交通集团有限责任公司2020年运营分公司社会招聘公告


徐州地铁建设工程有限公司2020年度第二批次社会招聘公告

徐州地铁建设工程有限公司是徐州地铁集团有限公司的控股子公司,成立于2020年6月,资质类别及等级为建筑工程施工总承包壹级,主要负责徐州市城市轨道相关项目建设业务。现根据公司发展需要,诚邀有志之士加入,具体招聘事宜如下:

一、招聘条件和需求岗位

1、自觉坚持党的领导,牢固树立“四个意识”和“四个自信”,遵守宪法和法律,积极践行社会主义核心价值观;

2、工作态度积极,具有较强的事业心、责任感;

3、身体健康,能够适应岗位工作要求;

4、招聘岗位及具体条件详见附件。

二、招聘方式

实行面试考核,具体时间另行通知。


三、报名及相关要求

长按识别下方二维码,回复数字“357”获取报名网址

1.有意参加应聘者请登陆徐州地铁官方招聘网申系统recruit.xzgdjt.com/进行职位报名投递。

2.报名时请上传身份证、学历(学位)证书、职称证书等扫描件和近期彩色一寸免冠照片。

3.报名有效期截至2020年12月4日17:30。

四、相关说明

1.在招聘过程中,应聘者请保持所提供的通讯方式畅通。

2.资格审查贯穿招聘工作全过程,应聘者报名时提交的信息和提供的有关材料必须真实有效,凡出现以下情况者,即取消其应聘及录用资格:

(1)提供虚假信息的;

(2)有违法犯罪记录的;

(3)因违反纪律被单位开除的;

(4)被人民法院列入失信人名单的;

(5)有黄、赌、毒等不良嗜好的;

(6)处于精神病和传染病发病期的;

(7)有其它不良行为和记录的。

3.我公司在本次招聘过程中,未委托任何机构和个人,应聘者也无须缴纳任何费用。

4.应聘者可通过电话咨询招聘相关事宜,谢绝应聘者来访。咨询电话:0516-808052110516-80801777



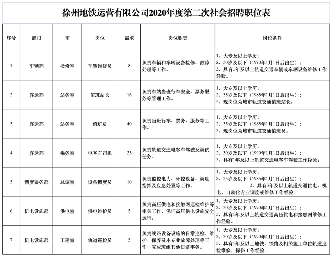
109人!徐州地铁运营有限公司2020年度第二次社会招聘公告

徐州地铁运营有限公司成立于2016年3月,是徐州地铁集团有限公司全资子公司,主要负责徐州市地铁线路的运营管理。根据公司发展需要,面向社会招聘相关专业人才,具体如下:

一、招聘条件和需求岗位

1.坚持党的领导,牢固树立“四个意识”、坚定“四个自信”、做到“两个维护”,遵守宪法和法律,积极践行社会主义核心价值观。

2.具备相应岗位所需要的理论基础知识和专业技术能力。

3.工作认真负责、积极主动、责任心强,具备良好的沟通能力、团队协作能力,能认真执行相关业务制度和工作流程。

4.身体健康,无色盲色弱,能够适应岗位工作要求。

5.招聘各岗位具体条件见附件。

二、招聘方式

实行面试考核,具体时间另行通知。


三、报名及相关要求

长按识别下方二维码,回复数字“357”获取报名网址

1.有意参加应聘者请登陆徐州地铁官方招聘网申系统recruit.xzgdjt.com/进行职位报名投递。

2.报名时请上传身份证、学历(学位)证书、职称证书等扫描件和近期彩色一寸免冠照片。

3.应聘者需根据岗位要求选择适合自身情况的岗位进行报名,每人只限报考一个岗位。

4.报名截止时间为2020年12月7日17:30。

四、相关说明

1.在招聘过程中,应聘者请保持所提供的通讯方式畅通。

2.资格审查贯穿招聘工作全过程,应聘者报名时提交的信息和提供的有关材料必须真实有效,凡出现以下情况者,即取消其应聘及录用资格:

(1)提供虚假信息的;

(2)有违法犯罪记录的;

(3)因违反纪律被单位开除的;

(4)被人民法院列入失信人名单的;

(5)有黄、赌、毒等不良嗜好的;

(6)处于精神病和传染病发病期的;

(7)有其它不良行为和记录的。

3.我公司在本次招聘过程中,未委托任何机构和个人,应聘者也无须缴纳任何费用。

4.应聘者可通过电话咨询招聘相关事宜,谢绝应聘者来访。咨询电话:0516-808052110516-8080177



170人!宁波市轨道交通集团有限公司运营分公司

2020年度公开招聘公告(第四批)

一、公司简介
宁波市轨道交通集团有限公司运营分公司成立于2012年8月,是宁波市轨道交通集团有限公司直属分公司,负责宁波轨道交通运营事业。

二、招聘需求

三、报名时间

自公告发布之日起7个工作日后正式报名,招满即止,不再另行公告。

四、招聘渠道

本次招聘通过宁波市国资委网站、宁波轨道交通官网发布公告,按照简历投递—简历筛选—面试—拟录用通知—公示—体检—录用程序依次进行。

五、招聘流程

(一)简历投递

应聘者需通过宁波轨道交通官网(www.nbmetro.com)的招聘系统注册,按要求填写并投递简历,其余途径投递均视作无效简历。每人限报一个岗位,多岗位投递、逾期投递均视作无效投递。

(二)简历筛选

分公司按照招聘要求对收到的简历进行筛选,符合条件者,简历筛选通过。有下列情形之一的,简历筛选不通过:   

1.简历中无联系方式或联系方式错误;

2.简历中应聘岗位不明确者;

3.专业要求、工作经验等与分公司发布的招聘要求不相符者。

(三)面试

面试主要考察应聘人员的工作经历、工作业绩,专业知识水平,个人优缺点等综合素养。
分公司以电话或短信形式告知简历筛选通过人员面试的时间及地点,简历筛选未通过者不另行通知。面试时应聘人员需携带本人身份证、毕业证书、学位证书、职称证书、专业技术资格证书等原件,提供的所有材料均应客观真实有效,证件不全或所提供证件与简历信息不相符者,取消面试资格。

(四)拟录用通知

分公司以电话或短信形式向面试通过的应聘者发放拟录用通知。面试未通过者,不另行通知。

(五)公示

根据面试结果确定拟录用人员并在宁波市国资委官网公示,公示时间不少于7天。

(六)体检及录用

拟录用人员统一参加分公司安排的入职体检,体检参照《公务员入职体检标准》、《运营分公司入职体检管理办法》执行,体检合格者按规定办理入职手续(入职时需提供学历及学位证书,未能按时提供者取消拟录用资格)。

(七)联系方式

谭老师:0574-89160150



130人!宁波市轨道交通集团有限公司运营分公司

委托浙江省对外服务公司宁波分公司对外公开招聘公告

为满足宁波轨道交通第二轮建设规划人才储备需求,按照“公开、平等、竞争、择优”的原则,现面向社会公开招聘,择优聘用。

一、委托对象

浙江省对外服务公司宁波分公司(以下简称“浙江外服宁波分公司”)为本次项目服务商。

二、委托内容

委托浙江外服宁波分公司向社会公开招聘站务员130人。自公告发布之日起7个工作日后正式报名,至12月11日24:00截止,以简历投递时间为准。咨询电话:朱老师177574971760574-880184690574-87327162

三、注意事项

(一)运营分公司委托且仅委托浙江外服宁波分公司进行本次招聘,请大家注意甄别,谨防上当受骗。

(二)简历投递成功的,将于3个工作日内收到确认短信。

(三)拟录用人员入职时间根据宁波轨道交通新线工程建设进度、工作需要分批次安排。

(四)应聘者如需投诉,请联系运营分公司纪检监察组。

投诉电话:谭老师、马老师 89160150;邢老师 89160110



招聘公告

受宁波市轨道交通集团有限公司运营分公司委托,浙江省对外服务公司宁波分公司面向社会公开招聘工作人员。

一、招聘计划

二、报名时间

自公告发布之日起7个工作日后正式报名,至12月11日24:00截止,以简历投递时间为准。

三、招聘渠道

按照简历投递—简历筛选—资格审查—笔试—面试程序依次进行,并根据招聘计划择优确定拟录用人员名单提交宁波市轨道交通集团有限公司运营分公司。宁波市轨道交通集团有限公司运营分公司根据浙江外服宁波分公司提交的名单经公示和体检后办理录用手续。

四、招聘流程

(一)简历投递

1. 应聘者需通过简历投递,报名入口:http://www.zfscnb.cn,其余途径投递均视作无效简历。重复投递、逾期投递均视作无效投递。

2.简历投递成功的,将于3个工作日内收到确认短信。

(二)简历筛选

浙江外服宁波分公司按照招聘要求对收到的简历进行筛选,符合条件者,简历筛选通过。有下列情形之一的,简历筛选不通过:

1.简历中无联系方式或联系方式错误者;

2.简历中应聘岗位不明确者;

3.专业要求、工作经验等与发布的招聘要求不相符者。

(三)资格审查

1.简历筛选通过者应完成现场资格审查。浙江外服宁波分公司以短信的形式告知简历筛选通过者资格审查的时间和地点。简历筛选未通过者不另行通知。

2.简历筛选通过者需于指定时间内携带本人身份证、学历学位证书、职称证书、专业技术资格证书等原件前往浙江外服宁波分公司(宁波市甬江大道1号宁波书城8号楼A座9楼)完成现场审查。应聘者提供的所有证件材料均应客观真实有效,证件不全或所提供证件与简历信息不相符者,取消应聘资格。未按要求完成资格审查的视作放弃应聘资格。

3.浙江外服宁波分公司于资格审查现场发放笔试准考证,应聘者需领取并妥善保管准考证。身份证和准考证为进入笔试考场的凭证。

(四)笔试

1.浙江外服宁波分公司负责笔试的命题、组织、阅卷等工作。笔试采用统一考试、统一标准阅卷的方式,题型为客观题,包括单项选择题、多项选择题和判断题,时长2小时,时间暂定2021年1月前,具体以短信通知为准。笔试须知详见附件1。

2.笔试总分100分,其中80分为岗位相关知识,20分为宁波轨道交通相关信息。站务员岗位相关知识指定书目为《城市轨道交通高技能人才培训系列教材—站务员》(书号:ISBN 978-7-5643-5512-8)。

3.浙江外服宁波分公司负责将笔试成绩由高分到低分排序,按岗位招聘人数的1.2:1确定笔试通过人员,最后名次出现成绩并列的,一并进入面试。笔试排名由浙江外服通过“浙江外服宁波”微信公众号发布。

(五)面试

1.浙江外服宁波分公司负责以短信的形式告知笔试通过人员面试的时间和地点,笔试未通过者不再另行通知。面试总分100分,主要考察应聘人员的工作经历、工作业绩,专业知识水平,个人优缺点等综合素养。面试须知详见附件2。

2.应聘者面试成绩为各面试官打分的平均分。面试的组织与分数统计由浙江外服宁波分公司负责。

(六)拟录用人员确定

应聘者总成绩100分,笔试成绩和面试成绩各占50%。浙江外服宁波分公司负责统计应聘人员总成绩,并将总成绩从高分到低分排序,按照岗位招聘人数确定拟录用人员名单递交宁波市轨道交通集团有限公司运营分公司。宁波市轨道交通集团有限公司运营分公司以短信形式向拟录用人员发放拟录用通知。

(七)公示

拟录用人员名单在宁波市国资委官网公示,公示时间不少于7天。

(八)体检及录用

1.拟录用人员统一参加宁波市轨道交通集团有限公司运营分公司安排的入职体检,体检参照《公务员入职体检标准》、《宁波市轨道交通集团有限公司运营分公司入职体检管理办法》执行,体检合格者按规定办理入职手续。

2.拟录用人员入职时间根据宁波轨道交通新线工程建设进度、工作需要具体安排。

五、其他

(一)在招考组织实施过程中,将按照新冠肺炎疫情防控有关要求,落实防疫措施,必要时将对有关工作安排进行适当调整,请广大报考者理解、支持和配合。

(二)本次社会公开招聘由宁波市轨道交通集团有限公司运营分公司委托并且只委托浙江省对外服务公司宁波分公司进行,请应聘者注意甄别,谨防上当受骗。

(三)应聘者需在招聘期间保持本人手机畅通,以免招聘相关信息无法通知。凡因通讯不畅导致无法联络到本人的,均视作本人放弃应聘资格。

(四)本次招聘不收取报名费,笔试指定书目购书费用自理。应聘者可向浙江外服宁波分公司电话咨询或资格审查时现场咨询购书事宜、招聘相关信息等。

(五)本次报名相关资料概不退还。

联系电话:朱老师177574971760574-880184690574-87327162



宁波地铁产业工程有限公司2020年度招聘岗位信息公告

宁波地铁产业工程有限公司为宁波市轨道交通集团有限公司全资子公司,主要职责包括资产管理、工程施工、地铁出入口接入服务、材料物资经营、对外产业投资等。因工作需要,特招聘以下岗位人员(详见附件1)。

一、应聘要求

(一)基本要求

思想政治素质好,政治立场坚定,有良好的组织纪律性和大局观,廉洁自律。

(二)岗位要求

详见附件1。

二、报名时间

 2020年11月17日--2020年11月30日(2020年11月25日后可正式报名)。如未招满,自行补招,不再另行公告。

三、招聘程序 

(一)资格审查:根据报名简历进行审核筛选,确定参加面试人选,并以电话或短信的形式通知符合条件者。面试当天对应聘者提交的身份证、学历证书、学位证书及资格证书等原件进行复审。证件不全或所提供证件与报名岗位资格条件不相符者,取消资格。

(二)面试:择日确定面试(笔试)时间,未按时参加面试者,视为放弃。

(三)公示:根据面试结果确定拟录用人员,在本网站公示7天。

(四)体检、考察(政审):拟录用人员安排进入体检和考察(政审)环节,若在此环节中出现本人放弃或体检政审不合格的情况,考虑重新组织招聘。

(五)录用:经体检和政审合格、且公示无异议,办理录用手续。

四、报名方式

(一)应聘人员通过投递邮箱方式报名:nbcy@nbmetro.com,报名须将完整的《宁波地铁产业工程有限公司应聘报名表》(http://www.nbmetro.com/upload/202011/202011171032401102.xls)发送至上述指定邮箱,并在邮件主题中注明应聘者姓名、应聘公司部门、应聘岗位,例如“张三、产业公司工程技术部、施工员”。

(二)联系地址:宁波市鄞州区宁穿路3399号

 (三)联系电话:0574-83883202  朱老师

(四)报名人员提供的各种资料、信息均需真实有效。应聘材料恕不退还。



23个岗位!金华市轨道交通集团有限公司招聘公告!

金华市轨道交通集团有限公司(以下简称市轨道交通集团)是金华市政府直属一类国有独资企业。主要负责金华市轨道交通项目投资、融资、建设、运营,以及对轨道交通沿线站点、停车场、车辆段和控制中心及周边区域进行综合开发,保障全市轨道交通项目建设、运营,推动以轨道交通为主动脉的综合交通一体化发展。现有金华市金义东轨道交通有限公司1家参股企业,金华市轨道交通集团运营有限公司(以下简称运营公司)、金华市轨道交通集团物业管理服务有限公司(以下简称物业公司)、金华市轨道交通集团置业有限公司(以下简称置业公司)、金华市轨道交通集团传媒有限公司等5家全资子企业。

目前工程项目建设正稳步推进。为加快推进金华轨道交通建设,满足市轨道交通集团及下属子公司经营发展需要,现决定公开招聘一定数量工作人员。

一、招聘岗位和人数

(一)市轨道交通集团招聘各岗位人数合计4人:其中党建人事部部长1人、财务管理部副部长人1人、财务主管1人、工程档案管理1人;

(二)运营公司招聘各岗位人数合计17人:财务管理部负责人1人、会计核算1人、成本管理1人、物资部负责人1人、物资管理主管1人、档案管理1人、文秘1人、法务管理1人、纪检1人、考核管理1人、计划管理1人、培训管理1人、党群管理1人、人事档案管理1人、信息系统管理1人、仓储管理2人。

(三)置业公司招聘各岗位人数合计2人:其中市场部主管1人、成本管理1人;

(四)物业公司招聘1人:运营服务1人;

二、招聘范围、报名资格条件

(一)招聘范围

全国范围内符合条件人员。

(二)报名资格条件

1.基本条件。(1)坚决贯彻执行党和国家路线、方针、政策以及上级指示决定,遵纪守法,品德优良,作风正派,诚信廉洁,勤奋敬业。(2)具备较强的专业技术能力,具有高度的工作责任心,有良好的职业素养及团队协作能力。(3)身体健康,符合公务员考录体检标准。

2.招聘岗位要求。详见附件《金华市轨道交通集团有限公司及下属子公司2020年第三批工作人员招聘岗位信息表》。

3.符合招聘岗位应聘资格条件,并具备相关专业高级工程师及以上职称、或具备相关专业硕士及以上学历、或具备高级技师职(执)业资格人员可适当放宽条件;其它条件特别优秀者,可适当放宽招聘条件。

4.工作年限计算:截止至2020年12月1日。

5.有下列情况之一者不受理报考:⑴受过刑事处罚的;⑵处于党纪、政纪处分所规定的使用限制期内的;⑶涉嫌违纪违法正在接受审查尚未作出结论的;⑷其它不宜报考的。

三、招聘程序

招聘工作按照报名、资格初审、考试、考察、体检、聘用等程序进行。

(一)报名要求

1.每位应聘人员限报1个职位,应聘人员应准确、完整填写报名信息并提供相关证明材料。

2.应聘证明材料:(填写报名信息时以附件形式上传至报名页面):(1)本人身份证、个人简历、学历学位证书、教育部学生信息网在线生成的《教育部学历证书电子注册备案表》、职(执)业资格、专业技术资格证书、荣誉证书等材料;(2)近期一寸电子版照片1张。

3.报考人员若未按要求完整填写报名信息及提供相关证明材料视为无效报名,由此造成的相关后果由报考人员自行承担。

4.报考人员应对提供材料的真实性负责,凡弄虚作假者一经查实,即取消考试资格和聘用资格。报名资料我们将代为妥善保管。

5.报名方式:应聘者可以选择现场报名或网络报名(建议应聘者优先选择网络报名)。

(1)现场报名

报名时间:2020年11月19日–12月6日(工作日)

上午8:30–12:00  下午2:30–5:30

报名地点:金华市双龙南街1698号703室。

(2)网络报名

网络报名须在报名系统完整填写报名信息并以附件形式上传应聘所需相关证明材料,若未上传相关证明材料视为无效报名。

PC端报名入口:电脑登录以下报名入口页面社会招聘栏目选择应聘岗位填写报名信息,或者登陆金华市轨道交通集团官网→人才招聘→报名入口→社会招聘→选择岗位报名。

报名入口:https://jhrailtransit.zhiye.com/

市轨道交通集团官网:www.jhrailtransit.com

移动端报名入口:手机扫描以下二维码填写报名信息。

 特别注意:移动端报名系统目前还不支持一次性直接填写多项教育经历信息及多项工作经历信息,个人信息填写完毕、预览简历时请不要直接点击“确认投递”,翻到“教育背景”及“工作经验”项目处,有“添加教育经历”及“添加工作经验”选项,请点击该选项将您的相关经历信息全部填写完整后再投递,以免影响简历筛选结果!

报名时间:2020年11月19日00:00–2020年12月6日24:00

6.请保持手机畅通,考试及招录相关信息我们将通过短信或电话的形式及时通知。

7.联系方式

(1)市轨道交通集团官网:www.jhrailtransit.com

(2)联系电话:0579-82227506(市轨道交通集团方女士)

0579-83210021(市轨道交通集团陈先生)

0579-82159232(运营公司厉女士)

0579-82226553(运营公司叶女士)

(3)联系地址:金华市双龙南街1698号703室。

(二)录用程序

1.公开招聘符合招聘岗位资格条件要求的社会在职、非在职人员。适用程序为:资格初审、考试、考察、体检、聘用。

2.资格初审

由市轨道交通集团党建人事部会同用人部门按照报名条件对应聘人员进行资格初审,岗位计划录用人数与通过资格初审人数比例不低于1:3。

3.考试

(1)考试采取百分制,其中笔试成绩占30%、面试成绩占70%,合计组成综合成绩(直接面试岗位以面试成绩确定)。

(2)考试形式:

笔试采取闭卷形式进行,成绩由高到低按1:3的人数比例确定拟面试对象,如遇最后一名同分的,则一并列为拟面试对象,若实际参加笔试人员未达到1:3比例要求则取消或核减该岗位的招聘。

面试由公司组织相关专家进行,成绩需达到面试合格分数线(70分),若低于合格分数线则不能进入考察程序。面试若确定无合适人选,岗位可空缺。

(3)考试时间、地点将另行通知,未按时参加者,视为自动放弃。

4.考察

根据综合成绩,由高到低按1:1的比例确定考察人选(如最终成绩第一名有并列的均进入考察)。若在此环节中出现本人放弃或考察不合格的情况,可按面试成绩由高到低依次递补,考察合格,按1:1比例确定体检人员。若确无合适人选,岗位可空缺。

5.体检

体检标准参照公务员考录体检标准执行,体检费用自理。若在此环节中本人放弃或体检不合格,则按综合成绩由高到低依次递补人员进行考察和体检。若无合适人选可重新组织招聘。

6.公示

公司将及时公示考试成绩、拟录用人选等信息,拟录用人选公示时间为5个工作日。

7.聘用

公示期满,对拟聘用人员无异议,或反映有问题但经查实不影响聘用的,按照规定程序办理聘用手续。聘用人员在接受聘用前须与原所在单位解除劳动关系,并出具相关证明材料。

对招聘人员实行试用期,试用期满后,经考核胜任试聘岗位的将正式聘用;不胜任试聘岗位的将予以解聘。

四、薪酬及福利待遇

聘用对象享受国家和地方政府规定的各项社会基本保险和福利(五险一金),执行公司薪酬及福利制度。

五、招聘工作的纪律监督

本次招聘工作由金华市轨道交通集团有限公司纪委(监督电话:0579-82227712)、金华市国资委负责监督(监督电话:0579-83187893)。本公告未尽事宜由招聘领导小组办公室解释。



常州市轨道交通发展有限公司校园招聘信息公告

常州市轨道交通发展有限公司是经中共常州市委、常州市人民政府批准组建的直属国有企业,2012年正式成立。公司主要承担轨道交通规划、建设、运营、资源开发等工作。 因工作需要,特招聘以下岗位人员(见附件)。

一、招聘条件和岗位需求

(一)政治觉悟高,思想品德良好,遵纪守法,身体健康。

(二)工作态度积极,具有较强的事业心、责任感和良好的开拓创新精神。

(三)2021年应届毕业生,生源地不限。

(四)全日制本科及以上学历,需求相关专业。

(五)近期可以参加笔试/面试。

(六)各岗位应聘条件及要求详见附件。

二、报名时间与方式

(一)报名时间:自公告发布之日起至2020年12月6日17:00止。

(二)报名方式:应聘者通过人力资源报名入口进行报名,请勿多投,重复投递岗位将不再受理。网址:http://cweb.czmetro.net.cn:8003/#/recruit

建议使用谷歌浏览器(Google Chrome)极速模式进行简历投递。

(三)注意事项

报名人员提供的各种资料、信息均需真实有效。否则将取消报名、录用资格,并承担相应的法律责任。报名人员应在规定时间内报名,逾期不再受理。


三、简历审核与面试/笔、面试

(一)简历审核:公司将对应聘简历进行统一筛选,确定笔试和面试人员名单。

(二)面试/笔、面试

笔试时间将在报名截止之后以短信形式通知。笔试通过者将以短信形式通知参加面试。面试时应聘人员必须携带本人身份证、毕业证书、学位证书等原件。

笔试主要测试应聘人员的工作思路、文字书写、表达能力等。面试主要考察应聘人员的主要工作经历、工作业绩,专业知识水平,个人优缺点等综合素养。

应聘人员须保持联系方式畅通,以便笔面试时间确定后及时通知符合应聘条件者。

(三)确定拟录用人员名单

笔试、面试结束后一个月内确定拟录用人员名单,并电话通知被录用者,以邮件形式发放录用通知,未被录用者将不再通知。

四、相关说明

(一)校园招聘不向毕业生收取任何费用,不举办也不委托任何机构进行招聘,全程不收取任何费用。目前社会上出现的假借我公司等名义进行的招聘,均与本公司无关。敬请广大毕业生提高警惕,切勿上当受骗。

(二)公司其他信息,请关注常州地铁官网:http://www.czmetro.net.cn

(三)报名咨询电话:0519-68188140(轨道公司);技术支持电话:18661188505



绍兴市轨道交通集团有限公司校园招聘公告(2020年11月)

为优化公司人才结构,推进人才队伍建设,现开展校园招聘工作,诚挚欢迎有志者踊跃报名。

一、招聘岗位及招聘条件

具体招聘岗位及要求详见《绍兴市轨道交通集团有限公司校园招聘需求表》(附件1),其中“双一流”建设高校及建设学科名单、建筑类老八校和原铁道部直属高校名单详见附件3。

二、招录程序

(一)报名方式及简历审核

应聘人员须完整填写《绍兴市轨道交通集团有限公司校园招聘登记表》(附件2)(下载地址:http://www.sxsmtr.com/,“人才招聘”栏目),并会同学校成绩单以附件形式发送至报名指定邮箱(sxgdjtzhaopin@vip.126.com),邮件主题及附件请注明“岗位名称+姓名”;(例如“设计管理工程师+张三”)。

(二)考试测评

根据岗位需要组织招聘考试。符合条件者将以电话或手机短信形式通知,不符合条件者不再通知。

(三)体检

公司统筹安排拟录用人员进行入职体检。所有岗位体检标准按公务员录用体检通用标准执行,其中技术技能类岗位需无色盲色弱。

(四)就业协议签订

体检通过人员确定为录用人员,并按市轨道集团相关规定签订就业协议。

三、应聘须知

1.原则上1人仅限投递1个岗位,同时投递多个岗位的视作无效投递,请务必谨慎填报。如无信息更新,请勿重复投递。

2.应聘人员须认真填写随时可联系的电话,并在招聘期间保持联系电话畅通。如因联系方式或信息错误无法联络到本人的,均视为本人自动放弃。

3.应聘人员应对简历的真实性负责,提供的各种资料、信息(本人身份证、个人简历、成绩单、毕业生推荐表、英语四/六级证书、获奖证书等资料的原件及复印件)均需真实有效,如出现虚假简历或资料与简历不符等问题,由应聘人员承担相应责任,公司有权根据情节严重程度取消其录用资格,应聘材料恕不退还。

联系人:顾老师、钟老师  

联系电话:0575-885889970575-88588989



社招!无锡地铁集团有限公司招聘公告

一、 公司简介

无锡地铁集团有限公司前身为无锡市轨道交通发展有限公司,成立于2008年11月,与无锡市轨道交通规划建设领导小组(指挥部)办公室“两块牌子、一套班子”合署 办公模式。2012年7月,经无锡市人民政府批准,更名为无锡地铁集团有限公司。主要从事城市地铁及其周边资源综合开发利用与附属工程的投 资、融资、建设、运营和管理等工作;承担政府下达的其它城市基础设施建设和运营管理职能。

无锡地铁将秉承“建一流地铁 创运营典范”的时代使命,致力于打造极具无锡特色的“安全地铁”、“品质地铁”和“幸福地铁”。

社会招聘岗位:

识别下方二维码,回复数字“111”获取报名网址


洛阳市轨道交通集团有限责任公司2020年运营分公司社会招聘公告

洛阳市轨道交通集团有限责任公司是洛阳市属国有独资企业,注册资本金10亿元,负责洛阳市轨道交通系统的建设、运营管理和附属资源开发经营等。

公司成立以来,以服务社会、造福人民为宗旨,按照“建地铁就是建城市、建地铁必须有文化、建地铁必须惠民生、建地铁必须保安全”的理念,高标准“建设好、运营好、经营好”洛阳地铁,创造良好的社会效益和经济效益。

洛阳市轨道交通线网(一期)由4条线路组成,总规模105.4公里。目前轨道交通1号线即将开通运营;轨道交通2号线建设工作正在推进,计划于2022年开通运营。为满足运营工作需要,经集团公司研究决定面向社会公开招聘以下岗位人员:

1.客运部副经理(乘务方向)1人;

2.车辆部副经理1人;

3.调度票务部副经理(票务方向)1人;

4.车辆部设备车间副主任1人;

5.调度票务部票务车间副主任1人;

6.调度票务部票务车间安全质量主办1人;

7.调度票务部调度车间电力调度1人;

8.调度票务部调度车间环控调度3人;

9.维修工程部机电车间屏梯技术主办(站台门方向)1人;

10.维修工程部自动化车间自动化技术主办(信息化方向)1人;

11.维修工程部自动化车间自动化消防技术主办(火灾自动报警方向)1人。

一、招聘原则

坚持公开、公平、公正和任人唯贤的用人原则,建立全视角引才、全方位用才的发展体系,规范人才引进程序,营造人才发展的良好环境。

二、应聘人员基本条件

(一)具有中华人民共和国国籍,遵守宪法和法律,政治思想素质过硬,团结合作,廉洁从业,具有干事创业、追求卓越的事业心和责任感。

(二)具有轨道交通运营岗位相关工作经验,具备履行岗位职责所必备的专业知识、良好的职业素养和正常履职的身体素质。

(三)年龄标准:运营分公司部门副经理岗位要求年龄不超过45周岁,副主任、主管岗位要求年龄不超过40周岁,主办岗位年龄不超过35周岁,年龄计算截止日期为2020年12月31日。

(四)运营分公司部门副经理岗位要求6年以上轨道交通工作经验,副主任、主管岗位要求5年以上轨道交通工作经验,主办岗位要求4年以上轨道交通工作经验。工作年限按足年足月累计计算,以2020年12月31日为截止日期,不包括在校期间的社会实践、实习、兼职等经历。

(五)凡有下列情形者不得报名:曾有刑事犯罪记录的,曾被开除公职的,有不良行为和记录的,作风形象和职业信誉不好的。

三、聘用形式及工资待遇

招聘人员须经试用期考核(试用期3个月),入职后与公司签订劳动合同,工资福利待遇依据公司薪酬管理办法确定,缴纳五险二金。

四、招聘流程

投递简历(报名)—资格审核—面试—体检—考察(背景调查)—录用。

(一)报名

自公告之日起接受报名,每个应聘者投递一次简历即可,请勿重复投递。请登陆洛阳市轨道交通集团有限责任公司官方网站(www.lysubway.com.cn),下载《洛阳轨道应聘人员信息登记表》(http://www.lysubway.com.cn/upload/file/2020/11/23/ed23ddf28c3103f64e63b3d506d94bf6.docx),按规定格式填写;随同身份证、学历证、学位证、专业技术资格或职业资格证书等扫描件各1份,发送至Lygdgszp@126.com

注:《登记表》、邮件主题名称统一为:“姓名+岗位”。

(二)资格审核

根据招聘岗位要求及报名情况,对应聘人员的个人简历进行审核,择优通知应聘人员参加面试,以电话方式通知为准;未通过审核的不再进行通知,未通知面试的人员简历,公司将纳入人才储备库,所有应聘简历及人员信息,我公司将严格保密。

(三)面试

1.面试形式采用现场面试或网络面试,面试时间、地点、方式另行通知。

2.面试成绩为应聘人员最终成绩。面试评委主要对应聘人员的专业技能、工作经验、思想态度、岗位认知、沟通能力进行综合评价。面试成绩达到80分(含)以上者,根据岗位需求人数按面试得分从高到低,按照1:1比例确定体检人员。

3.若在面试中个别岗位只有1名应聘人员,该应聘人员面试成绩须不低于80分,方可进入体检环节。若同一个岗位面试成绩相同,公司将根据该岗位的“优先”条件及考察情况综合评定录用人选。

(四)体检。

参照《公务员录用体检通用标准》,通过面试人员到指定体检机构进行体检,费用由公司承担。体检不合格或放弃体检者,不予录用,按面试成绩由高到低排序递补体检人员。

(五)背景调查。

公司委托第三方机构对拟录用人员进行背景调查。

(六)录用。

公司根据应聘者面试、体检、考察等情况,确定聘用对象,办理入职手续。

五、其他事项

(一)资格审查贯穿招聘全过程。应聘人员应提供真实有效的相关信息和材料,凡弄虚作假者,一经查实,即取消面试或聘用资格。

(二)公司有权根据岗位需求变化及报名情况等因素,调整、取消或终止个别岗位招聘工作,并对本次招聘享有最终解释权。

(三)本次招聘不收取任何费用,不授权任何机构进行培训;请提高警惕,谨防受骗;应聘期间食宿等费用自理。

(四)洛阳轨道网(http://www.lysubway.com.cn/)为本次招聘信息公司官方发布渠道。对恶意篡改、转载本公司招聘信息,对公司或应聘人员造成财产或声誉损失者,公司将依法追究其法律责任。

(五)集团公司各部门及所属单位符合条件人员也可申请应聘,按招聘流程确定录用的,可办理调动手续。

咨询电话:0379-63005856

监督电话:0379-63005897,监督邮箱:lydtjjsjb@163.com


合作企业
友情链接