日 星期 | 网站首页
首页 >> 标准政策 >> 政策

住建部印发《城市轨道交通工程地质风险控制技术指南》‖全文

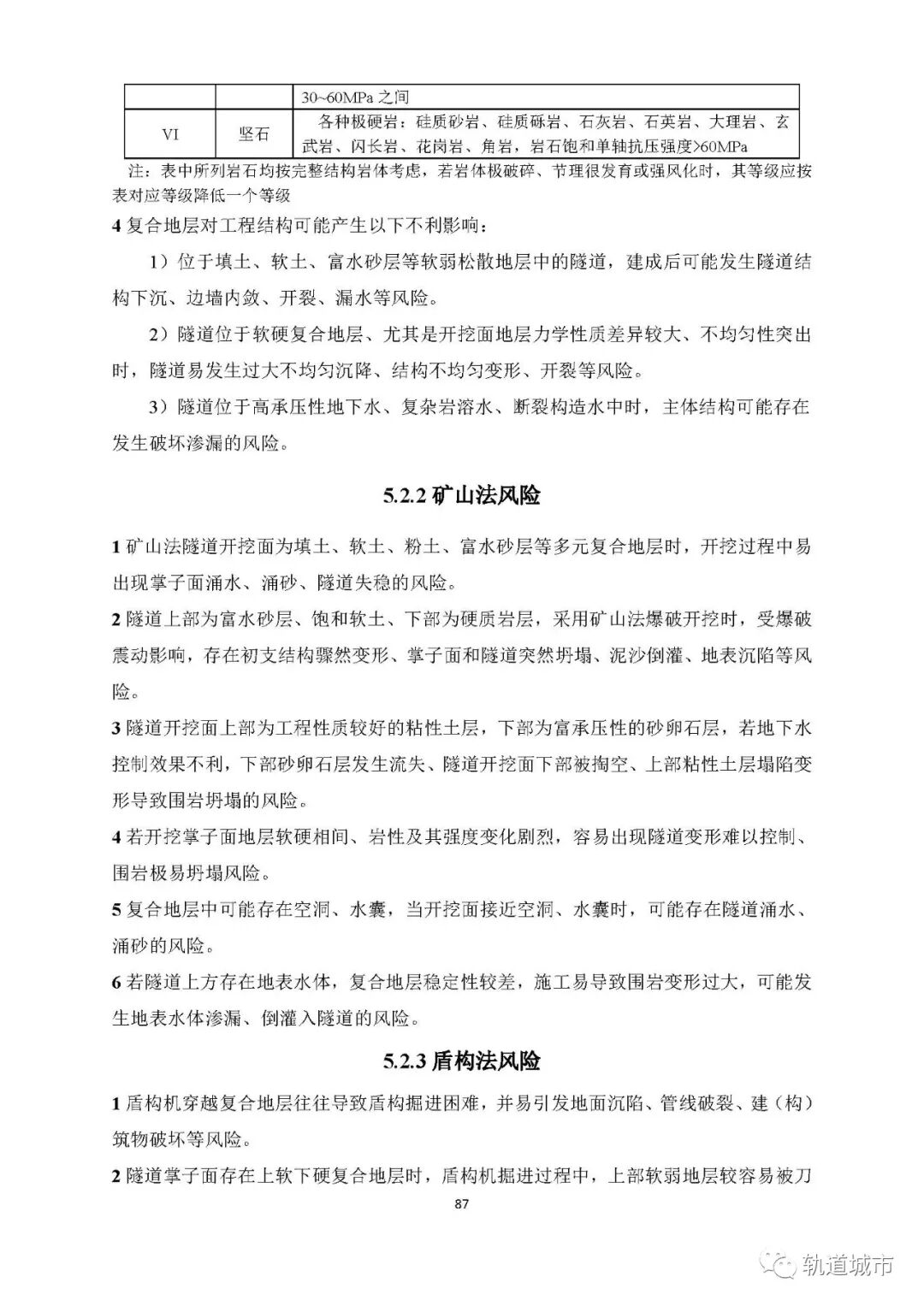
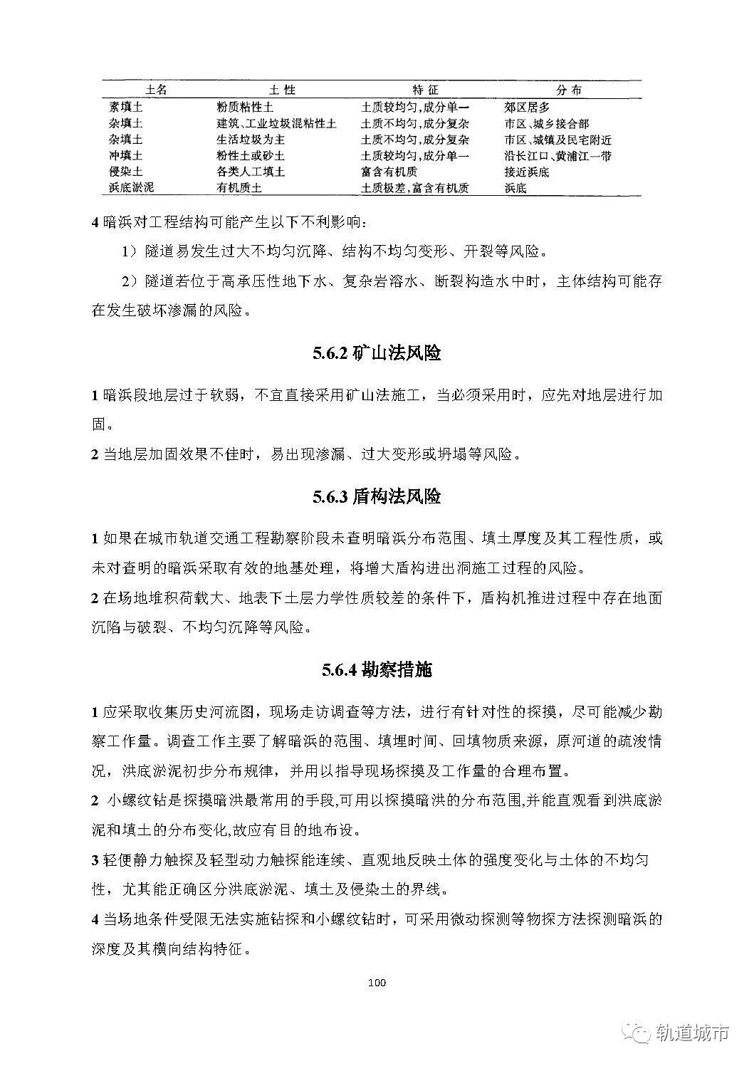
2020-12-07   来源:本站   浏览次数:78
本文摘要:住建部印发《城市轨道交通工程地质风险控制技术指南》‖全文

住房和城乡建设部办公厅关于印发城市轨道交通工程地质风险控制技术指南的通知

各省、自治区住房和城乡建设厅,直辖市住房和城乡建设(管)委,新疆生产建设兵团住房和城乡建设局,上海市交通委员会、山东省交通运输厅:

为加强城市轨道交通工程建设质量安全管理,提高地质风险控制能力,防范和减少生产安全事故发生,我部编制了《城市轨道交通工程地质风险控制技术指南》。现印发给你们,请结合实际参照执行。

中华人民共和国住房和城乡建设部办公厅

2020年9月30日

附件下载:城市轨道交通工程地质风险控制技术指南(公众号后台发送“fx”下载全文)

合作企业
友情链接