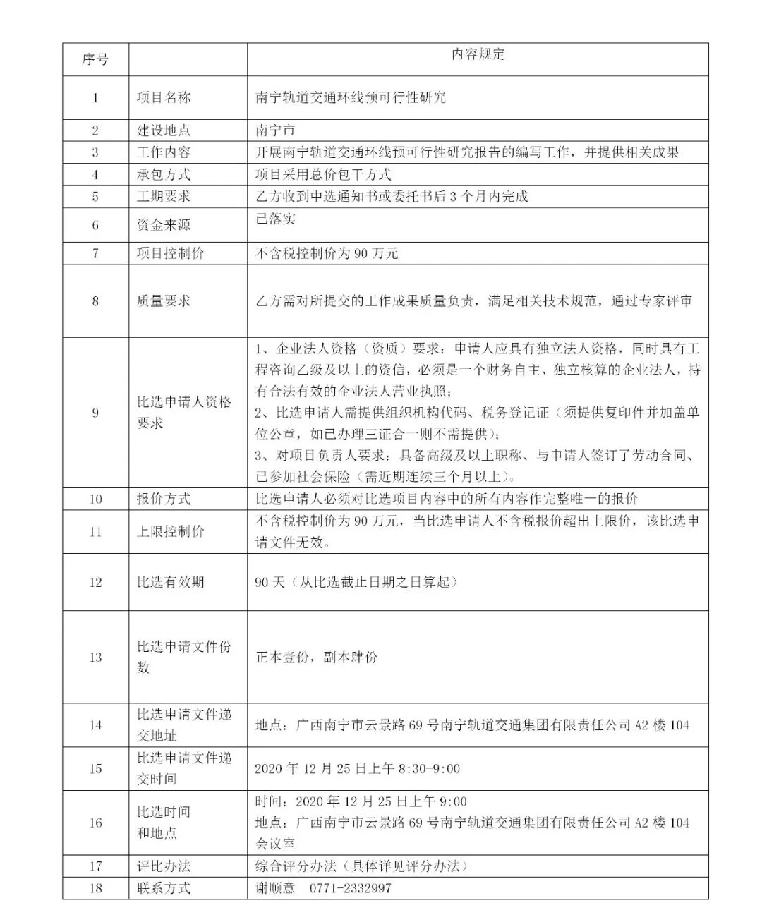
南宁轨道交通环线预可行性研究项目比选公告南宁轨道交通集团有限责任公司(以下简称“比选人”)因工作需要,现就南宁轨道交通环线预可行性研究项目进行公开比选,欢迎符合条件的潜在比选申请人参与比选。根据《南宁市城市轨道交通线网规划(2020-2035)》(2020年9月版),环线是联系城市中心间的骨干线,线路全长约43公里,估算总投资约237亿元。线路连接五象组团、邕宁组团、长塘组团、青秀组团、老城组团,联系了五象综合中心、埌东-东盟商务中心、朝阳中心及龙岗中心,串联了南宁火车站、南宁东站、规划五象火车站等铁路枢纽。南宁火车站正在开展站改前期工作,本项目成果为南宁火车站站改提供技术支撑。最终以通过专家审查的成果中的规模为准。1.工作内容:受甲方的委托,乙方按照国家及地方法律法规,编制南宁轨道交通环线预可行性研究报告(或项目建议书)。重点研究系统选型、主要设施选址、线站位规划方案、工程重难点、与其他线路的衔接规划方案、运营组织规划等。2.工作要求:乙方应根据国家与地方法律、法规的要求,进行项目的预可行性研究工作,向甲方提交本项目的预可行性研究报告(或项目建议书),并对报告的质量及其所涉及的技术问题负责,同时需配合甲方做好相应的报批或专家评审工作。3.工作方式:编制《南宁轨道交通环线预可行性研究报告》(或项目建议书)(暂定名称)。乙方收到中选通知书或委托书并收到甲方提供的必要的基础材料后3个月内完成报告送审稿,并提交给甲方;如报告通过专家审查后,需在通过审查后10日内提交修改后的最终报告。
