日 星期 | 网站首页
首页 >> 综合服务 >> 招聘

管理岗!中铁投资集团有限公司招聘公告

2020-12-21   来源:本站   浏览次数:11

中国中铁京津冀区域总部(中铁投资集团有限公司)成立于2014年8月,注册资本金50亿元,是世界双500强企业中国中铁股份有限公司的全资子公司,是中国中铁区域高端经营平台、服务中国中铁成员企业的投融资平台、中国中铁PPP项目运营管理平台,与中国中铁工程建设分公司“一套机构,两块牌子”运作,代表中国中铁在北京、天津、河北范围内履行统筹、协调、监管、服务、高端经营等各项职能,开展高端总承包经营和投融资等业务。现阶段,集团正处于快速发展期,为满足集团创新发展、长远发展、升级发展的需要,进一步加强复合型人才队伍建设,持续优化人才结构,激发人力资源活力,特面向社会广招精英人才。

一、招聘岗位及任职条件

1.基本任职条件

(一)政治素质过硬,能够以习近平新时代中国特色社会主义思想为指导,增强“四个意识”,坚定“四个自信”,做到“两个维护”。

(二)具有大学本科及以上学历,中级及以上专业技术职称。

(三)年龄一般不超过40周岁,特别优秀者年龄放宽到45周岁。

(四)具有注册类工程师、一级建造师等执业资格证书者优先考虑。

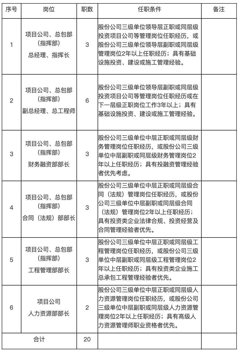
 2.具体岗位需求及任职条件

图片


二、应聘程序及要求

1. 报名。应聘人员填写《公开招聘报名登记表》《公开招聘报名汇总表》(见附件1:http://www.crecg.com/chinazt/912/944/10087773/附件1:公开招聘报名登记表.docx;附件2:http://www.crecg.com/chinazt/912/944/10087773/附件2:公开招聘报名汇总表.docx),连同身份证、毕业证、职称证、执业资格证书及获奖证明材料等扫描件统一压缩打包后发送到邮箱yu2005cn@163.com,邮件主题:所应聘岗位+姓名。报名截至时间:2020年1月20日17:00,逾期不予受理。

联系人及电话:余经理   010-83920819

2. 注意事项。

(一)应聘人员应保持联系电话通畅,届时将会通过手机短信的方式通知笔试。如出现电话联系不上等状况,视为自动放弃。

(二)公开招聘工作由公司纪委负责监督。应聘人员提供虚假材料有弄虚作假行为的,一经查实,取消资格,必要时追究相关人员责任。

(三)参加面试人员交通、食宿自理。面试择期进行,应聘人员需提前做好准备,合理安排好行程。

合作企业
友情链接