日 星期 | 网站首页
首页 >> 综合服务 >> 招聘

181人!洛阳市轨道交通集团有限责任公司运营分公司2021年第一批社会招聘公告

2020-12-23   来源:本站   浏览次数:28

洛阳市轨道交通集团有限责任公司2020年运营分公司社会招聘(往期招聘)


洛阳市轨道交通集团有限责任公司运营分公司2021年第一批社会招聘公告

洛阳市轨道交通集团有限责任公司是洛阳市属国有独资企业,注册资本金10亿元,负责洛阳市轨道交通系统的建设、运营管理和附属资源开发经营等。

公司成立以来,以服务社会、造福人民为宗旨,按照“建地铁就是建城市、建地铁就要有文化、建地铁就要惠民生、建地铁就要保安全”的理念,高标准“建设好、运营好、经营好”洛阳地铁,创造良好的社会效益和经济效益。

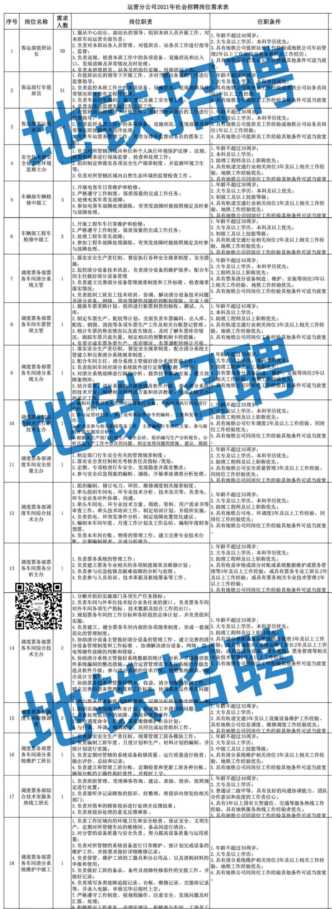
洛阳市轨道交通线网(一期)由4条线路组成,总规模105.4公里。目前轨道交通1号线即将开通运营;轨道交通2号线建设工作正在推进,计划于2022年开通运营。为满足运营工作需要,经集团公司研究决定面向社会公开开展运营分公司2021年第一批社会招聘。

一、招聘原则

坚持公开、公平、公正和任人唯贤的用人原则,建立全视角引才、全方位用才的发展体系,规范人才引进程序,营造人才发展的良好环境。

二、应聘人员基本条件

(一)具有中华人民共和国国籍,遵守宪法和法律,政治思想素质过硬,团结合作,廉洁从业,具有干事创业、追求卓越的事业心和责任感。

(二)具有轨道交通运营岗位相关工作经验,具备履行岗位职责所必备的专业知识、良好的职业素养和正常履职的身体素质。

(三)年龄标准:运营分公司主管岗位年龄原则上不超过45周岁,值班站长、工班长岗位要求年龄原则上不超过40周岁,主办、高级工岗位年龄原则上不超过35周岁,值班员、中级工岗位年龄原则上不超过30周岁,年龄计算截止日期为2020年12月31日。

(四)运营分公司主管、工班长、高级工岗位要求3年以上轨道交通工作经验,主办、中级工岗位要求2年以上轨道交通工作经验。工作年限按足年足月累计计算,以2020年12月31日为截止日期,不包括在校期间的社会实践、实习、兼职等经历,具体要求以附件:《运营分公司2021年社会招聘岗位需求表》为准。

(五)凡有下列情形者不得报名:曾有刑事犯罪记录的,曾被开除公职的,有不良行为和记录的,作风形象和职业信誉不好的。

图片图片

三、聘用形式及工资待遇

招聘人员须经试用期考核(试用期3个月),入职后与公司签订劳动合同,工资福利待遇依据公司薪酬管理办法确定,缴纳五险二金。

四、招聘流程

投递简历(报名)—资格审核—面试—体检——录用。

长按识别下方二维码,回复数字“234”获取报名网址

图片

(一)报名

1.应聘人员网上报名时间:2020年12月23日9:00至2021年1月3日18:00,请在规定期限内及时上传个人正确信息。报名时请登陆报名系统http://apply.lyrcrs.com/82/login.aspx,注册后进行报名,请妥善保管用户名、密码。

2.应聘人员需自主填写报名登记表信息,并上传电子照片(400K以下,jpg格式,清晰、完整的证件照)。

3.填写完报名表后,点击“保存报名表”按钮,确认无误后,方可点击“提交报名表”,一经提交,无法修改。

(二)资格审核

根据招聘岗位要求及报名情况,对应聘人员的个人简历进行审核,择优通知应聘人员参加面试,以电话方式通知为准;未通过审核的不再进行通知,未通知面试的人员简历,公司将纳入人才储备库,所有应聘简历及人员信息,我公司将严格保密。

(三)面试

1.面试形式采用现场面试或网络面试,面试时间、地点、方式另行通知,自公告发布之日起,定期常态化组织面试,招满为止。

2.面试成绩为应聘人员最终成绩。面试评委主要对应聘人员的专业技能、工作经验、思想态度、岗位认知、沟通能力进行综合评价。面试成绩达到80分(含)以上者,根据岗位需求人数按面试得分从高到低,按照1:1比例确定体检人员。

3.若在面试中个别岗位只有1名应聘人员,该应聘人员面试成绩须不低于80分,方可进入体检环节。若同一个岗位面试成绩相同,公司将根据该岗位的“优先”条件及考察情况综合评定录用人选。

(四)体检。

参照《公务员录用体检通用标准》,通过面试人员到指定体检机构进行体检,费用由公司承担。体检不合格或放弃体检者,不予录用,按面试成绩由高到低排序递补体检人员。

(五)录用。

公司根据应聘者面试、体检等情况,确定聘用对象,办理入职手续。


五、其他事项

(一)资格审查贯穿招聘全过程。应聘人员应提供真实有效的相关信息和材料,凡弄虚作假者,一经查实,即取消面试或聘用资格。

(二)公司有权根据岗位需求变化及报名情况等因素,调整、取消或终止个别岗位招聘工作,并对本次招聘享有最终解释权。

(三)本次招聘不收取任何费用,不授权任何机构进行培训;请提高警惕,谨防受骗;应聘期间食宿等费用自理。

(四)洛阳轨道网(http://www.lysubway.com.cn/)为本次招聘信息公司官方发布渠道。对恶意篡改、转载本公司招聘信息,对公司或应聘人员造成财产或声誉损失者,公司将依法追究其法律责任。

咨询电话:0379-63005856

监督电话:0379-63005897,监督邮箱:lydtjjsjb@163.com

合作企业
友情链接