日 星期 | 网站首页
首页 >> 综合服务 >> 招聘

中国中铁所属公司招聘公告!

2021-01-04   来源:本站   浏览次数:32

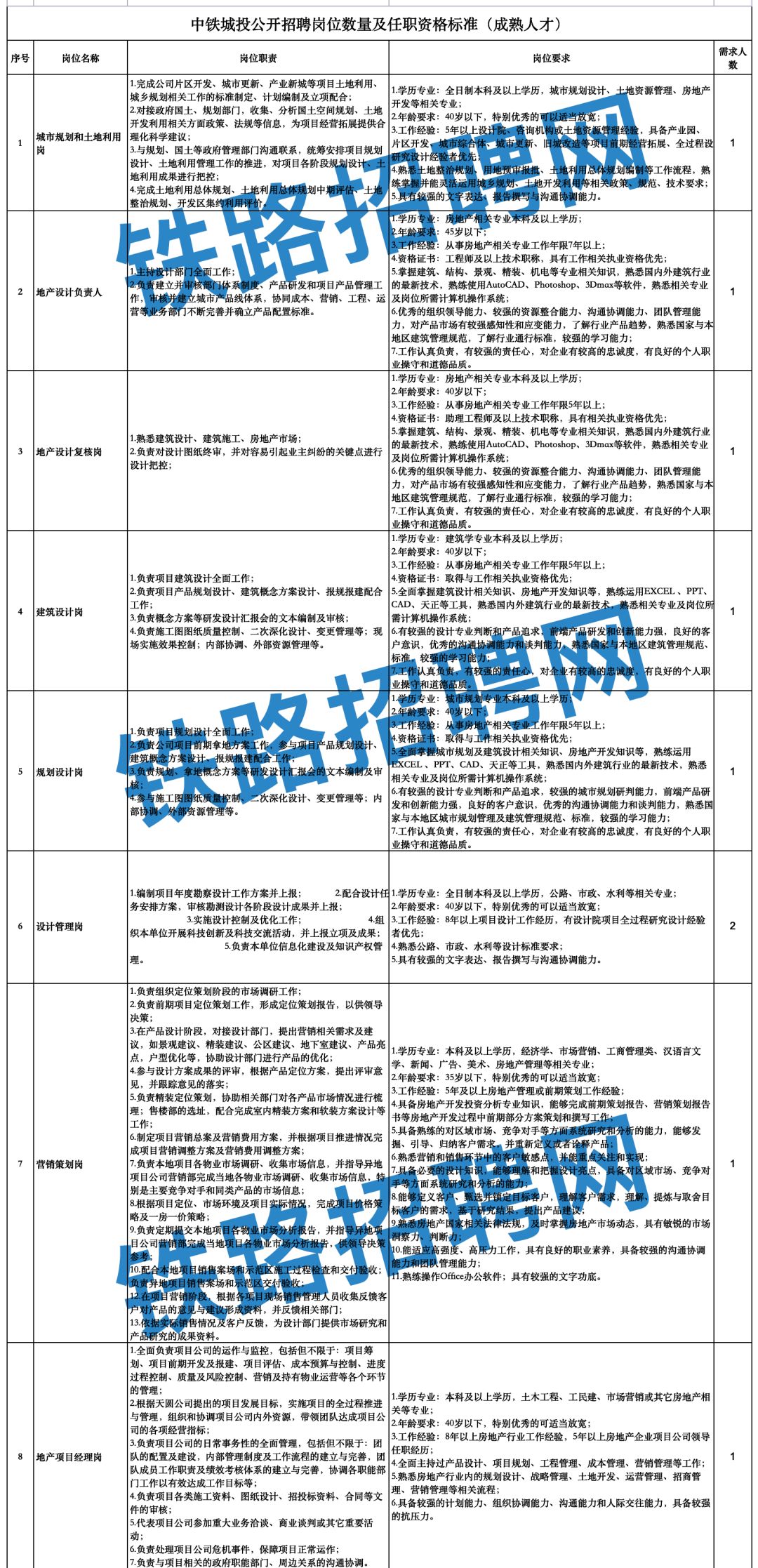
中铁城市发展投资集团有限公司

(中国中铁西部区域总部)公开招聘公告

中铁城市发展投资集团有限公司(中国中铁西部区域总部)是中国中铁全资子公司和区域高端经营、投融建运管理平台,代表中国中铁负责四川、陕西、新疆、甘肃、宁夏、青海、西藏四省三区基础设施和全国范围内TOD项目、产业新城项目投融建运一体化管理。公司(总部)驻地位于四川省成都市天府新区宁波路东段377号中铁卓越中心大厦,注册资本金50亿元人民币。拥有市政公用工程施工总承包、公路工程施工总承包、铁路工程施工总承包、建筑工程施工总承包一级资质。自2012年成立以来,秉承“勇于跨越、追求卓越”企业精神,以“创业、创新、创优”为已任,依托中国中铁全产业链优势,拓展融资渠道,深化政企合作,优化整合中国中铁系统内各专业、各板块资源,发挥中国中铁品牌、人才、资金、技术、管理方面优势,以PPP、BOT、投融建、股权投资、EPC、施工总承包合作模式,在城轨、公路、铁路、水利、市政基础设施、城市双修、生态环保、棚户区改造、土地综合开发、房地产开发等领域,实施了大批重点基础设施项目,在投融资、建设管理和运营管理方面积累了丰富经验。以品牌拉动资本、资本拉动产业、产业拉动区域、产融结合的发展模式,占据国内建筑业高端领域,为社会奉献一流的产品和服务,打造了中国中铁在西部地区的优质品牌形象。因工作需要,现面向社会(含中国中铁在职人员)、高等院校公开招聘成熟人才和全日制高校毕业生。有关事项公告如下:

一、招聘岗位类别及数量

(一)成熟人才

图片

(二)高校毕业生

图片

二、报名条件

(一)基本条件

政治立场坚定,能够认真贯彻执行党和国家的路线方针政策,忠诚企业,遵纪守法,品行端正,诚实守信,爱岗敬业,团结协作,作风正派,廉洁自律,具有良好的职业素养;能够胜任岗位要求,具有良好的心理素质和能够正常履职的身体素质。成熟人才近3年个人年度考核结果为称职及以上,高校毕业生无影响正常毕业情况。

(二)资格条件

成熟人才详见附件1,高校毕业生详见附件2。

图片图片图片

三、招聘范围

1.成熟人才面向社会(含中国中铁在职人员)招聘。

2.全国知名高校、双一流高校2021届(少量2020届)全日制本科及以上应届毕业生。

四、具体事宜:

【报名时间】:截至2021年1月20日。

【报名资料】:

1.报名表及附件,附件包括身份证、学历、学位、学历认证、专业技术资格、执业资格、健康检查证明扫描件等;

2.成熟人才近年来主要工作业绩及获奖情况,毕业生获奖情况,需附证明材料(电子版);

3.近期2寸白底彩色证件照片(电子版)。

附件3公开招聘人员报名登记表:http://www.crecg.com/chinazt/912/944/10089072/2020123011193414943.docx

附件4公开招聘人员报名汇总表:http://www.crecg.com/chinazt/912/944/10089072/2020123011193413101.xls

【报名方式】:报名资料均发至邮箱:ztctrlzp@163.com

【面试安排】:报名截止后,进行初步资格审查,资格审查通过后,另行通知面试事宜。

【福利待遇】:员工食堂、五险两金、节日福利。

【薪资待遇】:执行公司薪酬管理规定或面议。

联系人:张经理  

联系电话: 028-80518135

地址:四川省成都市天府新区宁波路东段377号中铁卓越中心3614室


中铁武汉电气化局集团有限公司城市建设分公司

关于公开招聘市政和房屋建筑工程专业人才的公告

中铁武汉电气化局城市建设公司与中铁新基建(河南)建设有限公司是中铁武汉电气化局旗下三级子分公司,按照一套班子、两块牌子模式运行,主业为市政基础设施建设、房屋建筑工程、新基建等。为促进中铁新基建(河南)建设有限公司及城市建设分公司主业快速发展,确保满足中铁新基建(河南)建设有限公司注册要求,同时为满足在建的房建、市政项目管理需求,现面向中国中铁股份有限公司内部、国有企业及社会公开招聘。具体事宜如下:

一、招聘人数

面向中国中铁股份有限公司内部、国有企业及社会公开招聘24人。

二、招聘范围

1.中国中铁股份有限公司在编员工(不含中铁武汉电气化局在编员工);

2.国有企业在编员工;

3.中国中铁股份有限公司及国有企业以外相关企业从事市政、房建专业人员。

三、招聘条件、岗位及任职资格

(一)基本条件

1.对党忠诚,事业心、责任感强,忠诚企业,勇于创新,勤勉敬业,开拓奋进。

2.事业心、责任感强,忠诚企业,不怕困难,勤奋敬业,有搞好企业的坚定信念和决心。

3.具有较高的政治素质。坚决贯彻执行党的路线、方针、政策和上级决策,能够用科学理论分析和解决实际问题。

4.具有较好的职业素养及一定的实践工作经验,有较强的协调沟通能力,有胜任岗位职责的能力、文化水平和专业知识。

5.顾全大局,团队意识强,团结同事,服从管理。

6.熟练使用电脑及常用办公软件。

7.身体健康,能适应经常性出差工作。

(二)招聘岗位及任职资格

1、本次招聘岗位年龄在40周岁(即1980年1月1日以后出生)以下,大学本科及以上学历; 

2、招聘具体岗位要求及人数:计划招聘24人

图片

四、相关待遇

1.中国中铁股份有限公司在编员工、国有企业在编员工录用后办理调动、任命及录取手续。

2.社会公开招聘人员录用后按照集团公司正式员工办理合同签订事宜,试用期自录用签订合同日起六个月。

3.薪酬待遇:按照城建公司相关薪资管理办法执行。

4.招聘录用人员人事关系归属中铁新基建(河南)建设有限公司,执业资格证须注册在中铁新基建(河南)建设有限公司,社保在中铁新基建(河南)建设有限公司注册地缴纳。

 五、招聘程序

(一)报名

1.应聘人员自行报名,每人最多限报2个岗位。应聘人员请自行登录:中国中铁股份有限公司网http://www.crecg.com/,下载附件1:中铁武汉电气化局城市建设分公司岗位公开招聘报名表(照片栏中需插入本人近期电子照片)。

2.应聘人员应同时提供如下资料:

(1)纸质版《报名表》一份,并需在签名栏处签上本人姓名,严禁另行粘贴姓名签字照片;

(2)本人身份证复印件一份(正反面);

(3)本人学历、学位证、执业资格证书复印件及网上查询截图各一份;

(4)提供市政、房建工程专业从业证明材料。

(5)近三至五年来主要工作业绩、获奖证明材料及具体招聘岗位任职资格中要求的其他有关材料。

(6)中国中铁股份有限公司和国有企业内非在编人员,需提供中国中铁股份有限公司所属单位和国有企业工作证明(含人事、工作调令等),以及相关企业的劳动合同证明。

3.报名截止时间:2021年2月28日17:30时(报名表可由本人直接送达或以特快专递寄达,特快专递时间以邮戳为准,逾期不予受理。报名表(http://www.crecg.com/chinazt/912/944/10089079/2020123014195547023.doc)依附件下载打印。

4.应聘人员应于报名截止时间前将报名表及应提供资料直接送达或特快专递至:广东省广州市番禺区南村镇兴业大道3号畅兴大厦3楼322室人力资源部,联系人:荣莉芬,手机号:13469966268,邮政编码:511442,特快专递请在信封上注明“招聘报名资料”。在提供书面资料的同时,请将电子版(文件夹命名为:姓名+应聘报名资料)报名表及应提供资料扫描件发送至gzfgszhaopin@163.com

(二)资格审查

2021年3月1至3月3日,城市建设分公司根据报名资料,组织资格审查。

(三)笔试

1.凡通过资格审查的人员,根据通知按时参加统一笔试。

2.笔试时间由城市建设分公司人力资源部另行通知,请应聘人员确保本人手机始终处于通畅状态。

3.主要测试综合知识、专业知识。

(四)面试

1.通过资格审查的人员,根据通知参加笔试后进行面试。

2.由城市建设分公司面试组负责组织面试,面试评委对应聘人员以定量打分的方式进行评价。

3.面试时请携带本人所提供资料原件。

4.主要测试综合知识、专业知识、应变能力、组织协调和认知、分析问题能力。

(五)考核

根据笔试、面试成绩,综合评价,确定各岗位考核入围人选。

(六)公示、录取

根据考核情况,确定拟聘任的人员,经城市建设分公司有关会议研究后,按有关规定进行公示,对公示无异议者,办理调动、任命及录取手续。

五、有关说明

1.请应聘人员详细阅读招聘公告,认真选择报名岗位并按要求填写报名表。招聘公告所要求提供的材料复印件必须齐全,报名表必须填写完整并符合填写要求。报名截止时间后,招聘领导小组办公室将对应聘人员的条件进行资格审查,对通过资格审查的人员,届时将会通过手机短信的方式通知考试时间、地点,请务必保持手机畅通。如出现关键材料复印件短缺或电话联系不上等状况,视为自动弃权。

2.此次公开招聘工作在公司纪委的监督下进行。请应聘者如实填报报名表,确保提供资料真实。凡有所报情况不实的,一经查实,取消相关应聘人员应聘资格,并追究相关人员责任。

3.所有应聘者面试的交通、食宿自理。请应聘人员提前做好准备,合理安排行程。

4.本公告由城市建设分公司公开招聘领导小组办公室负责,公开招聘公告中的未尽事宜以及招聘过程中的特殊情况,由招聘领导小组研究确定。

5、2020年资格考试通过尚未取证人员,如应聘成功,须在试用期内正式取证并完成注册,否则试用期结束后解除合同。



中铁云网信息科技有限公司人才招聘公告

中国中铁股份有限公司是国务院国资委履行出资人职责的特大型综合建筑企业集团,是全球最大建筑工程承包商之一。中铁云网信息科技有限公司(以下简称“公司”)是中国中铁股份有限公司的全资子公司,是中国中铁信息化唯一的专业建设团队,引领中国中铁数字化、信息化、智能化应用协同发展。现根据公司战略发展需要,面向企业内外部招聘相关工作人员。具体公告如下:

一、招聘岗位及人数

图片

图片图片

   二、任职条件

   1、基本任职条件

(1)全日制本科及以上学历;

(2)年龄四十周岁以下,具体岗位详见任职条件;

(3) 坚决贯彻执行党和国家的路线方针政策,政治素质高,遵纪守法,品德端正,为人诚信;

(4)爱岗敬业、忠诚企业,具有较强的事业心和责任感,有良好的职业道德;

(5)具有履行岗位职责所必须的专业知识和身体条件;

(6)具有良好的团队合作精神,较强的文字写作能力,较好的语言表达与沟通协调能力;    

(7)熟悉掌握国家有关行业相关政策。

2、工作职责及任职资格条件(详见附件1)

三、招聘程序

1、报名:应聘人员下载并填写《应聘人员登记表》(附件2:http://www.crecg.com/chinazt/912/944/10089054/2020122815165691371.doc),并将身份证、毕业证、学位证、职业资格证等扫描件、1寸彩色免冠照片电子版发送到邮箱:IThr@crecg.com,邮件主题:应聘岗位+姓名。报名截止时间:2021年1月20日,逾期不予受理。

2、资格审查:根据招聘公告中的基本条件和任职资格条件,对报名人员进行资格审查并确定参加笔试人员名单。

3、笔试:组织资格审查合格者进行笔试,笔试主要考察应聘者的综合素质。笔试时,将查验本人相关证件原件。

4、面试:组织笔试合格人员进行面试。未通过笔试人员将不再另行通知。

5、组织考察或背景调查:根据需要对相应人选组织进行考察或背景调查,核实有关情况。

6、确定人选:综合笔试面试结果和背景调查情况,按照人事管理有关规定履行程序后确定录用人选,试用期3个月。

四、薪酬待遇

1、应聘人员经录用后,按照公司相关管理办法规定,根据学历、工作年限、原从事岗位等确定岗位职级。

2、应聘人员经录用后,与公司签订劳动合同,薪酬福利待遇按相关政策执行。 

五、注意事项及有关情况说明

1、报名截止后,对资格审查通过的人员,届时将通过手机短信方式通知笔试及面试时间、地点,请务必保持手机畅通。如出现关键材料短缺或电话联系不上等状况,视为自动弃权。

2、此次公开招聘由中铁云网信息科技有限公司人力资源部负责。应聘人员提供虚假材料或在考试中有弄虚作假行为的,一经查实,取消资格。

3、根据北京市疫情防控情况确定笔试、面试开展形式;参加现场笔试、面试人员交通、食宿费用自理。

4、招聘公告未尽事宜由中铁云网信息科技有限公司人力资源部负责解释。


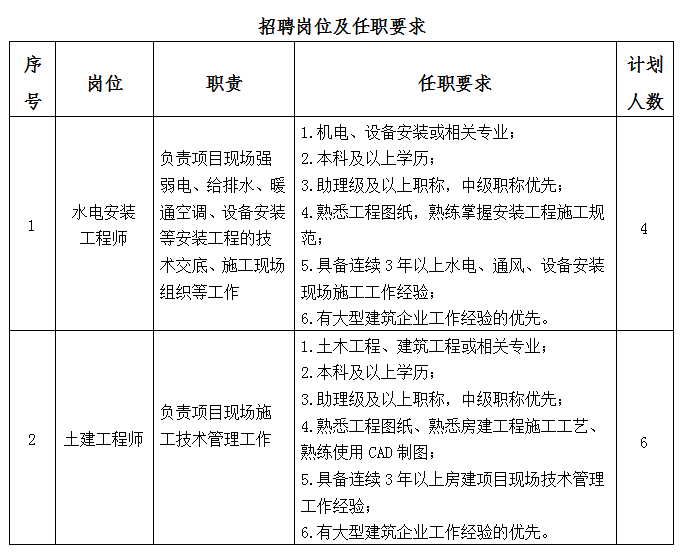
中铁一局厦门建设工程有限公司招聘公告

中铁一局集团厦门建设工程有限公司是世界500强——中国中铁成员企业中铁一局集团有限公司全资子公司。中铁一局厦门公司始终聚焦建筑施工主业,做大做强做优房建、市政、城轨、铁路、公路等五大传统业务,积极介入大企业、新基建、水利、建筑工业化等新兴市场,持续拓展投资、运营、维护等上下游产业,五次获得中铁一局“优秀企业”,入选2017年度“中国中铁三级综合工程公司20强”,成为厦门市建筑施工领域首家“国家高新技术企业”,荆邑大桥、漳永高速西陂隧道先后荣获全国市政金杯示范工程奖、国家优质工程奖,企业在手任务超百亿元,年生产能力50亿元以上。为适应公司业务发展需要,现面向社会招聘以下人员:

图片

薪酬福利

薪资面议,待遇从优;

办理五险一金、企业年金及商业保险;

提供员工食宿、定期体检、证书津贴、通讯补贴等;           

享受全薪年休假、休息假,带薪探亲假、婚丧假等各种假期。

报名时间及报名方式

(1)报名时间:自本通知发布之日起

(2)报名方式:有意者须提交《中铁一局集团厦门建设工程有限公司应聘人员报名表》(http://www.crfeb.com.cn/1j/_79/21105266/2020122911475544164.docx)、本人身份证、学历证书、学位证书、职称证、执业资格证书、电子照片及自荐书等相关电子材料,打包后严格按照“姓名+学历+专业+职称+意向岗位”的格式命名并投递至邮箱。

联系人:中铁一局厦门公司人力资源部  邱女士

联系电话:0592-7762865

电子邮箱:1974810144@qq.com

境外办事处主任!中铁六局集团有限公司招聘公告

中铁六局是世界500强企业中国中铁股份有限公司的全资子公司,总部位于北京,注册资本金22亿元,是一家能够提供建筑全产业链一揽子综合服务的大型现代化建筑集团。公司拥有铁路、建筑、公路三项施工总承包特级,以及多领域施工总承包、专业承包等各类资质共86项。下设17家子分公司,共有职工13900余人,在建项目300余项,年施工生产能力400亿元。为进一步加强中铁六局境外办事处的建设,推进公司海外事业高质量发展,结合公司改革发展需要,经公司党委研究,现面向社会公开招聘中铁六局境外办事处主任,相关事项公告如下:

一、招聘岗位及人数

图片

图片二、招聘岗位的任职条件及要求

结合中铁六局《领导人员管理办法》和《公开招聘管理办法》有关规定,确定本次公开招聘境外办事处主任的报名条件如下:

(一)基本条件。

1.具有过硬的政治素质,坚决执行党和国家的方针政策和上级的重大决策部署。

2.具有强烈的创新意识和创新自信,敢闯敢试、敢为人先,勇于变革、开拓进取,主动适应市场,善于捕捉商机。

3.具有较强的治企能力,具备履行岗位职责所必须的文化水平和专业知识,熟悉现代企业管理。

4.具有正确的业绩观,正确处理当期效益与长远发展的关系,工作业绩突出。

5.具有较好的职业素养和个人品行,具有搞好国有企业的事业心和责任感。

(二)任职条件。应聘人员除具备基本条件外,还应当具备以下任职条件:

1.年龄要求:原则上1980年1月1日后出生,特别优秀的年龄可适当放宽。

2.具有大学本科及以上学历(全日制本科优先);中级及以上职称。

3.一般应具有同层级副职岗位(副处)经历;或应当在下一层级正职岗位(正科)工作3年以上,未满3年的一般应当在下一层级正职岗位(正科)和副职岗位(副科)工作累计4年以上。提职时间统一计算至2020年12月31日。

4.公开招聘岗位对应的专业能力素质要求(详见附表1)。

5.身体健康,具有正常履行职责的身体条件。

6.原则上应为中共党员。

三、招聘程序

(一)个人报名

1.报名时间:2020年12月30日至2021年1月8日。

2.公开招聘报名采取自愿报名的方式进行,应聘人员每人限报一个岗位。

应聘人员下载并填写《中铁六局境外办事处主任公开招聘报名登记表》(附件2:http://www.crsg.com.cn/crsg/hr/talent/91324/2020123108513068854.xls),《中铁六局境外办事处主任公开招聘报名汇总表》(附件3:http://www.crsg.com.cn/crsg/hr/talent/91324/2020123108513054446.doc),其中《报名登记表》应报送电子文档和签字扫描件;《报名汇总表》只需报送电子版。

同时提供本人身份证(正反面)、相关学历、学位、专业技术职务资格证明、执业资格证书、岗位经历证明材料及获奖证书等扫描件。所有电子版报名材料请放在同一文件夹,并以“姓名+应聘XX办事处主任”命名。

3.应聘材料请发送至ztljrlzyb@vip.163.com。联系人:徐涛,联系电话:010-52733527

(二)资格审查

招聘领导小组办公室根据公布的岗位基本条件和任职要求,对报名人员资格进行审查、汇总,通知审核通过的应聘人员参加考试。

(三)考试

考试分笔试和面试两个环节。笔试包括综合素质测试和专业能力测试。笔试成绩在合格分数线以上的,按照1:5的比例(含并列成绩)确定进入面试的人选,不足5人的,按照实际合格人数确定。面试主要分为结构化面试和语言测试。

笔试面试具体时间根据资格审查以及笔试结果等情况另行通知。

(四)确定人选

集团公司党委书记专题会根据工作需要和测试结果,比选择优,研究确定拟聘用人选。

(五)办理调入

按照有关规定履行相关决策审批程序后办理调入手续。

四、注意事项及有关情况说明

1.报名截止后,对资格审查通过的人员,届时将通过手机短信或电话方式通知考试时间、地点,请务必保持手机畅通。如出现关键材料短缺或电话联系不上等状况,视为自动弃权。

2.应聘人员提供虚假材料或在考试中有弄虚作假行为的,一经查实,取消资格。

3.应聘人员参加笔试、面试过程中的交通、食宿自理。

合作企业
友情链接