日 星期 | 网站首页
首页 >> 综合服务 >> 招聘

温州中车四方轨道车辆有限公司招聘公告

2021-01-20   来源:本站   浏览次数:54

一、公司简介

温州中车四方轨道车辆有限公司是由中车青岛四方机车车辆股份有限公司、温州市铁路与轨道交通投资集团有限公司共同出资组建,于2014年7月在温州市瓯江口新区注册成立。

公司性质:有限责任公司(国有控股)

公司地址:温州市瓯江口产业集聚区雁宵路527号。

注册资本:48800万元人民币

经营范围:轨道交通车辆的组装(车体组装和总装)及检修服务业务;高速动车组的检修服务业务,轨道交通项目总包、机电总包业务;轨道交通装备相关其他产业:技术服务、售后服务、配件销售等业务。

公司承接温州市市域铁路车辆的运营维护和检修服务业务,为温州、长三角乃至华东地区制造市域铁路车辆,提供综合性维修服务。


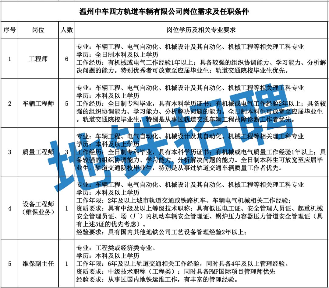
二、招聘岗位

图片


三、报名及相关要求:

1.报名截止时间:2021年03月15日

2.报名邮箱:49777302@qq.com

3.联系人:季女士;联系方式:13968837032

4.邮件标题为“应聘岗位+名字”

5.个人简历应包含学历证书、学位证书、专业技术职务任职资格证书、职业资格证书等材料扫描件


合作企业
友情链接