日 星期 | 网站首页
首页 >> 综合服务 >> 招聘

嘉兴市申嘉有轨电车运营管理有限公司招聘公告

2021-01-25   来源:本站   浏览次数:89

嘉兴市申嘉有轨电车运营管理有限公司

公开招聘工作人员公告

(为提高录取可能性,请仔细阅读以下文字,并按要求操作)

嘉兴市申嘉有轨电车运营管理有限公司(以下简称“申嘉运营公司”),是由嘉兴市铁路与轨道交通投资集团有限责任公司和上海申凯公共交通运营管理有限公司合资组建的国有控股公司。公司成立于2020年5月,主要从事嘉兴市有轨电车运营、维护、管理工作。现因工作需要,面向社会公开招聘工作人员,现将有关事项公告如下:


一、招聘岗位职责、招聘岗位要求

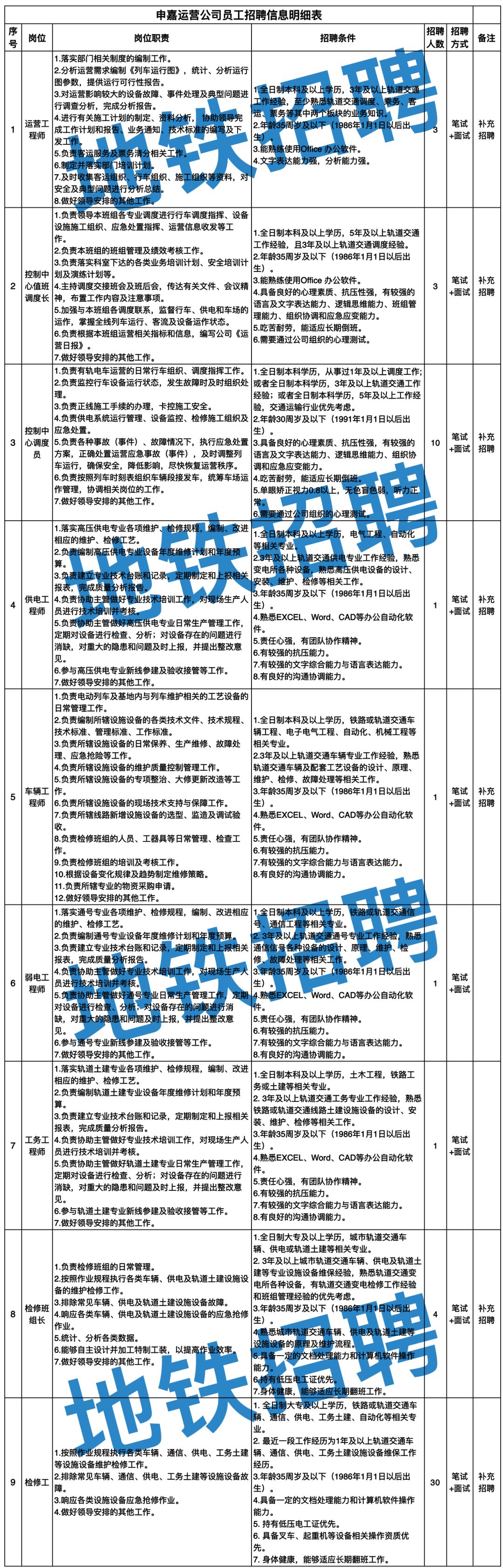
具体岗位、岗位职责和岗位要求详见附件1。

图片


二、招聘程序

招聘工作按照发布公告、报名、资格审查、笔试、面试、体检、考察、录用等程序进行。应聘人员提交的报名信息和材料应当真实、准确、有效,凡提供虚假申请材料而获取应聘资格的,一经查实,取消资格。

(一)报名

1.报名方式:有意并符合招聘条件者须完成以下两个步骤方可表明报名成功。

步骤一:微信扫描以下二维码,进行预报名;

图片

步骤二:提交资料。下载申嘉运营公司应聘人员基本情况登记表电子版见文末“阅读原文”填写完整后与资格审查材料一并发送至申嘉公司指定邮箱zhaopin@shenjiatram.com。具体资料包括:本人身份证、学历证书、教育部学历证书电子注册备案表、专业技术资格、职业技术资格证书、其他荣誉证书等电子版或扫描件,格式为:岗位+姓名+手机号。公司将严格做好应聘人员个人信息的安全保密工作。

2.应聘人员务必对应资格条件正确选择应聘岗位,每人限投一个岗位,多投者视为无效投递。凡参加过“补充招聘”岗位笔试面试的,不得再次报名同一岗位,否则视为无效投递。

3.报名截止时间:2021年2月4日15时。


(二)资格审查

若经初审符合条件者将获通知参加资格审查、笔试、面试。面试当天对应聘人员的报名资格真实性进行审查,应聘者需携带报名时提交的资格审查资料的原件及复印件参加现场资格确认。

由申嘉运营公司组织相关工作人员进行资格审查,资格审查贯穿招聘全过程,凡发现应聘人员弄虚作假者,随时取消其报名直至录用资格。

(三)笔试

1.参加条件:通过报名初审并收到笔试通知。

2.笔试结束后一周内在“嘉兴铁投集团”微信公众号公布笔试成绩。笔试成绩从高分到低分,按招聘计划人数1:3的比例确定面试对象。应聘人员的笔试成绩以40%的权重计入总评分。

3.笔试的时间、地点另行通知。

(四)面试

1.面试采取结构化面试和现场追问的方式进行,必要时根据招聘岗位需要增加实际操作能力测试。

2.申嘉运营公司根据应聘人员的总评分排名及实际可招聘岗位的人数,确定参加体检人选。面试成绩满分100分,合格60分。面试不合格的,不得列入体检、考察人选。面试结果一周内在“嘉兴铁投集团”微信公众号公布。

3.面试的时间、地点另行通知。

(五)体检 

体检参照《公务员录用体检通用标准(试行)》执行,体检合格者确定为考察对象。应聘人员不按规定的时间、地点参加体检,视作放弃体检。其中,控制中心值班调度长、控制中心调度员两个岗位应聘人员须通过公司组织的心理测试。

(六)考察

考察工作主要对体检合格的人员进行资格条件的复核和德、能、勤、绩、廉以及岗位匹配度等情况进行考察,考察不合格的不能进入下一环节。

(七)录用

1.拟录用人员在接到通知后,必须在规定时间内报到,无正当理由逾期者,取消资格。拟录用人员办理报到前须与原单位解除劳动合同。

2.录用人员与申嘉运营公司签订劳动合同,并按规定约定试用期。试用期满后,考核合格者,予以正式录用;不合格的,取消录用。

3.招聘过程中如出现不合格或者不适合招聘岗位的由申嘉运营公司研究决定安排人员递补。

联系人:范女士

联系电话:0573-82088180(工作日9:00—11:30,13:30—17:00)



合作企业
友情链接