日 星期 | 网站首页
首页 >> 综合服务 >> 招聘

中国铁建股份有限公司华中区域总部招聘公告

2021-04-07   来源:本站   浏览次数:38

一、企业简介

中国铁建华中区域总部于2019年年初成立,是中国铁建派出的区域高端经营平台,代表中国铁建负责江苏、安徽、湖南、湖北四省市场开发、经营承揽和建设项目协调管理,在区域内履行统筹、协调、监管、服务、高端经营职能。

根据中国铁建战略定位,为打造华中区域总部高素质的人才队伍,进一步加强区域总部管理以及区域经营承揽、投资开发等工作,现面向中国铁建系统内和社会公开招聘专业人才,具体招聘条件及应聘方式公告如下:

二、招聘岗位

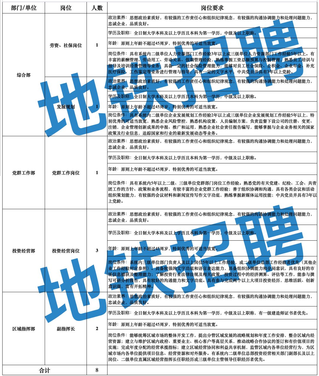
详见附件1:《岗位需求及资格条件表》

图片

三、基本条件要求

1.遵纪守法、人品端正、素质较高、身体健康、无不良嗜好。

2.学习及工作履历完整,无影响任职的违法违规历史或遗留问题。

3.全日制本科及以上学历、中级及以上职称。

4.工作责任心强,有较强的组织协调能力、沟通能力及公共关系处理能力。

四、应聘流程

1.提交报名材料

应聘人员根据拟聘岗位要求,提交以下报名材料:

(1)《应聘人员报名表》(需本人签字,见附件2:http://www.crcc.cn/module/download/downfile.jsp?classid=0&filename=d856908bde4c4d3199f542d81efa760f.doc)

(2)《应聘人员汇总表》(见附件3:http://www.crcc.cn/module/download/downfile.jsp?classid=0&filename=5681315c708140f58a1876ffffb34e54.xlsx)

(3)各阶段学历学位证书;

(4)专业技术职务证书、执(职)业资格证书;

(5)本人获得的荣誉、奖项或其他奖励证明材料。

应聘者需于2021年4月30日17:30前将上述材料扫描件发送至zgtjctgs@163.com。

2.面试

(1)我单位在对各应聘者报名材料进行审核后,将择优确定面试人员,并电话通知参加面试的时间和地点。

(2)面试分为自我介绍和述职(10分钟以内)、面试小组提问回答、面试小组评分三个环节组成,对面试人员基本条件、工作经历、专业素质、学习能力等方面进行综合评价。

(3)面试期间将对学历、专业技术职务、执(职)业资格、奖项奖励进行复核,请应聘者携带相关证件、材料的原件。 

3.确定拟聘人员

面试合格人员经我单位有关程序审批通过后,形成拟聘人员名单。

4.体检和入职

拟聘人员由我单位统一组织体检,体检合格者办理相关入职手续。

五、工作地点及薪酬待遇

1.工作地点:江苏、安徽、湖南、湖北,应聘人员要能够适应经常性和随时性出差。

2.薪酬待遇:按照薪酬管理办法岗位标准执行。

六、劳动关系和社保

聘用人员首次签订固定期劳动合同,并按劳动合同法规定设定试用期。表现优异的可续签合同,长期留用。单位为员工缴纳五险二金,社保关系建立在南京市(或入职人员个人申请地点)。

七、有关要求

1.应聘人员提交的材料须真实、准确。提供虚假材料的,一经查实,即取消应聘和入职资格。

2.我单位将根据应聘者提供的联系方式与本人联系,请应聘者保持通讯畅通。

3.我单位承诺为应聘者提供的个人有关信息保密,相关报名材料恕不退还。

4.根据工作实际需要,我单位保留对应聘者实际聘任岗位进行一定程度调整的权利。

八、联系方式

联系人:廖先生

电  话:025-89660883

地  址:江苏省南京市建邺区白龙江东街8号 


合作企业
友情链接