日 星期 | 网站首页
首页 >> 综合服务 >> 招聘

湖南磁浮公司2021年第一批招聘公告

2021-04-07   来源:本站   浏览次数:26

湖南磁浮交通发展股份有限公司(以下简称湖南磁浮公司)成立于2014年6月20日,注册资金12.8亿元,由长沙市轨道交通集团有限公司、湖南铁路建设投资有限公司、中国铁建股份有限公司、湖南机场股份有限公司和中车株洲电力机车有限公司共同出资组建。主要承担磁浮交通项目的投资、建设、经营、运营管理、沿线路及站区的综合开发、土地一级整理及开发、市政基础设施的建设以及磁浮相关技术开发、技术咨询和技术服务等。公司为广大员工提供广阔的发展空间及优厚的福利待遇(含五险二金、带薪年假、每月餐补、年终奖金、年度健康体检等),诚挚欢迎各位应聘者踊跃报名!现将招聘有关事项公告如下:

一、招聘计划

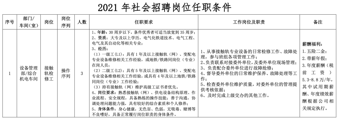
本次计划招聘1个岗位,人员需求3人,具体招聘需求详见附件1:《2021年社会招聘岗位任职条件》。

图片

二、招聘对象

有工作经验且符合岗位任职条件的应聘人员(必须能提供社保缴费或公积金缴费证明、工作证明、毕业证<以学信网认证报告为准>等详细证明材料)。

三、应聘条件

(一)基本要求

1.拥护中华人民共和国宪法, 坚决执行党和国家的路线、方针和政策,政治素质好,品行端正,遵纪守法,诚实守信,廉洁自律。

2.身心健康,无色盲、色弱等情况,具备正常履行岗位职责的身体条件,符合《国家公务员录用体检通用标准》的要求。

3.应聘人员的学历必须为国家承认的学历,以教育部学信网验证为准;留学归国学历,以教育部中国留学网验证为准。

4.符合各岗位具体招聘条件。

(二)其它要求

1.年龄要求:
(1)35周岁及以下(1986年4月30日及以后出生);
(2)30周岁及以下(1991年4月30日及以后出生)。

2.工作年限:核定至2021年4月30日止(实习经历不纳入核算)。在岗是指应聘时间内处于企业相应岗位(专业)正常上班履责。 
岗位具体招聘条件详见附件1:《2021年社会招聘岗位任职条件》。

四、岗位定级

岗位定级为初级工(最高为L2级),具体定级要求根据湖南磁浮公司《员工职级管理办法》及应聘人员资历条件进行评定。

五、应聘流程

(一)网上报名

1.报名时间:2021年4月2日至2021年4月12日17时止。

2.报名方式:本次招聘采取电子邮件报名的方式,不接受上门、电话、传真等其它方式报名。有意向应聘的人员请登陆长沙市轨道交通集团官网(http://www.hncsmtr.com/)>“人才招聘”板块。

3.报名方式:应聘人员以电子邮件形式投递简历,请根据岗位类别投递到邮箱(hncfhr@hncsmtr.com)。
人员报名:下载《湖南磁浮交通发展股份有限公司应聘登记表》(附件2:http://www.hncsmtr.com/mtr-hr/attachFiles/fj2021040202.docx)将证件(身份证、学历毕业证、学信网学历认证、岗位资格证(上岗证)、工作证明等)拍照或者扫描,以图片形式附在《湖南磁浮交通发展股份有限公司应聘登记表》(附件2)后,并统一保存在一个Word文档中再上传邮箱。

4.报名注意事项
(1)请用电脑端浏览器登陆长沙市轨道交通集团官网“人才招聘”板块,下载《湖南磁浮交通发展股份有限公司应聘登记表》(附件2),按要求填写简历(标记“*”号的字段为必填项);
(2)应聘者每人仅限填写1份简历,填写简历时请仔细查看、慎重填写,经确认无误后再提交,一经提交不得修改或撤销简历。提交时,请在主题一栏注明应聘岗位及姓名;
(3)应聘者每人仅限投报1个岗位(职级),投报岗位时请仔细查看岗位任职条件,慎重投报,经确认无误后再提交,一经提交不得修改或撤销已报岗位;
(4)应聘者须严格按照要求填写简历(图片格式请务必为JPG格式),并对本人填报的信息和所提供资料的真实性、准确性负责;未按要求填写简历或不符合招聘条件弄虚作假者,一经查实,取消应聘资格;如因资料填写不完整或填写有误,所造成的后果由应聘者自行承担。

(二)资格审核

公司将以电话形式通知资格审核合格的应聘者参加笔试;未通过资格审核的应聘者,恕不另行通知。

(三)笔试(含面试)

1.笔试范围:包括但不限于岗位(专业)知识、行政能力测验、轨道交通相关知识、轨道交通相关条例、交通运输部印发的城市轨道交通相关通知、法规、政策等。

2.笔试(含面试)安排:笔试时间暂定为2021年4月下旬,具体时间和地点以公司电话通知为准。接到笔试通知的应聘者,须按通知要求携带好本人相关证件原件,在指定的时间和地点参加考试,未按要求参加者视为自动放弃。

3.纪律要求:参试人员必须严格遵守考场纪律,服从考场工作人员管理,接受检查。如有抄袭、串通作弊、替考、持伪造证件参加考试等违纪违规行为,将被取消考试资格。

(四)体检

根据应聘者的面试成绩,结合各岗位招聘计划,择优确定进入体检人员名单。体检标准参照《国家公务员录用体检通用标准》,体检在三甲及以上医院进行。公司将以电话的方式通知入围人员参加体检;未通过笔试、面试的应聘者,恕不另行通知。不按规定要求体检的应聘者,视为自动放弃;在体检过程中弄虚作假或者故意隐瞒真实情况的,一经查实,取消应聘资格。

(五)公示

根据体检结果确定拟录用名单,在长沙市轨道集团公司官网进行公示,公示内容包括但不限于拟录用人员姓名、学历、岗位等信息,同时公布监督电话,接受社会监督,公示期为3个工作日。

(六)录用

1.经公示,在入职前没有被反映问题或反映问题不影响录用的,办理录用手续;对反映有影响录用的问题并查有实据的,不予录用;对反映问题难以查实的,暂缓录用。

2.入职前,经核实存在以下情况者,不予录用:
(1)曾因犯罪受过刑事处罚的;
(2)曾被原单位开除的;
(3)因违纪违规问题正在接受相关部门调查的;
(4)刑事处罚期间或正在接受司法调查尚未做出结论的;
(5)有其他不良行为和记录的(包括但不限于有吸毒史、有赌博等不良嗜好等);

(6)法律规定不能聘用的其他情形。

六、其他事项

1.应聘者须在招聘期间保持本人手机畅通,以免相关通知等信息无法接收。凡因应聘者通信不畅造成无法联络的,均视为本人自动放弃。

2.我司从未开设,也未委托任何第三方机构开设招聘相关培训班,从未向应聘者收取任何费用,请谨防受骗。

七、招聘咨询及投诉电话

1.咨询电话:湖南磁浮公司人力资源部 0731-86859897

2.投诉电话:湖南磁浮公司纪检监察审计部 0731-86859722

3.咨询时间:工作日(上午8:30-12:00,下午14:00-17:30)


合作企业
友情链接