日 星期 | 网站首页
首页 >> 综合服务 >> 招聘

昆明地铁4号线PPP项目运营人员社会招聘公告

2021-04-08   来源:本站   浏览次数:61

昆明轨道交通4号线PPP项目B部分投资由昆明轨道集团联合北京城建设计发展集团与中铁电气化局集团共同组成项目公司实施。昆明轨道交通4号线是连接主城与呈贡的西北、东南方向辅助线,串联了主城西北的国家高新技术产业开发区、主城中心区、主城东南的国家经济技术开发区,并向南连接呈贡新城,与1、2号线首期的交融互补,将是现代城市生活的再升级、是城市半径的无限延伸、是引导城市南北发展的又一核心轴带、是沿线各片区驶入城市化发展快车道的强劲动力。

昆明轨道交通4号线于2020年9月23日开通初期运营,线路起于金川路站,止于昆明火车南站,线路全长43.4km,共设地下车站29座。规划将形成较为密集的客流走廊,设计运载人数全网最多、换乘线路最多、线网规模最大。因公司业务发展和运营管理需要,现开展2021年社会招聘工作。


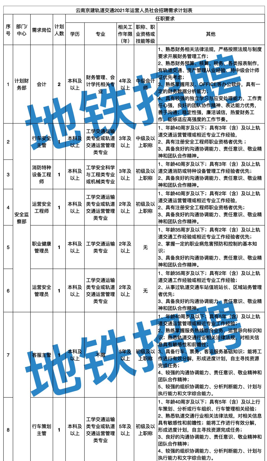
一、招聘计划表(以下均为社招岗位,应届毕业生谢绝投递

根据工作需要,面向社会公开招聘,具体招聘岗位如下:

图片视频 

图片

注意:以上均为社招岗位,应届毕业生谢绝投递


二、其它事项:

1、报名资料将纳入公司储备人才库,恕不退回,我们承诺保密;

2、通过资格审查人员面试时间将以短信或电话形式通知,请注意保持联系电话畅通;

3、报名时,应聘人员需严格按照要求规范填写《个人简历》(见文末“阅读原文”进行下载),报名材料需包含《个人简历》、应聘者身份证、学历证书、学位证书、专业技术职务资格证明、近年来主要工作业绩及获奖证明材料的扫描件电子版。请应聘人员详细阅读岗位要求及条件,对招聘简章要求提供的材料电子版必须附齐。电子邮件标题格式统一填写成“部门+应聘岗位+姓名”;

4、本公告解释权属昆明轨道交通地铁4号线PPP项目B部分项目公司人力资源部。


三、联系方式:

简历投递邮箱:2500484321@qq.com。

联系电话:0871-65872788;熊女士   杨先生

公司地址:云南省昆明市五华区陈家营路昆明地铁四号线大漾田车辆段综合楼607


合作企业
友情链接