日 星期 | 网站首页
首页 >> 标准政策 >> 政策

住建部发布:《有轨电车信号系统通用技术条件》公告

2020-04-24   来源:本站   浏览次数:31
本文摘要:住建部发布:《有轨电车信号系统通用技术条件》公告

住房和城乡建设部关于发布行业标准

《有轨电车信号系统通用技术条件》的公告

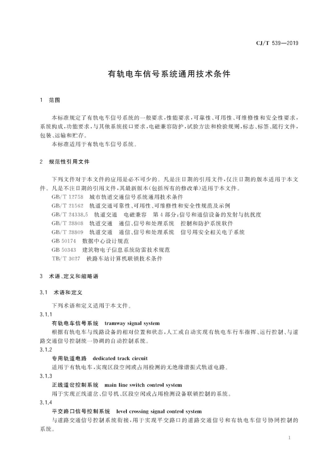
 现批准《有轨电车信号系统通用技术条件》为城镇建设行业产品标准,编号为CJ/T539-2019,自2020年6月1日起实施。

本标准在住房和城乡建设部门户网站(www.mohurd.gov.cn)公开,并由住房和城乡建设部标准定额研究所组织中国标准出版社出版发行。

中华人民共和国住房和城乡建设部

2019年10月28日

 




合作企业
友情链接