日 星期 | 网站首页
首页 >> 综合服务 >> 招聘

常州市轨道交通发展有限公司运营分公司社会招聘

2021-05-08   来源:本站   浏览次数:101

【招聘】常州市轨道交通发展有限公司运营分公司2021年第二批次社会招聘公告

常州市轨道交通发展有限公司运营分公司(以下简称分公司)是常州地铁运营的实施主体,于2015年3月成立。主要负责常州地铁开通线路的运营管理以及新线的运营筹备等管理,承担地铁运营行车调度、客运服务、票务收益、设备设施维修维护等工作。

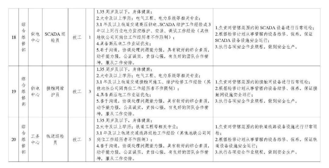
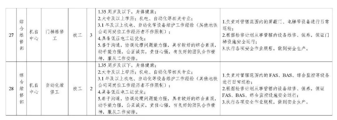
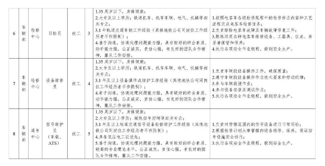
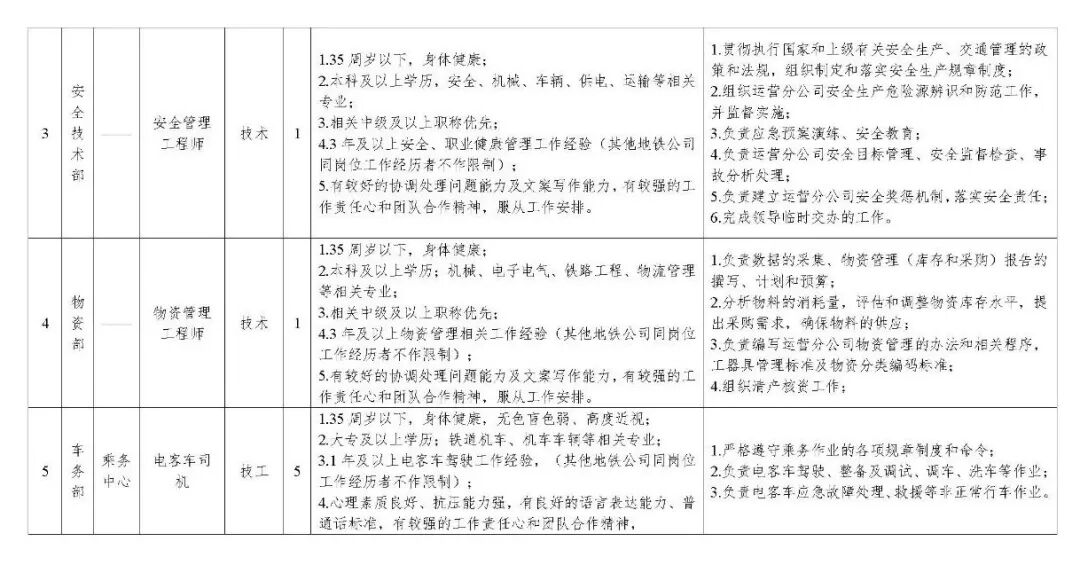
为适应常州城市轨道交通的快速发展,吸纳更多优秀的专业人才加入常州地铁,现面向社会广纳人才,欢迎报名应聘。现将有关事项公告如下(岗位条件详见附件):

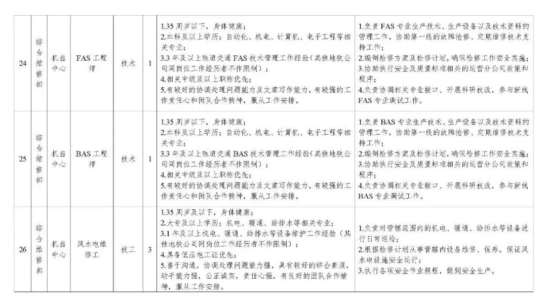
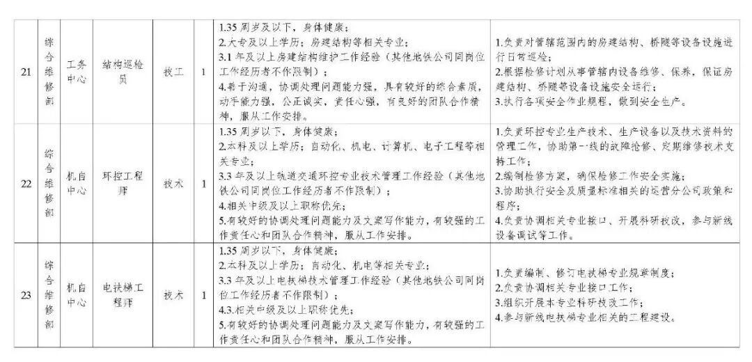
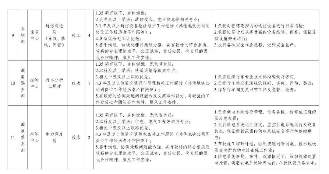
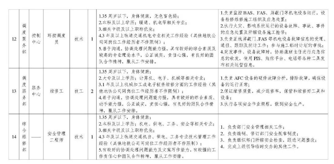
图片

图片

图片

图片

图片

图片

图片

图片

图片

图片


一、招聘基本条件

1.遵纪守法,品行端正,无任何违法、违纪等不良行为;

2.具有岗位所要求的资格条件;

3.热爱城市轨道交通事业,吃苦耐劳,敢于担当;

4.身体健康,无重大、传染性疾病,心理素质良好。

凡有下列情形之一者不得应聘:

1.曾违法违纪被司法机关处理的或涉嫌犯罪正被调查处理的;

2.曾被用人单位开除的;

3. 有其它不良行为和记录或不宜录用情形的。

二、报名时间与方式

1. 报名时间:自公告发布之日起至2021年5月21日17时止。

2. 报名方式:应聘者通过人力资源报名入口进行报名,请勿多投,重复投递岗位将不再受理。

网址:http://cweb.czmetro.net.cn:8003/#/home

3.注意事项:报名人员提供的各种资料、信息均需真实有效,否则将取消报名、录用资格,并承担相应的法律责任。报名人员应在规定时间内报名,逾期不再受理。

三、招聘工作程序

(一)简历审核

应聘者2021年5月28日前将身份证、学信网证明、毕业证书、职称证书、社保缴纳证明明细、劳动合同或工作证明等证明材料以扫描件形式发送至招聘专用邮箱:czdtrlzy2@czmetro.net.cn (邮件标题:应聘运营分公司+姓名+岗位)。如未按时上传,视为放弃应聘机会。

公司将对应聘简历进行统一筛选,通过招聘专用邮箱通知符合条件人员做好参加现场面试准备。若填报事项与事实不符,个人信息涉嫌造假,一经发现取消应聘资格,不再通知。

(二)安全背景调查、面试和职业测评

本次招聘设置安全背景调查、面试和职业测评三个环节,应聘人员须携带本人身份证原件参加测试。具体时间、地点以通知为准。如未按时参加,视为放弃应聘机会。

(三)体检

1. 面试通过后,邮件通知面试排名第一的应聘者到当地三甲医院对指定项目进行体检。必要时通知应聘者到常州指定三甲医院对指定项目进行复检,复检费用统一由我司承担,体检结果不合格或放弃体检的,不予录用,一切后果由应聘人员承担。 

2. 应聘者未按要求进行体检及提交体检报告的,均视为放弃录用资格,人力资源部通知顺位替补人员进入体检环节。

(四)录用

1.根据测试及体检结果,确定拟录用人员名单。以邮件形式发放录用通知,未被录用者将不再通知。

2.办理录用手续须携带本人体检报告原件、学信网证明、毕业证书、职称证书、社保缴纳证明、劳动合同、离职(或退工停保)证明等材料原件。

四、相关说明

1.所有报名材料概不退还,请应聘者做好备份。

2.本次招聘不举办也不委托任何机构进行招聘,全程不收取任何费用。目前社会上出现的假借我公司等名义进行的招聘,均与本公司无关。敬请广大应聘者提高警惕,切勿上当受骗。

3.公司其他信息,请关注常州地铁官网:http://www.czmetro.net.cn,常州地铁微信公众号,常州地铁APP。

4.报名咨询电话:0519-68188556(运营分公司);

监督电话:0519-68188023;

技术支持电话:18661188505


合作企业
友情链接