日 星期 | 网站首页
首页 >> 都市轨道 >> 招标 >> 铁路

雄忻高铁前期工作咨询服务招标!最新线路方案出炉,全长342公里,设站12座

2020-04-25   来源:本站   浏览次数:42
本文摘要:雄忻高铁前期工作咨询服务招标!最新线路方案出炉,全长342公里,设站12座

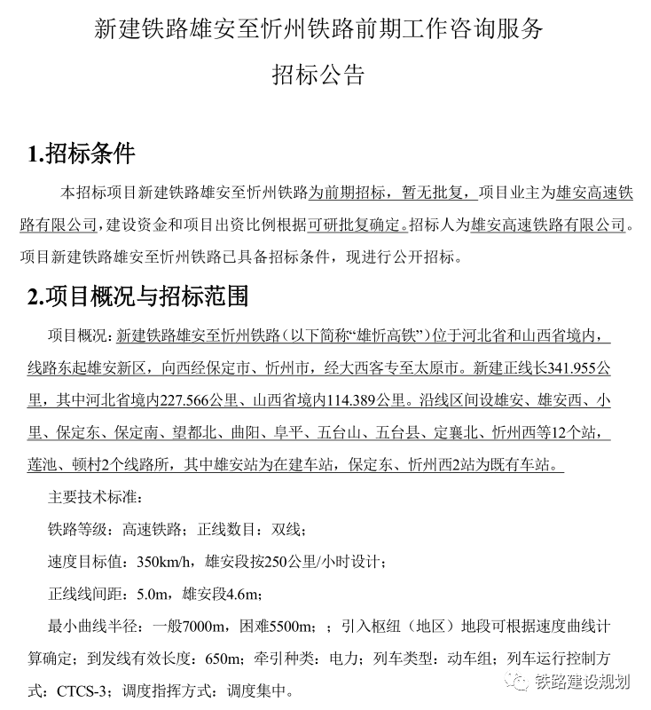
4月24日,雄安高速铁路有限公司发布了《新建铁路雄安至忻州铁路前期工作咨询服务招标公告》目前项目已进入可研批复相关前置要件编制和初步设计阶段。

雄忻高铁为2020年国铁集团储备开工项目,预计年内完成可研批复,2021年正式开工建设。

招标内容包括项目的环境影响评价和环评专题及水土保持方案报告书编制、临时用地复垦方案报告编制、占用林地可行性研究报告编制,这4个专题均是初步设计阶段的前置要件。

根据招标公告内容,雄忻高铁新建正线长341.955公里,其中河北省境内227.566公里、山西省境内114.389公里。沿线区间设雄安、雄安西、小里、保定东、保定南、望都北、曲阳、阜平、五台山、五台县、定襄北、忻州西站等12个站,其中雄安站为在建车站,保定东、忻州西等2站为既有车站。  

雄忻高铁是“八纵八横”高速铁路网中京昆通道的组成部分,服务于西北、西南地区与华北、东北地区间路网性旅客交流以及京津冀城市群和晋中城市群快速旅客交流。

雄忻高铁招标项目概况

1、招标条件

新建铁路雄安至忻州铁路前期招标,暂无批复,项目业主为雄安高速铁路有限公司,建设资金来自由国铁集团与河北省、山西省出资建设,项目出资比例为按照初步设计批复确定出资比例,招标人为雄安高速铁路有限公司

2、项目概况

新建铁路雄安至忻州铁路线路东起雄安新区,向西经保定市、忻州市,经大西客专至太原市。

新建正线长341.955公里,其中河北省境内227.566公里、山西省境内114.389公里

沿线区间设雄安、雄安西、小里、保定东、保定南、望都北、曲阳、阜平、五台山、五台县、定襄北、忻州西站等12个站,莲池线路所、顿村线路所等2个线路所,其中雄安站为在建车站,保定东、忻州西等2站为既有车站。  

主要技术标准:铁路等级:高速铁路;速度目标值:350公里/小时,雄安段按250公里/小时设计

3、招标范围及内容

根据国家相关法律法规,承担本项目前期工作报告编制工作,配合甲方完成各项前期报批工作。包括:环境影响评价和环评专题及水土保持方案报告书编制、临时用地复垦方案报告编制、占用林地可行性研究报告编制。  

标段划分:本次招标共分为3个标段,标段号:XXQQ-1,XXQQ-2,XXQQ-3。

(1)XXQQ-1,工程数量为:全线环境影响评价报告、环评专题编制及水土保持方案报告书编制。

(2)XXQQ-2,工程数量为:全线临时用地复垦方案报告编制。

(3)XXQQ-3,工程数量为:全线占用林地可行性研究报告编制。

雄忻高铁线路走向和设站示意图▼




合作企业
友情链接