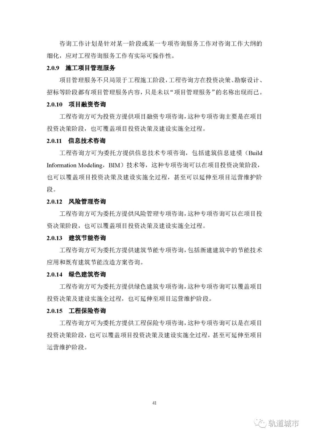
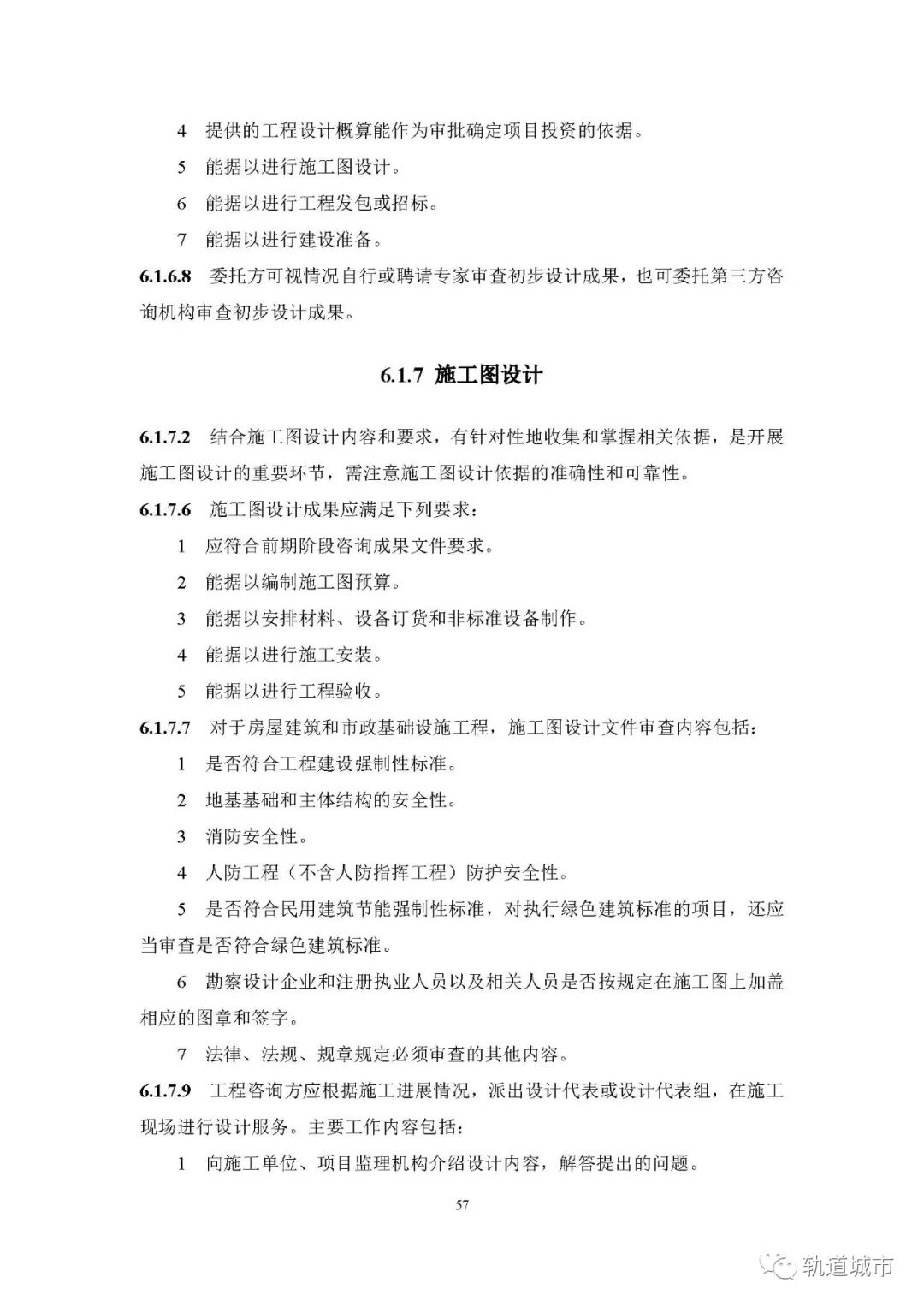
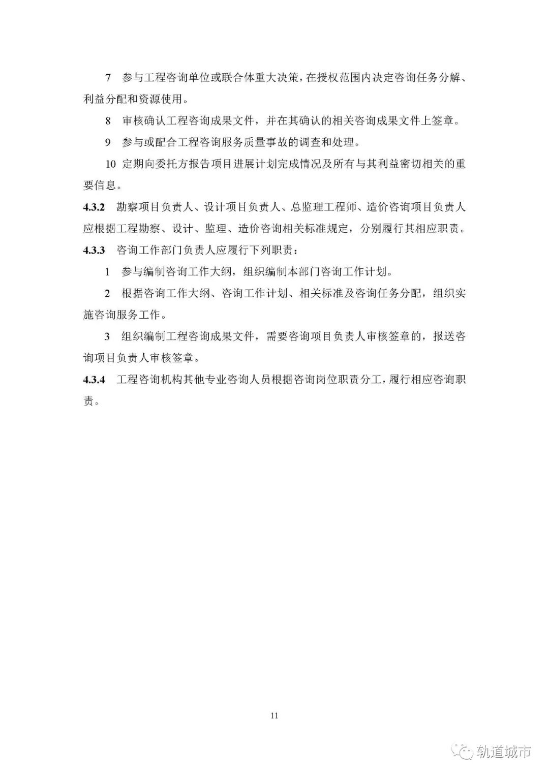
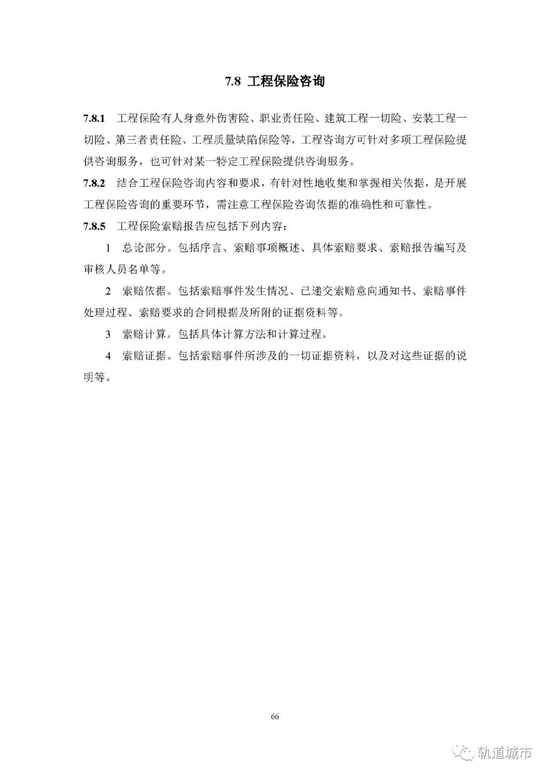
年
月
日 星期
|
网站首页
全部
新闻资讯
新闻
专题
都市轨道
招标
中标
资料
企业库
专家库
综合服务
视频
高峰论坛
会展
招聘
标准政策
协会
政策
首页
>>
标准政策
>>
政策
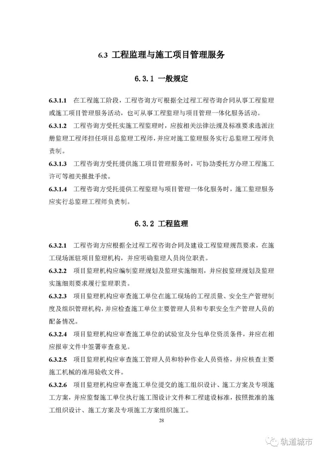
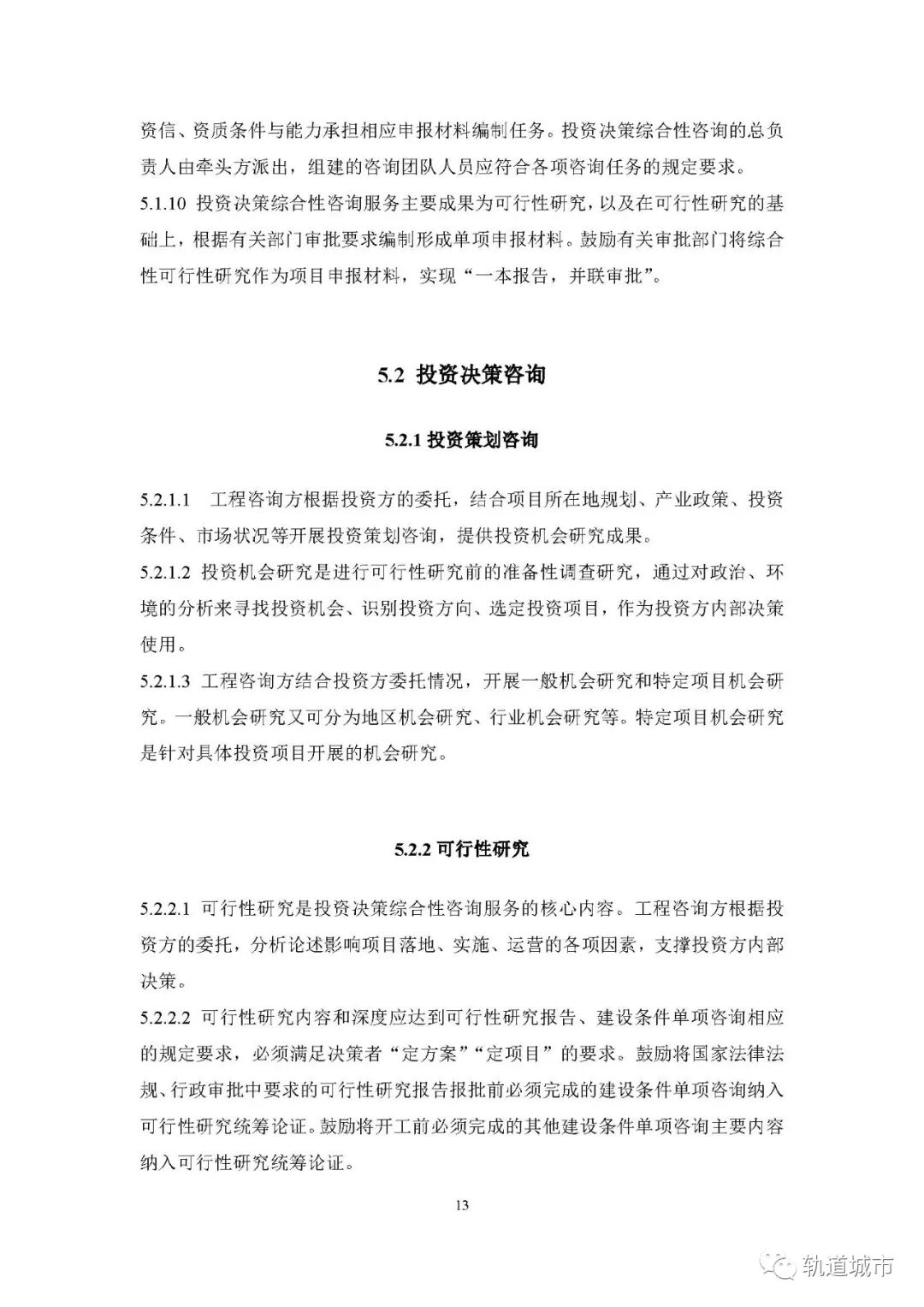
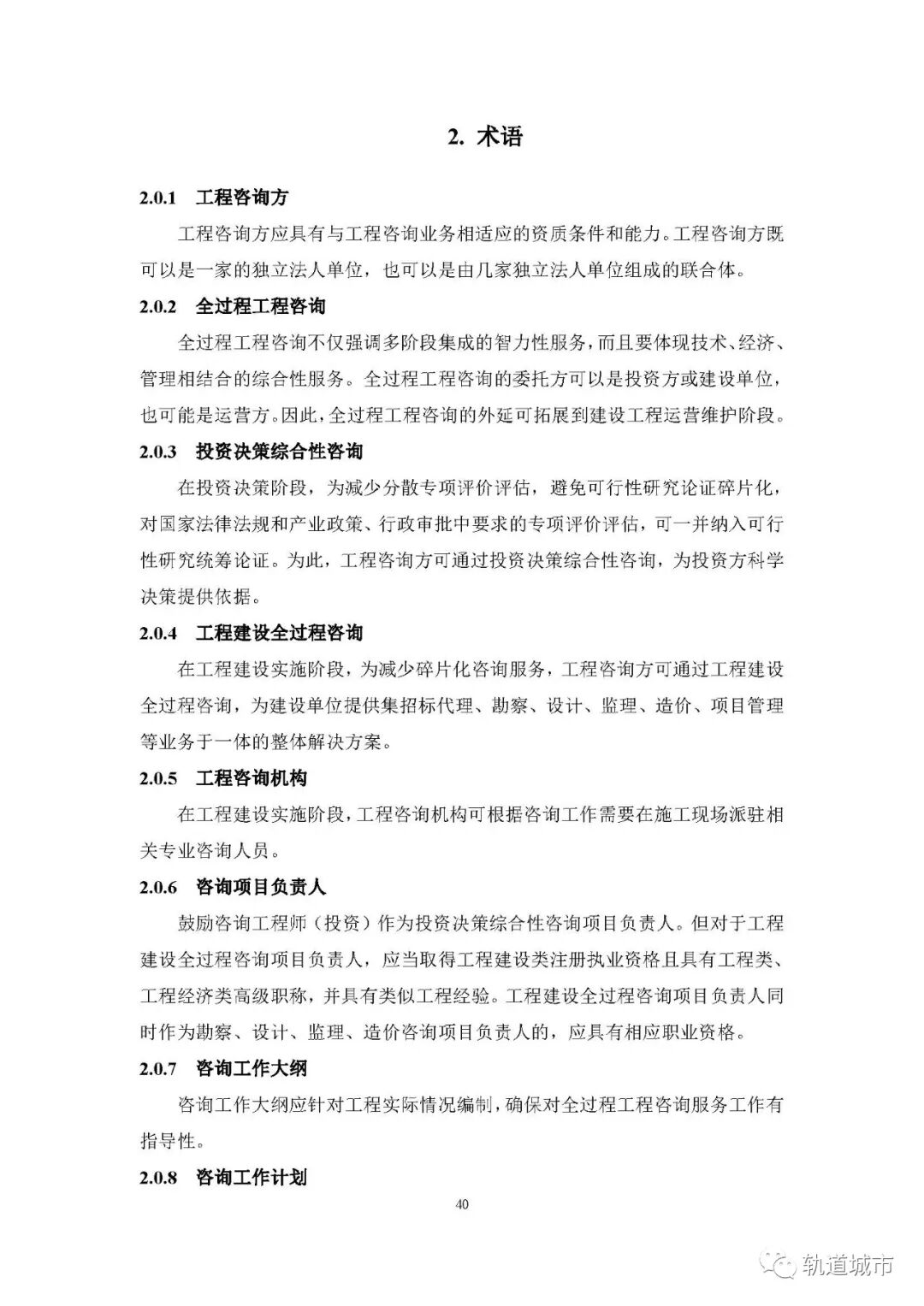
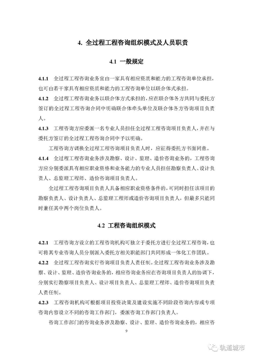
住建部就《房屋建筑和市政基础设施建设项目全过程工程咨询服务技术标准》征求意见
2020-04-28
来源:本站
浏览次数:102
本文摘要:
住建部就《房屋建筑和市政基础设施建设项目全过程工程咨询服务技术标准》征求意见
关于征求《房屋建筑和市政基础设施建设项目全过程工程咨询服务技术标准(征求意见稿)》意见的函
各省、自治区、直辖市及计划单列市、新疆生产建设兵团发展改革委,各省、自治区住房和城乡建设厅、直辖市住房和城乡建设(管)委、新疆生产建设兵团住房和城乡建设局,有关行业协会和企业:
为深化投融资体制改革,加快推进全过程工程咨询,提升固定资产投资决策科学化水平,进一步完善工程建设组织模式,提高投资效益、工程建设质量和运营效率,根据《国家发展改革委住房城乡建设部关于推进全过程工程咨询服务发展的指导意见》(发改投资规〔2019〕515号)等要求,我们研究起草了《房屋建筑和市政基础设施建设项目全过程工程咨询服务技术标准(征求意见稿)》。现将文稿转去,请研提意见,并请于5月22日前将意见反馈我们,意见电子稿请发送以下邮箱。感谢支持!
联系人及联系方式:
国家发展改革委投资司 方刚 010-68502767/1408(传真),fanggang@ndrc.gov.cn
住房和城乡建设部建筑市场监管司 卢文辉 010-58933790/3530(传真),luwh@mohurd.gov.cn
附件:房屋建筑和市政基础设施建设项目全过程工程咨询服务技术标准(征求意见稿)
国家发展和改革委员会固定资产投资司
中华人民共和国住房和城乡建设部建筑市场监管司
2020
年4月23日
附件下载:
房屋建筑和市政基础设施建设项目全过程工程咨询服务技术标准(征求意见稿)
(公众号后台发送“qzx”下载)
上一篇:
征求意见丨城市轨道交通工程BIM系列标准
下一篇:
国家铁路局批准发布《铁路站场工程施工质量验收标准》等3项铁路工程建设标准
专题
2025(第五届)中国绿智城轨高···
8月•宁波!第三届中国智慧城轨发···
时速600公里!5个线路方案曝光···
中国仅7城地铁盈利?北京上海均靠···
地铁百科 | 地铁和轻轨的区别
中铁、铁建、中交中标轨道交通大工···
近期轨道交通行业人事变动一览
中国各城市有轨电车运营线路及客流···
全国铁路动车组运行线路图(202···
城轨前沿!北京智慧地铁发展白皮书
城市群一体化快速发展,新型轨道交···
13亿投资打水漂,珠海有轨电车处···
“深”谋远虑,静待开启——“20···
海南十四五轨道交通,纲要全文发布
地铁列车空调是如何清洁维护的
高峰论坛
2026(第六届)绿智城轨高质量发展大会邀请函!与您相约 中国·嘉兴
2025(第五届)中国绿智城轨高质量发展大会!与您相约 中国·绍兴
2024(第三届)城轨供电系统技术创新与智能运维发展大会!与您相约 中···
合作企业
友情链接