日 星期 | 网站首页
首页 >> 综合服务 >> 招聘

陕西铁路工程职业技术学院招聘公告

2020-10-15   来源:本站   浏览次数:6

陕西铁路工程职业技术学院2021年招聘简章

1、学校简介

陕西铁路工程职业技术学院创办于1973年,前身是铁道部渭南铁路工程学校。2002年由铁道部划归陕西省人民政府,2003年升格为专科层次的高等职业技术学院。现已成为国家优质高职学校、中国特色高水平高职学校立项建设单位、教育部首批“1+X”证书制度试点单位、首批国家级职业教育教师教学创新团队立项建设单位。

学校地处“三秦要道,八省通衢”的渭南市区。建有临渭、高新两个校区,占地面积1050亩,各类在校学生17500余人,90%以上毕业生就职于中国中铁、中国铁建等世界500强企业或铁路局等大型国企。

学校依托铁路行业办学、突出铁路特色育人。设有高铁工程学院、测绘与检测学院、城轨工程学院、道桥与建筑学院、工程管理与物流学院、铁道运输学院、铁道动力学院、铁道装备制造学院、马克思主义学院、铁成(创新)学院、萨马拉交通学院、国际交通学院、继续教育学院、铁路培训学院等14个二级学院,基础课部、体育教学部等2个教学部。开设高速铁道工程技术等40个专业。拥有陕西省高性能混凝土工程实验室、BIM技术应用研究中心、国家级企业技术创新研发基地、陕西省重点科技创新团队研发基地等科研平台。

热忱欢迎博、硕士和经验丰富的企业人才来我校工作,为国家铁路建设事业贡献力量。




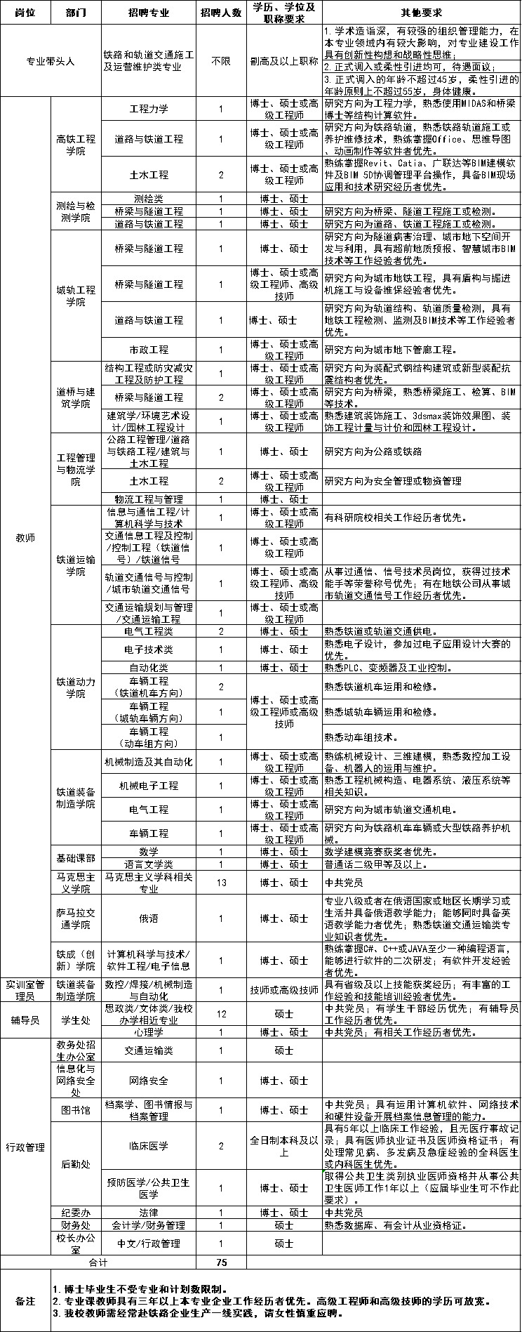
2、招聘计划


3、应聘条件

1.第一学历(本科)应为统招全日制普通本科毕业。研究生专业与本科专业相同或相近。需于2021年8月前取得最高学历毕业证和学位证。

2.硕士毕业生年龄原则上不超过27周岁(出生于1994年1月1日后),博士生不超过35周岁(出生于1986年1月1日后)。医学类专业和特别优秀的可适当放宽。

3.企业高级工程师和高级技师年龄原则上不超过37周岁(出生于1984年1月1日后)。


4、有关待遇

1.为博士提供安家费45万元;提供科研启动费10万元(按科研项目列支)。引进之日起三年内享受校内副教授同等绩效工资待遇。

2.为高水平技术技能人才提供科研启动费2-5万(按科研项目列支)。

3.为硕士提供科研启动费5000元(按科研项目列支),配备笔记本电脑一台。

4.入职后提供一次性租房补贴2000元,此后三年内按300元/月提供住房补贴。

5、其他要求

应聘人员需按要求如实填写相关信息,对所提交应聘材料的真实性、准确性负责,否则学校有权取消录用资格,已经聘用的解除聘用关系,所有责任由应聘人员承担。


6、联系方式

1.地址:陕西省渭南市临渭区站北街东段1号 陕铁院人事处(A楼1011室)

邮编:714099         

网址:http://www.sxri.net/

2.联系人:

孙老师  联系电话:0913-2221052

刘老师  联系电话:0913-2221135

3.登录陕西铁路工程职业技术学院官网(http://www.sxri.net/),选择人才引进专栏中的人事招聘系统注册登录投递简历。同时将电子简历投递至邮箱:styrsc2020@163.com

投递简历时请注明:姓名+学历+所学专业+毕业院校+应聘部门+应聘岗位


合作企业
友情链接