日 星期 | 网站首页
首页 >> 新闻资讯 >> 新闻

重磅!国家发展改革委关于促进枢纽机场联通轨道交通的意见

2020-04-21   来源:本站   浏览次数:56
本文摘要:重磅!国家发展改革委关于促进枢纽机场联通轨道交通的意见

国家发展改革委关于促进枢纽机场联通轨道交通的意见

 发改基础〔2020〕576号

各省、自治区、直辖市、新疆生产建设兵团发展改革委:

习近平总书记在出席北京大兴国际机场投运仪式时指出,建设内外部联通的综合交通运输体系,是提高机场运行效率的关键。加强枢纽机场与轨道交通的互联互通是扩大机场辐射范围,提升航空服务水平和枢纽运营效率,加快构建现代化综合交通运输体系,推动基础设施高质量发展的重要举措。为深入贯彻落实习近平总书记重要指示精神,进一步促进枢纽机场联通轨道交通,结合当前我国航空枢纽基础设施建设和发展实际,现提出以下意见:

一、总体要求

(一)重要意义。

 近年来,我国交通基础设施建设取得了长足发展,枢纽机场联通轨道交通在实践中不断探索融合,逐步从以城市轨道为主的单一模式向多层次轨道交通系统转变,部分枢纽机场已经建设或规划联通了干线铁路、城际铁路、市域(郊)铁路、城市轨道交通等集疏运系统,通达性进一步提高。但在发展过程中仍然存在枢纽机场与轨道交通规划衔接不畅、建设统筹不足、衔接布局不合理、运营管理分割等诸多问题。当前,我国枢纽机场陆续实施改扩建工程,干线铁路、城际铁路和城市轨道交通也在加快建设,为枢纽机场联通轨道交通创造了机遇和条件,有必要强化对机场轨道交通系统的规划引导,加强统筹,多措并举,有力有序推进枢纽机场与轨道交通有效联通,加快构建内外联通的综合交通运输体系,提升我国航空枢纽国际竞争力,不断满足广大人民群众安全、便捷、舒适的航空出行需要。

(二)指导思想。

以习近平新时代中国特色社会主义思想为指导,全面贯彻落实党的十九大和十九届二中、三中、四中全会精神,牢固树立以人民为中心的发展思想,坚持稳中求进工作总基调,坚持新发展理念,以供给侧结构性改革为主线,以枢纽机场高质量发展为总体目标,科学指导枢纽机场联通轨道交通,确保枢纽机场轨道交通发展与实际需求相匹配,满足人民群众多样化的出行需求,补短板、强交通,打造现代化综合交通运输体系。

(三)基本原则。

问题导向,需求引领。聚焦当前枢纽机场联通轨道交通过程中存在的突出问题,着眼于满足航空出行需要,充分发挥轨道交通的比较优势,科学开展联通工作,提高枢纽机场联通轨道交通的安全性、便捷性、经济性。

突出重点,统筹规划。围绕航空枢纽高时效、集疏运、广覆盖的特点,紧密结合当地机场和轨道交通规划建设情况,做好机场与干线铁路、城际铁路、市域(郊)铁路、城市轨道交通等方式有效衔接,充分挖掘机场在综合交通运输体系中的潜力。

科学分类,有序建设。根据各类轨道交通的特点,对功能定位、运输规模不同的机场分类施策,科学合理确定轨道交通的类型、建设时机和衔接方式。

全面联通,一体发展。做到机场与轨道交通硬件、软件设施的全方位联通,提高机场轨道交通系统运行效率和服务水平。深入推进轨道交通信息化、智能化发展,构建智慧运行与智慧服务体系。

二、强化规划引导

(一)积极做好顶层统筹。

以问题和需求为导向,科学规划机场轨道交通集疏运系统。国家铁路网、城际铁路网、市域(郊)铁路、城市轨道交通规划与机场布局规划之间要加强衔接,促进各种交通规划融合推进。轨道交通规划、机场总体规划与城市总体规划要加强衔接,城市规划应考虑综合交通运输体系的建设,优先将机场轨道交通集疏运系统纳入规划。枢纽机场要加强统筹考虑,因地制宜,结合区位特点和资源禀赋,明确功能定位,注重机场集疏运系统中各种交通方式一体化衔接,科学谋划枢纽机场联通轨道交通的类型、线路和建设时机,合理确定建设规模和功能。暂不具备条件的要预留好建设用地和空间等条件。

(二)注重机场分类施策。

根据机场旅客集散需求和相关规划建设等情况,对功能定位、规模不同的机场分类施策。国际枢纽机场应联通干线铁路或城际铁路或市域(郊)铁路或城市轨道交通,有效辐射周边800~1000公里范围内的地区。区域枢纽机场应尽可能联通干线铁路或城际铁路或市域(郊)铁路或城市轨道交通,有效辐射周边300~500公里范围内的地区。其他年旅客吞吐量1000万人次以上的机场应尽可能联通市域(郊)铁路或城市轨道交通,本期规划目标年预测年旅客吞吐量可达到3000万人次及以上的机场,宜充分预留干线铁路或城际铁路等建设通道。少数具备条件的支线机场也应尽可能联通轨道交通。

(三)加强一市多场联通。

一市多机场的城市宜根据枢纽机场功能定位,充分考虑航空客货中转需求和溢出承接。现有一市多机场的城市,应在现有轨道交通基础上,通过改造和优化流程,以及新建城市轨道或市域(郊)铁路直接联通等方式,努力提升多场间的联通便捷程度。规划建设多个枢纽机场的城市,应提前做好轨道交通联接规划,确保项目同步建设或预留建设通道。

三、加强建设协作

(一)合理确定建设时机。

正确处理经济效益与接入时机的关系,有序开展项目前期工作,统筹确定机场轨道交通系统的开工时间。当机场客流量和建设条件均满足相关要求时,加快机场轨道交通系统的建设。需要联通干线铁路或城际铁路的枢纽机场,要充分利用相应的铁路建设契机,加大协调力度,适时将其引入机场。

(二)推进建设协同管理。

加强建设管理协作,推动各主体理顺管理界面,加强沟通协调,共同推进机场轨道交通建设。同步建设的机场和轨道交通系统,要做好建设工作的协调、协同;不同步建设的项目之间,要相互做好建设条件的预留。建设过程中,应充分考虑旅客出行和运营管理的需要,注重轨道交通与机场之间便捷换乘,尽可能缩短换乘距离,实现无缝衔接。

(三)加强接口标准衔接。

加强机场工程和轨道交通工程之间接口部位建设制度、规范、标准等互认或统一,为机场工程与轨道工程的充分衔接提供技术支撑。研究制定经济适用的接口部位设计、建设等标准和规范,促进机场轨道交通建设。

四、提升运营水平

(一)加强空铁信息联通。

建立健全空铁联程联运管理体制机制,切实打破行业分割,打通运营规则,完善协作机制,破解联程联运管理中的难题。积极推动整合信息平台,加强数据、时刻、规则等衔接,提高信息化、智能化、智慧化水平,便于轨道交通根据航班情况合理调度车辆和旅客安排出行。

(二)积极开展联合运营。

机场轨道交通运营单位与机场及基地航空公司之间应加强战略合作,共同打造优质的空铁联程联运服务。根据航空客流变化情况,轨道交通运营单位合理安排运力,科学编排车次,适时开行快、慢车,满足不同旅客出行需要。

(三)提高出行便捷程度。

简化换乘环节,优化轨道交通车站城市航站楼的值机、行李托运等服务,推进轨道交通与机场安检互认,提供便捷的换乘服务。创新服务,开发空铁联程联运产品,研究推出一票到底、多种票价机制等灵活措施,方便旅客出行选择。

五、保障措施

(一)加强审核把关。

各级发展改革部门在规划项目审批(审核)中,要加强机场规划与干线铁路、城际铁路、市域(郊)铁路、城市轨道交通等规划的衔接,具体项目办理中强化综合交通专篇的评估论证,统筹各种交通运输方式发展,注重枢纽机场与轨道交通的联通,实现无缝衔接。在实践中不断总结经验,加快理顺并建立项目审批(审核)及投资管理程序,以利于各种交通运输方式协同构建以枢纽机场为核心节点的综合交通枢纽。

(二)完善协调机制。

有关部门要加强指导,统筹好轨道交通、机场等行业规划与城市总体规划衔接,地方政府部门和建设单位要加大工作力度,组织建立统一高效的机场项目建设协调机制,充分发挥“管大事、抓协调、解难题”的作用,确保工程建设顺利实施。机场、航空公司、轨道交通等运营单位要落实主体责任,切实加强沟通衔接,实现问题共商、信息共享,提高综合交通枢纽智能化建设和管理水平,促进枢纽机场和轨道交通便捷高效运行。

(三)拓宽融资渠道。

拓宽轨道交通投融资渠道,探索政府和社会资本合作模式,充分发挥市场机制作用吸引社会资本。鼓励采用机场公司、航空公司入股等多种方式参与轨道交通建设和运营,发挥综合交通多元主体组团效应。加强政府政策和资金支持力度,创新优化补贴机制,促进枢纽机场轨道交通体系健康可持续发展。

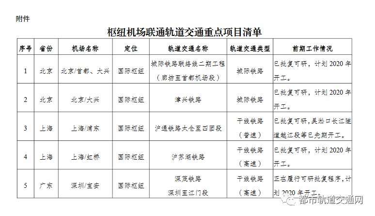
  附件:枢纽机场联通轨道交通重点项目清单

国家发展改革委

2020年4月10日


合作企业
友情链接