4月15日上午,中国中车以视频会议形式召开2020年科技质量工作会议。
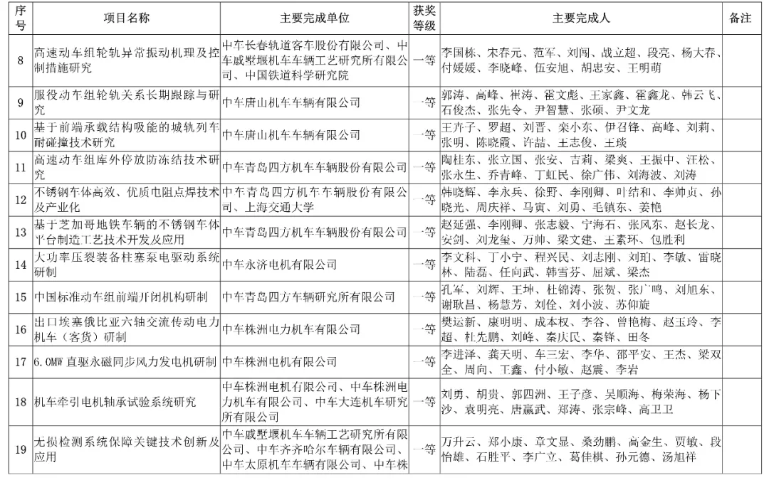
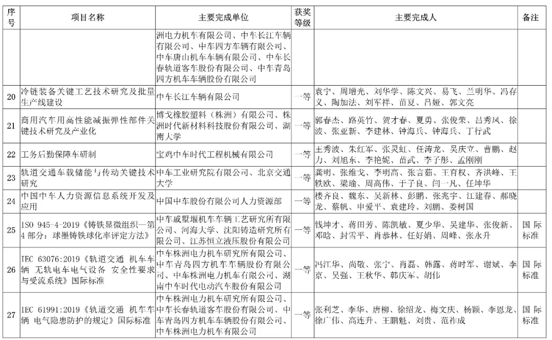
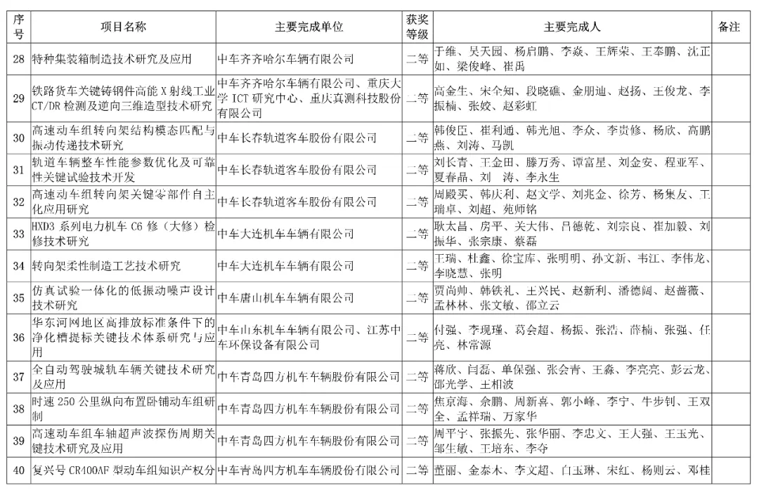
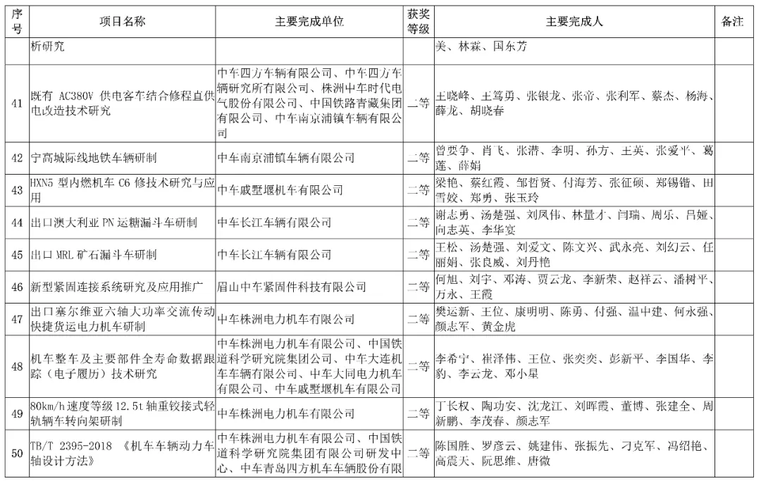
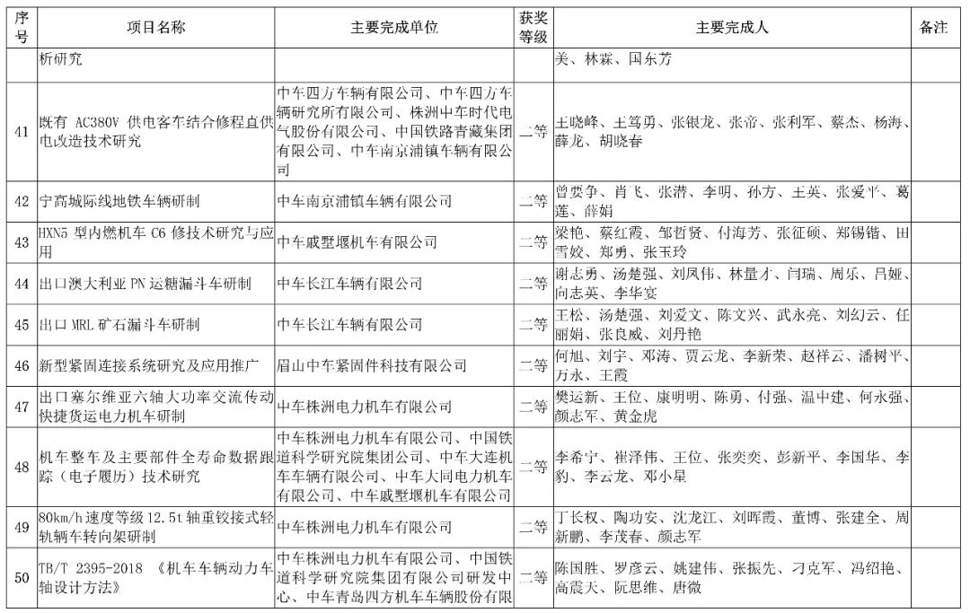
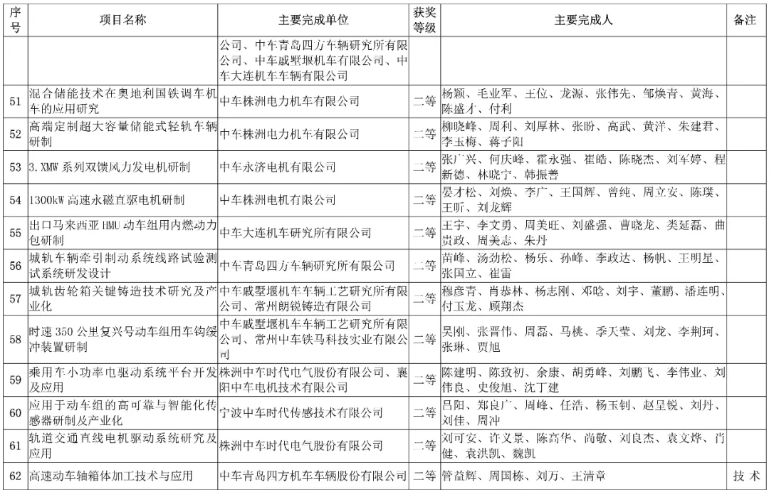
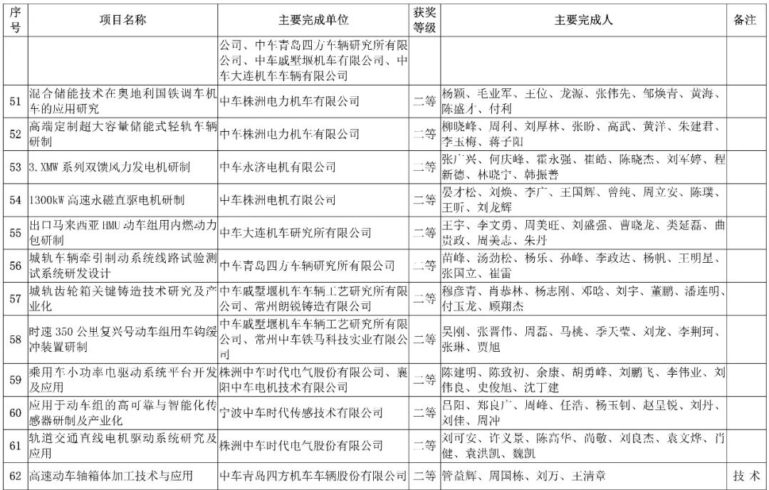
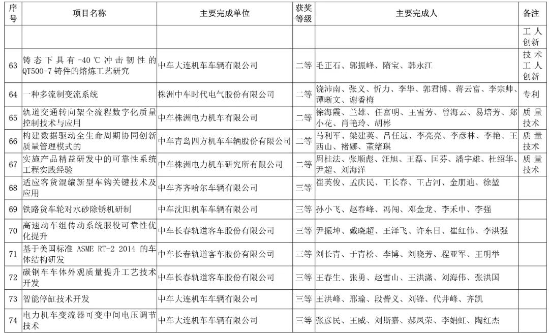
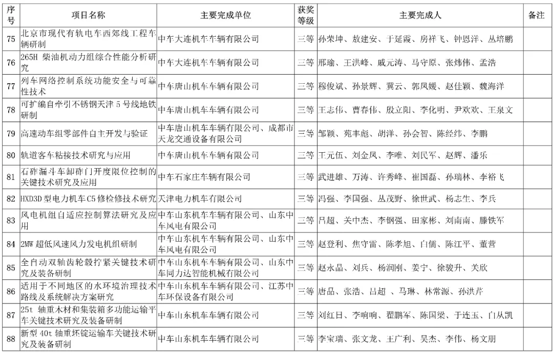
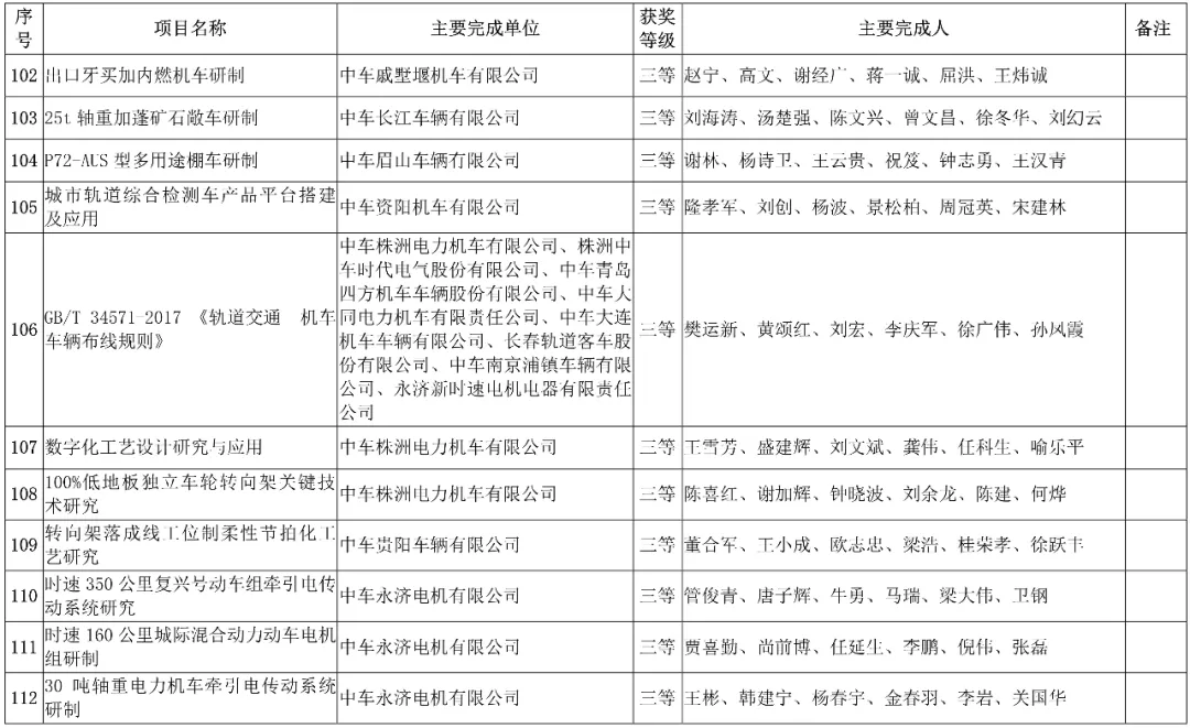
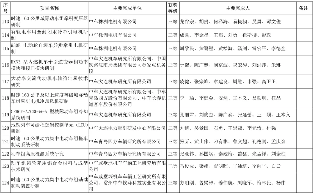
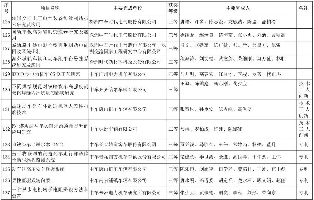
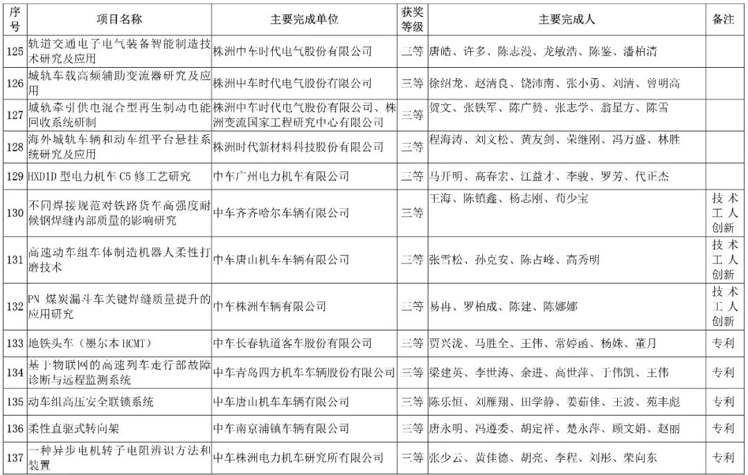
会上,中国中车股份有限公司,授予152项科技成果”2019年度中国中车科学技术奖“。其中特等奖6项、一等奖21项、二等奖40项、三等奖85项。
中国中车集团有限公司,授予3项科技成果“2019年度中国中车集团有限公司科学技术奖”,其中一等奖1项、二等奖1项、三等奖1项。
希望中车各子公司和广大科技人员紧扣“改革、创新、协同”三大主题,不忘初心,牢记使命,坚持新发展理念,深入实施创新驱动发展战略,着力实现原始创新重大突破,攻克关键核心技术,推动科技成果转化应用,加强科技创新开放合作,全力以赴推进高质量发展,为实现“双打造一培育”目标作出新的更大贡献。2019 年度
中国中车股份有限公司
科学技术奖
获奖项目
特等奖 6项
和谐号 CRH2 型系列动车组网络控制系统关键技术研究及应用
主要完成单位:中车青岛四方机车车辆股份有限公司、中国国家铁路集团有限公司














