赞!计划12月底开工!成渝铁路江津段改造工程开始招标啦~
2020-11-26
来源:本站
浏览次数:33
本文摘要:赞!计划12月底开工!成渝铁路江津段改造工程开始招标啦~
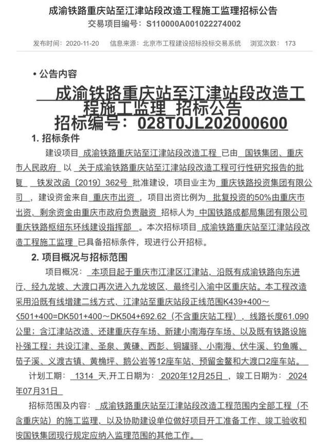
11月20日,《成渝铁路重庆站至江津站段改造工程CYGZSG-1标段招标公告》在北京市公共资源交易中心发布。项目计划12月25日开工建设,2024年7月底竣工。根据公告,成渝铁路重庆站至江津段改造工程项目起于渝中区重庆站,向西南经九龙坡区、大渡口区,止于江津区江津站。改造后线路全长61公里,桥隧比重17%,双线铁路,铁路等级为Ⅰ级。设计时速目标值80公里,特殊困难地段局部限速。成渝铁路重庆站至江津段改造工程作为重庆主城区的市域铁路,其建设对于发挥重庆主城核心区对外围城市组团、主城区对江津区的辐射带动作用,统筹城市建设与铁路发展,实现大都市区一体化、同城化发展具有重要意义和作用。根据规划,未来将继续向北延伸连接重庆北站,通过重庆北站、重庆站两大铁路客运枢纽与渝湘、渝汉等国家干线铁路或渝万城际铁路无缝衔接,还可实现与黄茅坪支线、机场支线贯通运营。
