日 星期 | 网站首页
首页 >> 新闻资讯 >> 新闻

浙江省重大建设项目“十四五”规划发布,涉及31个铁路和轨道交通项目

2021-06-03   来源:本站   浏览次数:115
本文摘要:浙江省重大建设项目“十四五”规划发布,涉及31个铁路和轨道交通项目

图片

导读

ID:Rail-Urban


浙江省重大建设项目“十四五”规划发布,涉及31个铁路和轨道交通项目

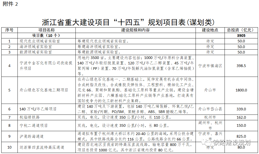
铁路建设规划消息:5月28日,浙江省政府办公厅印发《浙江省重大建设项目“十四五”规划》,明确“十四五”期间安排重大建设项目245个,包括235个实施类项目和10个谋划类项目,总投资82637亿元。

“十四五”期间浙江省将建设1800公里铁路、700公里城市轨道交通,“轨道上的浙江基本建成”。杭州地铁里程数将超过500公里,进入全国地铁城市第一方阵。

将重点推进通苏嘉甬、甬舟、沪乍杭、铁路杭州萧山机场站枢纽及接线工程、温福等铁路和轨道交通项目。

杭州至温州高铁、杭州至台州高铁、跨杭州湾的通苏嘉甬铁路、甬舟铁路等标志性项目将在“十四五”期间建成。

此外,沪甬跨海通道、杭临绩铁路、宁杭二通道等远期项目也被列入了谋划类项目清单,将力争在“十四五”期间前期工作取得重大突破性进展。

图片

其中铁路和轨道交通方面,共涉及28个实施类项目、3个谋划类项目,详单如下:

一、实施类(“十四五”期间计划开工)

图片

图片

图片

图片

图片

图片


1、杭绍台铁路双线,电化,设计速度350公里/小时,长264公里。其中绍兴北至温岭段长226公里,温岭至玉环段长37公里。

2、金甬铁路双线,电化,设计速度160公里/小时,长185.4公里。

3、杭州至温州铁路双线,电化,设计速度350公里/小时,其中杭州至义乌段长58.4公里,义乌至温州段长201.4公里。

4、湖杭铁路双线,电化,设计速度350公里/小时,长136.9公里。

5、杭衢铁路建衢段双线,电化,设计速度350公里/小时,长130.7公里。

6、宁波枢纽庄桥至宁波段增建三四线工程:双线,电化,设计速度120公里/小时,长7.4公里。

7、沪苏湖铁路:双线,电化,设计速度350公里/小时,全长163.7公里,其中浙江境内46.5公里。

8、新建金华至建德铁路:双线,电化,设计速度250公里/小时,长64.5公里。

9、新建宁波至舟山铁路:双线,电化,设计速度250公里/小时,长77公里。

10、通苏嘉甬(沪嘉甬)铁路:双线,电化,设计速度350公里/小时,全长332公里,其中浙江境内166公里。

11、沪乍杭铁路:三线,电化,设计速度160-350公里/小时,客专全长192.7公里,其中浙江境内141.6公里;货线全长74.2公里,其中浙江境内57.6公里。

12、甬台温福高铁:双线,电化,设计速度350公里/小时,全长572公里,其中浙江境内357公里。

13、铁路杭州萧山机场站枢纽及接线工程:双线,电化,设计速度160-350公里/小时,长84.4公里。

14、温武吉铁路:双线,电化,设计速度200公里/小时,全长689公里,其中浙江境内215公里。

15、金华铁路枢纽扩能改造工程:

沪昆外绕线:自沪昆铁路塘雅站引出,经金东区、婺城区至沪昆铁路蒋堂站。新建正线长约47.68公里,标准为国铁Ⅰ级双线,设计速度160公里/小时,包括新建雅畈编组站、新金华东铁路货场和相关联络线等工程。

金义三四线:自义乌站引出,经义乌市、金东区、婺城区至金华站,新建正线长约34公里,标准为客运专线,设计速度350公里/小时,包括新建高铁金义站、既有沪昆线改造和相关联络线等工程。

16、衢州至丽水铁路:双线,电化,其中松阳至丽水段长65.24公里,设计速度200公里/小时;衢州至松阳段长84.9公里,设计速度250公里/小时。

17、杭丽铁路:双线,电化,设计速度350公里/小时,长79.4公里。

18、沪杭城际:双线,电化,设计速度350公里/小时,全长202公里,其中浙江境内100公里。

图片

19、杭州下沙至长安城际铁路:线路起自杭州地铁1号线文海南路站,终于海宁汽车西站,途经杭州下沙副城、嘉兴许村镇、长安镇,设计速度120公里/小时,全长约22.7公里。

20、上海金山至平湖市域铁路:线路起自金山铁路金山卫站,终于海盐县六旗小镇站,途经平湖市,设计速度160公里/小时,长约50.77公里。

21、嘉兴至枫南市域铁路:线路自沪杭高铁嘉兴南站北广场引出,并行亚太路,折向东北并行既有沪杭铁路南侧引入上海境内,嘉兴境内全长约35公里,设站8座,车辆段一处。

22、杭州至德清城际铁路:以杭州城市轨道交通10号线新兴路站为起点,途经余杭区仁和街道、德清城区,终于德清高铁站,全长约36.1公里(德清境内约24.5公里、杭州余杭境内约11.6公里),设站13座。设计速度120公里/小时。

23、盐泰锡宜湖城际铁路:双线,电化,设计速度350公里/小时,全长50公里,其中浙江境内37公里。

24、温州市域铁路S3线一期线路起于温州站,终于瑞安新城广场,设计速度140公里/小时,长35.8公里。

25、台州市域铁路S2线一期工程:连接黄岩区、椒江区、台州湾新区,线路长约62公里。

26、绍兴市轨道交通2号线一期:全长约10.8公里,共设车站9座。设袍江车辆段1座,主变电所2座。

27、杭州地铁三期和规划四期建设项目:

三期工程:续建210公里,包括地铁3号线一期、4号线二期、6号线二期、7号线、8号线一期、9号线一期、10号线一期、5号线二期工程(老余杭站-绿汀路站)、杭州机场轨道快线工程等10个项目。

四期工程:拟建线路共13条(新线7条、延伸线6条),全长299.8公里。

28、宁波市轨道交通建设项目:新建4号线延伸、6号线一期、7号线、8号线一期、1号线西延。

图片

二、谋划类(“十四五”期间开展前期工作)
1、杭临绩铁路双线,电化,设计速度350公里/小时,长110公里。

2、宁杭二通道项目双线,电化,设计速度350公里/小时,长80公里。

3、沪甬跨海通道通道拟布置于杭州湾大桥以东约20-40公里的海域,采用公铁合建模式,其中铁路线路全长约116公里,公路线路全长约66公里。

浙江省“十四五”重大铁路项目示意图▼

图片


合作企业
友情链接