日 星期 | 网站首页
首页 >> 新闻资讯 >> 新闻

重磅!《成都轨道交通规划》大调整!19条线路被“砍”?

2021-07-05   来源:本站   浏览次数:80
本文摘要:重磅!《成都轨道交通规划》大调整!19条线路被“砍”?

图片

导读

ID:Rail-Urban


重磅!《成都轨道交通规划》大调整!19条线路被“砍”?

   近日,@成都地铁 在其官方公布了《成都新一轮城市轨道交通线网规划》的大概内容。

图片

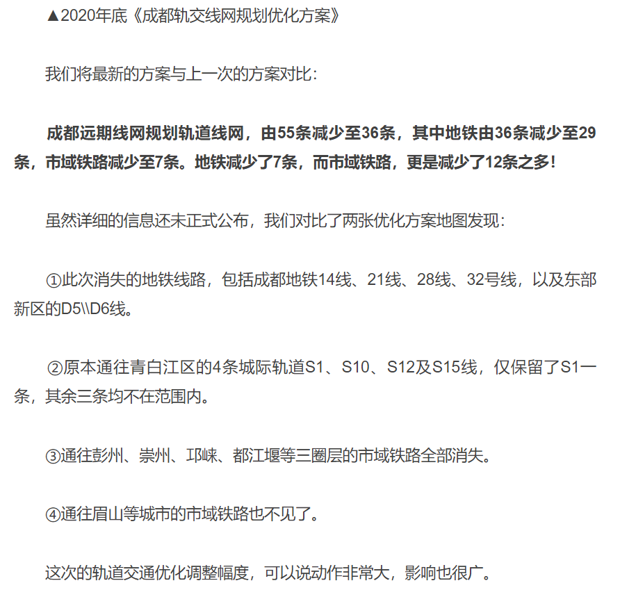
    ①成都新一轮城市轨道交通线网规划优化工作,已经于2021年4月完成,详细规划调整内容,相信很快会对社会公布。

  ②远期线网规划由36条线路组成,总长约1666公里,其中城市轨道交通29条、1389公里,市域铁路7条、277公里。

图片

  同时,还附上了一张最新的《成都轨道交通线网规划》图。

  图片

  ▲最新成都轨道交通线网规划示意图

图片

  接下来,我们具体分析下,这些消失的线路。

图片

  成都地铁14号线,,起于双流区东升,止于天府新区麓山大道雅居乐小区南侧。依次途径东升、双流机场、空港新城、华府、万安等区域。

图片

  成都地铁21号线,起于双流区九江北站,止于天府新区麓山大道海昌路附近。线路主要沿五环路双流和天府新区段敷设,依次途径双流蛟龙港、海滨城、牧马山、黄甲北、公兴、天府新区万安等片区。

图片

  成都地铁28号线,线路起于大熊猫基地附近,经过大丰、高新西、在温江分为南北两条支线。

图片32号线走向示意图(仅做参考)

  成都地铁32号线,起于锦江区三圣花乡地铁站,止于金牛区韦家碾地铁站,自南向北依次经过锦江、龙泉驿、成华、金牛。

图片  D5/D6号线,是成都东部新区的内部线路,因东部新区起步较晚,现目前对于内部地铁线路需求不大,此次调整也在情理之中。

 12条被砍的市域铁路

  此次调整,多达12条市域铁路不见了,仅余7条,数量着实不少!

  我就将两张规划图重叠,可以清晰的看到消失的这些成都市区至3圈层的市域铁路,基本都是通往三圈层。

  消失的包括彭州、都江堰、邛崃浦江、青白江、以及东部新区的多条市域铁路

  图片

  ▲消失的市域铁路(仅做参考)

  市域铁路被砍,最伤心的,莫过于名义上是二圈层的青白江。

  根据优化方案,青白江未来很长一段时间内,均没有地铁规划。而退而求其次还有S1、S10、S12、S15四条市域铁路可以安慰,这次也被砍掉3条,仅剩下S1一根独苗。

  图片

  ▲成都轨交线网规划优化方案青白江区

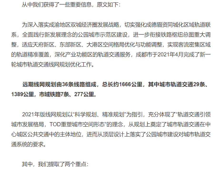
  此次轨道交通优化,是为深入落实成渝地区双城经济圈发展战略,切实强化成德眉资同城化区域轨道联系,全面践行新发展理念的公园城市示范区建设,进一步衔接铁路枢纽总图重大调整,适应天府新区、东部新区、大港区空间格局优化与功能调整,实现客流密集区域的轨道精准覆盖,深化产业功能区的轨道交通服务。

  2021年版线网规划以“科学规划、精准规划”为指引,充分体现了“轨道交通引领城市发展格局,TOD重塑城市空间形态”的理念,从规划上奠定了城市轨道交通在中心城区公共交通中的主体地位,进而从顶层设计上落实了公园城市建设对城市轨道交通系统的要求。

  目前,最新的优化方案还未正式公布,我们也仅是根据网络信息整合分析,不作为最终方案,不代表官方信息。


合作企业
友情链接