按照原本的计划,上海东站将有3条市域铁路:分别机场联络线、两港快线、东西联络线;在最新的规划当中,又增加了一条——机场快线。
因此上海东站共有4条市域铁路制式的轨道交通,它们占用4个站台、8条轨道。从整体的格局来看,上海东站已经要成为上海市数一数二的交通枢纽。
上海市的轨道交通线路分成三种类型,它们大约是地铁制式、市域铁路制式、有轨电车制式,从当前的进度来看,地铁制式已经有了10几条线路、有轨电车制式也在松江区运行,而市域铁路制式是起步其,上海轨道交通机场联络线正是首条市域铁路制式轨道交通。
上海浦东综合交通枢纽,也就是上海东站附近的结构图如下所示。

上海东站、上海浦东国际机场共同组成了浦东交通枢纽,按照远期的计划,浦东交通枢纽是一个比虹桥交通枢纽更加宏大的工程。因为浦东机场大于虹桥机场,而上海东站基本上等于上海虹桥站。

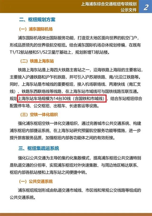
对于上海东站来说,它的规模已经完全确定,14站台、30线(轨道),按照这个规模来看,已经与上海虹桥站相差不大:上海虹桥站:16个站台、30个台面(不含两条市域铁路的站台)上海东站:14个站台、30轨道虽然上海东展的规模依然不如上海虹桥站,但也算是相差不多。

在上海东站的14个站台当中,10个是国家铁路、4个是市域铁路。4条市域铁路各自占用2个台面、2个轨道,因此也就是4台、8线:机场联络线:在建造当中,已经是上海市2020年的重点项目;两港快线、东西联络线:曾经出现在建设地图中;机场快线:从未出现过;

在上海东站的4条市域铁路当中,机场快线也是一条新的线路,在从前并非出现过。按照上海东站的预留情况,这也是未来上海市内的一条市域铁路。上海浦东综合交通枢纽专项规划本身已经公示完成,下面就是它的公示时间。

下面是上海东站附近的建设地图,这与之前的信息也是吻合的。


上图中的1就是机场联络线(建造中)、2就是东西联络线、3就是两港快线,而新出现的机场快线却尚未出现在地铁当中。因此市域铁路已经成为上海东站的亮点,因为除了既有的3条,还有一条机场快线,由于市域铁路属于上海轨道交通的一种制式,因此上海东站未来的4条市域铁路,也将成为交通的中流砥柱。