日 星期 | 网站首页
首页 >> 新闻资讯 >> 新闻

国内外8大城市轨道交通运营情况对比

2020-06-01   来源:本站   浏览次数:42
本文摘要:国内外8大城市轨道交通运营情况对比

国内外8大城市轨道交通运营情况对比

导读:国内外8大城市轨道交通运营情况对比


来源:规划与交通


为了解国内外轨道交通发展先行城市的状况,借鉴其运营管理经验,本文以北京上海广州香港东京新加坡伦敦和纽约8个城市为研究对象,分析比较了这些城市轨道交通发展及运营的部分指标,总结了可供借鉴的运营经验。


一、城市轨道交通基本情况

本文涉及的国内外8个城市的轨道交通制式主要为地铁,不包括轻轨及有轨电车等其他制式。表1给出了各城市地铁运营线路基本情况。不难看出,北京上海纽约伦敦的网络规模均在350公里以上,广州和东京的网络规模约为300公里,香港和新加坡网络规模约为200公里。从发展看,北京上海广州未来网络规模仍会持续增长;香港和新加坡受区域面积所限,网络规模增长空间有限;纽约和伦敦的轨道网络已处于发展成熟阶段,规模不会有大的变化。


表1 国内外主要城市地铁运营线路基本情况

注:①香港10条铁路线为187.4公里,机场线(35.2公里)大部分路轨与东涌线共用,铁路系统总长230.9公里,其中轻轨36.2公里,因此10条铁路线加机场快线为194.7公里。②香港线路车站数求和为113个,但机场快线与东涌线共用3个车站,因此网络车站总数为110个。

从表1的数据可以推算出,东京和纽约地铁网络的平均站间距分别约为1.07公里和0.89公里,新加坡和伦敦地铁网络的平均站间距约分别为1.41公里与1.49公里,而北京上海广州和香港地铁网络的平均站间距则分别为1.67公里1.61公里1.57公里和1.77公里。显然,东京伦敦和纽约地铁网络密度更高,客流覆盖条件好于其他5个城市。

02

二、城市轨道交通线网客流及运营指标

下面从网络和线路两个层面分析8个城市的客流及最小行车间隔指标。

(一)网络层面客流指标

表2给出了8个城市网络层面的部分指标。可以看出,东京上海北京的网络日均出行量在500万人次以上,其中东京(含东京地下铁与都营地下铁)的网络日均出行量高达990.65万人次,高于其他城市。纽约香港(含本地及过境服务)广州的网络日均出行量在400万人次以上。


表2 国内外主要城市轨道交通线路客流指标

注:①香港2016年总乘客人次为本地铁路服务(158652.2万人次)、过境服务(11327.4万人次) 与机场快线(1613.3万人次)乘客人次之和。日均乘客人次由总乘客人次计算得到。其中港铁的本地铁路服务包括观塘线、荃湾线、港岛线、东涌线、将军澳线、迪士尼线、东铁线(不包括过境服务)、西铁线、马鞍山线及南港岛线。过境服务指目的地/ 起点为罗湖及落马洲站的列车服务。

②伦敦2016/2017年地铁网络年客运量13.78亿人次,年客运周转量11797百万乘次公里。

③纽约客运量数据,包括所有进站乘客人数(不含地铁员工),经其他线路换乘进站不重复计算。平均运距由客运周转量和客运量计算得到。

北京上海广州和香港地铁网络的平均乘距相对较长,均在10公里/人次以上,其中北京京港居首位,达到16.9公里/人次;东京伦敦和纽约地铁网络的平均乘距为6-9公里/人次。东京地下铁网络客运强度明显高于其他城市,达3.21万人次/(公里·日)。

伦敦地铁网络客运强度最低,为0.94万人次/(公里·日)。广州地铁是中国地铁网络客流强度最高的城市,达2.58万人次/(公里·日),北京与上海近年大力发展轨道交通,运营里程已居全球领先水平,网络客运强度也处于中等水平。


(二)线路最小行车间隔指标

图1给出了统计到的北京上海广州香港东京新加坡伦敦7个城市约80条线路的列车发车间隔数据。其中,高峰时期最小发车间隔在200秒以内的有57条线路,其中发车间隔最小的为东京丸之内线,仅90秒;国内城市中,香港地铁和广州地铁的发车间隔最小,分别为112秒和118秒。


图1 国内外主要城市轨道交通线路高峰时期最小发车间隔

03


三、国内外主要城市轨道交通票价票制分析

(一)主要城市轨道交通票价水平分析

表3给出了8个城市的人口、GDP和人均收入情况,其中后三列为折合人民币后的数据。可以看出,北京、上海和广州三个城市的人均GDP仅为其他城市的30%左右,人均收入约为25%。


表3 2016年主要城市人均收入情况

表4给出了各城市的地铁运营公司折合人民币后的票务收入情况。据此按客运量推算每人次票务收入,纽约、伦敦地铁的票务收入最高,分别约为13.27元/人次和15.82元/人次;香港(包括过境和机场线)和东京地铁的票务收入分别为8.70元/人次和7.76元/人次,收入水平居中;北京、上海和广州地铁的票务收入分别为4.20元/人次、4.07元/人次和2.74元/人次,收入水平较低。


表4 主要城市运营单位票务收入情况


比较按单位周转量测算的票务收入可以发现,各城市的排序情况类似,纽约和伦敦票务收入水平最高,东京其次,香港较低,上海和广州的票务收入水平最低。

图2给出了主要城市每人次票务收入以及每人公里票务收入(以广州地铁数据为基准归一化处理)这两项指标占人均收入的比例情况,香港地铁占比最低,纽约和东京地铁占比次之,伦敦、广州、上海和北京占比最高。单位票款收入占收入比例越高,说明乘客支付地铁票款的能力越低。


图2 运营单位票价水平比较


(二)国内外主要城市轨道交通票制规则对比

表5给出了主要城市的轨道交通票制情况。不难看出,多数城市轨道交通采用分段计价的方式,与我国目前的票务制度类似。伦敦的分区收费,在原理上也是一种按里程收费的模式,因为大多数出行是向心而跨区的。纽约轨道交通情况较为特殊,实行的是与北京2007-2012年相同的一票制票务制度,乘客进站刷卡扣款,收费方式简单。


表5 主要城市轨道交通票制与付款方式


注:①分区收费:伦敦以中心区域为第一区,第二至第六区为围绕第一区的层层环状带,不论每程的实际距离,跨越的收费区越多票价相应越高。

②分为日票、周票、月票、年票。日票根据区域不同、是否高峰,售价不一;周票之后的票都必须储存到牡蛎卡中使用,价格只因区域不同而有变化。

③采取智能最优的优惠策略,每天/每周都会进行统计,按照Oyster Card或者旅游卡的最低收费扣款。

④有周票和月票两种,分别为32美元和121美元。

⑤包括联票(次数票)、月票、团体票、换乘车票、旅游特价票、特定线路票等。

⑥具体票价方案为起步6公里(含)内3元,6公里至12公里(含)4元,12公里至22公里(含)5元,22公里至32公里(含)6元,32公里以上部分,每增加1可乘坐20。票价不封顶。乘客乘坐轨道交通一次行程在付费区内最多可停留4小时。

⑦仅限部分线路的试点车站,在工作日早7点前刷卡进站,可与一卡通基础优惠政策累加,享受折上折。


在支付方式方面,国外城市轨道交通企业开展了多样化的尝试。例如,伦敦的TFL公司不仅推出了公交卡和多种定期卡(旅游卡),还联合银行支持银行卡智能化支付,联合互联网公司开通手机快捷支付。2017年10月,纽约地铁的管理机构MTA宣布要逐步减少使用接触式地铁卡,由非接触式支付系统(手机支付、信用卡、射频卡等)代替。目前,我国许多地铁公司正在尝试并推广非接触式支付的方式。例如,北京地铁已于2017年6月在房山线启动刷手机乘车项目试点,开启了移动支付的新应用;上海也开通了手机钱包的支付闸口。


在优惠折扣方面,国内外主要城市的公交卡多数都享有10%-75%不等的折扣,伦敦还采取了公交卡每日消费封顶的措施。在我国,给予优惠一般需要满足一定的交通消费条件。2017年北京市的公交卡折扣措施为:每自然月内,乘客使用同一张一卡通乘坐轨道交通支出累计满100元后,自下一次乘车开始给予8折优惠;满150元后,自下一次乘车开始给予5折优惠;支出累计达到400元后,不再享受打折优惠。一卡通轨道交通支出累计记录于每自然月底清零,下自然月重新累计。在上海市公交卡每月消费满70元后,每次扣款享受10%的折扣。在广州市使用羊城通卡乘坐地铁享受5%的折扣,当每自然月乘坐达到15次后,享受折扣40%的优惠。


各城市在城市轨道交通方面针对学生、老人、儿童、残疾人等群体都有一定程度的票价优惠政策,具体如表6所示。各城市的优惠幅度一般是不固定的,随里程变化而变化,不过,各城市变化的方式有所不同。从优惠幅度来看,香港和新加坡的优惠幅度最大。例如,新加坡的学生车资卡票价仅为现金支付的25%左右,其他特殊人群的优惠幅度也大都在30%-50%。相比之下,我国主要城市针对类似人群的地铁票价优惠政策与国外城市有所不同。以学生群体为例,广州学生卡乘坐地铁享受折扣50%,而上海和北京没有针对学生的优惠政策。对老年群体,上海地铁对持有上海本地户口的70岁以上携带敬老卡的老人在非高峰时期实行免费;广州地铁对65岁以上本地老年人免费,60-65岁老人充值卡享受5折优惠;北京地铁则没有任何优惠政策。在出行有障碍人群方面,北京、上海和广州地铁对重度残疾人(一级、二级或仅盲人)免费;此外,广州还有针对轻度残疾人的半价优惠政策。另外,北京和上海还有对伤残军人、伤残警察、离休干部等群体的免费政策。


表6 主要城市轨道交通优惠措施


注:①除旅游卡(不包括日票)外,其他方式不享受优惠。

②只有日卡,且需始终保持10上的团体旅行,有成人和16下儿童之分。

③与大人或儿童一起乘车的幼儿,限两名免费乘车,从第三名开始按照儿童票价收费。如果幼儿独自或结伴乘车,需要按照儿童票价收费。

④工作日10:00~16:00、周日、法定节假日、12/30~1/3可以使用。

⑤周六、周日、法定节假日、12/30~1/3可以使用。

⑥按种类分为通勤月票和学生月票(分中学生以上、小学生以下),按时间可以购买1个月、3个月和6个月三种类型,有乘车区间限制,可在区间内自由乘车。也有无限制的月票销售,价格更高。

⑦小童代表3~11岁儿童, 长者表示65岁以上老人。

⑧乘客带领一名身高不满1.3米的儿童乘车,该儿童免费。带领两名以上身高不满1.3米的儿童,一名儿童免费。

⑨包括伤残军人、伤残人民警察、现役义务兵、离休干部、北京市见义勇为人员。

⑩革命伤残军(警)人、烈士家属、离休干部免费乘坐地铁。


11一名成年乘客可免费带领一名身高不超过1.2米的儿童;带领的儿童超过1名的,按超过人数购票。身高超过1.2米的儿童须凭有效车票乘车。

城市轨道交通除了对各特殊人群提供福利外,还推出了一些旨在提高流量的优惠措施,通过满足不同类型乘客的乘车需求来扩大平峰期的需求规模。其中,东京轨道交通公司的优惠措施最多,不仅推出了多种分时间、分人群的按次收费的联票,还进一步推出了月票、团体票、换乘优惠车票、与旅游线路绑定的车票等。相对而言,我国地铁公司在运营中票价的优惠措施较为单一,优惠票种较少。



四、国内外轨道交通运营企业的特色服务


(一)机场线运营

机场由于占地面积大区域管制严格环境影响较大等原因,一般均设置在距离城市中心20-30公里甚至更远的郊区。国内外大都市的机场旅客吞吐量较大,许多都选择能力大准点率高且适合中远程旅行的轨道交通即机场轨道交通线(简称“机场线”)来进行机场旅客的集散运输。


表7给出了部分城市机场线的线路参数,不难看出,机场线的长度与机场所在位置有关(13-35公里不等)。机场线的平均站间距均高于普通城市轨道交通,除纽约和东京外,均在1.5公里以上,最长的为上海浦东国际机场线,达到了14.9公里。列车平均速度一般都在40公里/时以上,一些快速直达专列可以达到80-90公里/时,甚至更高。机场线的发车间隔与一般服务通勤的城区轨道交通不同,主要考虑机场的客流特征,其间隔较为均匀,多为10分钟左右。为了满足乘坐不同时间航班的乘客出行需求,机场线的运营时间较长,首班车一般在5:00左右,末班车在24:00左右,全天运营时间超过18个小时。


表7 主要城市机场线线路参数


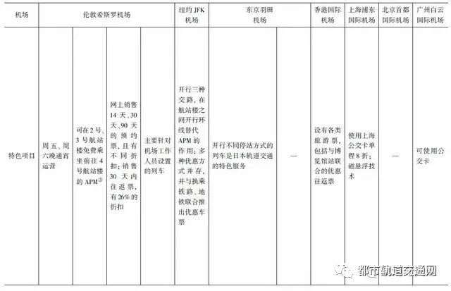
由于机场线服务的对象与一般城区地铁不同,机场线的票价与地铁存在较大差异。表8给出了部分机场线的票制票价及特色服务情况,可以看出,当机场线专线专用时运量较低,对应的票价较高。比较可知,国外机场线票价从面值来分析,除伦敦外均低于我国主要机场线的票价;从占人均收入比例来看,东京与纽约的机场线票价占年人均收入的千分之零点一左右。


表8 主要城市机场线票制票价及特色服务


在优惠措施方面,国(境)外各线路的营销措施相比国内更丰富。伦敦有网上提前14-30天预约的优惠30天内往返票的优惠双人与团体票的优惠措施;在纽约JFK线有次数票时间票充值折扣票联合换乘优惠票等折扣方式;东京则存在多种运营区间和停站方式的列车为不同需求的旅客服务;香港有与沿线景点联合销售的旅游联合优惠往返票的措施。各类优惠措施层出不穷,在吸引客流的同时,也满足了旅客的不同需求。

伦敦和纽约的机场线提供24小时运营服务。纽约JFK线全年通宵运营,在需要线路检修时,通常采用改变运行路径或停站方案关闭某些车站的措施来保障运营;而伦敦的皮卡迪利机场线自2016年11月起,每逢周五周六通宵运营,但通宵线路不包括支线上的4号航站楼,只有2号航站楼3号航站楼和5号航站楼的旅客可以享受该服务。


(二)节假日与重大活动期间强化服务

各城市轨道交通企业通常在节假日或重要活动期间为配合地方政府顺利应对大客流或开展活动而增加运营服务时间,各企业高度重视精心筹备严密部署,加强现场人员部署与组织力量,确保提供畅通便捷舒适的运输服务。


1、南京地铁通过强化客流动态预测和分析,优化调整运输服务

平安夜跨年演唱会等大型活动期间与外部单位联动,灵活采取延时运营末班回库车载客等方式,保证市民顺利返程;国家公祭日马拉松赛周一早高峰等时间节点,综合考虑节点敏感性和活动规格,强化重点线路和区域运能供给和备用车保障,保证地铁交通平稳有序;寒暑假期间结合客流特点,合理抽线和加开备用车,实现运能与运输需求匹配。此外,强化节假日和大型活动期间的行车服务稽查安全检查和设施设备巡查,提升客运服务水平和运输生产应急处置效率。


2、北京地铁在配合市政府支援合作地区展览会举行方面提供了卓有成效的特色服务

首先,做好相关宣传工作,2017年12月8日起在1号线2号线5号线6号线10号线车载电视播放展览会宣传短片,并在地铁三元桥站通道处设置了2个四封灯箱进行展览会展示宣传;其次,保证运营组织秩序良好,以运营三分公司为主体,重点保障10号线亮马桥站及换乘站东直门站芍药居站三元桥站的客运组织工作,做好大客流应对方案;再次,强化车辆设备检修作业程序,全力保证车辆设备设施的稳定性,做好关键备品备件的储备和应急抢修工具配备工作,以有效应对各种突发情况;最后,在重点车站三元桥站东直门站芍药居站和亮马桥站增加安检人员岗位力量,加强展览会期间车站安检工作,有效确保展会期间车站运营工作平稳有序。


(三)部分线路提供通宵运营服务

调研的城市中,纽约和伦敦地铁部分线路实现了通宵运营。

2016年8月以来,伦敦已有5条线路提供周末通宵运营服务,夜间票价与非高峰票价一致,旅行卡票价消费封顶制度也同样适用。目前,已有超过50万名伦敦地铁用户选择乘坐通宵地铁,这项措施使夜间行程时间平均节省20分钟,有的旅程甚至会节省超过1小时。据伦敦交通运输部的估计,该举措增加了将近2000个固定工作岗位,有助于促进高达3.6亿英镑的经济增长。

伦敦地铁具体开行情况如表9所示。


表9 伦敦通宵地铁开行情况

纽约市地铁多数线路为四线并行,通宵运营的情况更为普遍。纽约地铁目前提供每周7天每天24小时的运输服务,MTA(纽约交通管理署)将每天的运营时间按是否为工作日划分为5个时间段,采取不同的运营模式和发车间隔,具体如表10所示。


表10 纽约地铁分时段运营模式及发车间隔

为保证列车安全运行,MTA还结合线路维修提出了针对不同线路列车的相应调整计划。


1、改变运行时间

部分线路在周末时段或午夜时段不提供运营服务,乘客可以转乘其他线路,具体如表11所示。

表11 2017年1月不提供运营的线路


2、改变运行路径

部分线路列车通过改变运营区间或停站方案,与改变运行时间的线路配合,形成新的出行路径,从而确保乘客白天通常选择的线路午夜不运营时,可以通过这种方式到达出行目的地。例如,c线在午夜时段不提供运营,但c线运营区间处于a线运营区间范围内,午夜时段a线列车由Express降级为Local,原c线乘客可转乘a线。


(四)改善换乘措施

为改善核心区的交通拥挤情况,伦敦地铁采取了多项换乘措施。

1、鼓励地铁乘客换乘地上铁绕行核心区以减轻中心区轨道交通负荷

为了减轻第一收费区(核心区)轨道网络的负荷,伦敦交通局在第二和第三收费区的特定车站设立粉红色验票机,乘客只要按照指示,将有效入闸的非接触车票或银行卡触碰这些验票机就能证明未进入过第一收费区而支付较便宜的出行费用。此措施对单程票价没有影响,但为使用公交卡周卡月卡年卡或银行卡支付的乘客节省了出行费用。例如某乘客身处6区,要穿过1区前往2区工作,选择绕过1区,购买2-6区的周票,需要41.2英镑,而如果不绕过1区,直接购买1-6区的周票,则需要60.2英镑。

2、巴士电车Hopper票价政策

在伦敦使用非接触式付款或者牡蛎卡乘坐巴士或电车出行时,从在第一列车刷卡时起一小时内,第二次乘坐巴士或电车可免费。目前,已吸引超过5500万个Hopper旅程,即每个工作日平均有30万人次的客流。伦敦计划将此政策推广至地铁和火车,以便更有效地鼓励乘客使用公共交通。


国内外8大城市轨道交通运营情况对比


合作企业
友情链接