日 星期 | 网站首页
首页 >> 新闻资讯 >> 新闻

浙江5条轨道、1条铁路建设用地获自然资源部批复‖附批文

2020-06-07   来源:本站   浏览次数:32
本文摘要:浙江5条轨道、1条铁路建设用地获自然资源部批复‖附批文

浙江5条轨道、1条铁路建设用地获自然资源部批复‖附批文

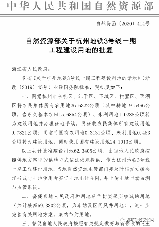
浙江省自然资源厅关于转发自然资源部关于杭州地铁1号线三期工程等21个工程建设用地批复的函

杭州市、宁波市、温州市、湖州市、嘉兴市、绍兴市、金华市、衢州市、台州市人民政府,杭州市萧山区、余杭区人民政府:

杭州地铁1号线三期工程、杭州地铁3号线一期工程、杭州地铁8号线一期工程、杭州市萧山区浦阳江治理工程、浙江空管分局空管设施设备建设工程、良渚遗址核心区保护项目、苕溪清水入湖河道整治工程(余杭区段)、宁波市轨道交通5号线一期工程、宁波至奉化城际铁路工程、330国道鹿城官岭隧道改建工程、温州市温瑞平原东片排涝一期工程、长龙山抽水蓄能电站工程、嘉善县丁栅至天凝改建拓宽工程、京杭运河浙江段三级航道整治工程杭州段(新开挖航道段嘉兴部分)工程建设及安置用地、新三江闸排涝配套河道拓浚工程(越城片)、新建金华至台州铁路(金华段)工程、351国道兰溪至婺源(龙游横山至开化华埠段)公路工程、G60沪昆高速公路金华互通至浙赣界段改扩建工程(衢州段)、江山市江山港流域综合治理工程、浙江衢江抽水蓄能电站工程、甬台温高速至沿海高速温岭联络线工程等21个工程建设用地已依法报经国务院批准。其中:杭州市萧山区浦阳江治理工程、长龙山抽水蓄能电站工程、江山市江山港流域综合治理工程、浙江衢江抽水蓄能电站工程等4个工程建设项目涉及农用地、未利用地已经省政府依法批准转为建设用地。现将上述项目建设用地批复转发给你们,请你们按照批复要求,认真做好征地和土地利用工作,严格执行征地安置补偿政策和征地补偿标准,切实做好安置和补偿工作,维护被征地集体经济组织和被征地农民的合法权益,及时落实建设项目用地补充耕地任务,做到“数量相等、质量相当、占水田补水田”,同时,做好建设项目占用的耕地耕作层表土剥离再利用工作。

特致此函。

附件:1.建设项目批复汇总表.xls

2.建设项目批复(分市).pdf

浙江省自然资源厅

2020 年5 月28 日


附件:浙自然资厅函〔2020〕290号浙江省自然资源厅转发自然资源部关于杭州地铁1号线三期工程等21个工程建设用地批复的函.pdf



浙江5条轨道、1条铁路建设用地获自然资源部批复‖附批文

合作企业
友情链接